Предисловие
1 РАЗРАБОТАН Акционерным обществом "Системный оператор Единой энергетической системы" (АО "СО ЕЭС")
2 ВНЕСЕН Техническим комитетом по стандартизации ТК 016 «Электроэнергетика»
3 УТВЕРЖДЕН И ВВЕДЕН В ДЕЙСТВИЕ Приказом Федерального агентства по техническому регулированию и метрологии от 13 января 2022 г. N 3-ст
4 ВВЕДЕН ВПЕРВЫЕ
Правила применения настоящего стандарта установлены в статье 26 Федерального закона от 29 июня 2015 г. N 162-ФЗ "О стандартизации в Российской Федерации". Информация об изменениях к настоящему стандарту публикуется в ежегодном (по состоянию на 1 января текущего года) информационном указателе "Национальные стандарты", а официальный текст изменений и поправок - в ежемесячном информационном указателе "Национальные стандарты". В случае пересмотра (замены) или отмены настоящего стандарта соответствующее уведомление будет опубликовано в ближайшем выпуске ежемесячного информационного указателя "Национальные стандарты". Соответствующая информация, уведомление и тексты размещаются также в информационной системе общего пользования - на официальном сайте Федерального агентства по техническому регулированию и метрологии в сети Интернет (www.rst.gov.ru)
Введение
Согласно пункту 154 Правил [1] владельцами объектов электроэнергетики должна быть обеспечена проверка комплексов и устройств противоаварийной автоматики, устанавливаемых на принадлежащих им объектах электроэнергетики и энергопринимающих установках, на заданную функциональность.
Общие требования к организации автоматического противоаварийного управления в электроэнергетической системе, функциональности комплексов и устройств противоаварийной автоматики установлены требованиями [2] и ГОСТ Р 55105.
Настоящий стандарт разработан в развитие указанных нормативных правовых актов и ГОСТ Р 55105 и направлен на обеспечение выполнения положений указанных нормативных документов.
Дата введения — 2022-03-01
1 Область применения
1.1 Настоящий стандарт устанавливает:
- основные требования к микропроцессорным устройствам локальной автоматики предотвращения нарушения устойчивости (далее — устройства ЛАПНУ);
- порядок и методику проведения испытаний устройств ЛАПНУ для проверки их соответствия указанным требованиям.
1.2 Настоящий стандарт распространяется на субъектов оперативно-диспетчерского управления в электроэнергетике, собственников и иных законных владельцев электрических станций и объектов электросетевого хозяйства, на которых установлены устройства ЛАПНУ, организации, осуществляющие деятельность по разработке, изготовлению, созданию, модернизации, наладке, эксплуатации устройств и комплексов противоаварийной автоматики, разработке алгоритмов функционирования устройств и комплексов противоаварийной автоматики, проектные и научно-исследовательские организации.
1.3 Настоящий стандарт предназначен для применения при подготовке, согласовании и выполнении технических условий на технологическое присоединение объектов электроэнергетики и энергопринимающих установок потребителей электрической энергии к электрическим сетям, строительстве, реконструкции, модернизации и техническом перевооружении объектов электроэнергетики, создании (модернизации) комплексов и устройств релейной защиты и автоматики.
Требования настоящего стандарта также должны учитываться при обеспечении функционирования в составе электроэнергетической системы устройств ЛАПНУ, указанных в 1.4.
1.4 Требования настоящего стандарта распространяются на вновь устанавливаемые на объектах электроэнергетики устройства ЛАПНУ, а также на существующие устройства ЛАПНУ в случаях, указанных в 1.5, абзац четвертый.
1.5 Требования настоящего стандарта не распространяются (за исключением случаев, указанных в абзаце четвертом настоящего пункта) на устройства ЛАПНУ в случае, если такие устройства:
- установлены на объектах электроэнергетики до вступления в силу настоящего стандарта;
- подлежат установке на объектах электроэнергетики в соответствии с техническим заданием на разработку проектной (рабочей) документации на создание (модернизацию) устройств или комплексов противоаварийной автоматики, согласованным и утвержденным в установленном порядке до вступления в силу настоящего стандарта.
Для указанных устройств ЛАПНУ выполнение требований настоящего стандарта должно быть обеспечено при их модернизации (при наличии технической возможности) посредством установки версии алгоритма функционирования, успешно прошедшей испытания и проверку на соответствие требованиям настоящего стандарта, или при замене устройства ЛАПНУ.
Примечание — Для целей настоящего пункта наличие технической возможности означает совпадение типа (марки) модернизируемого устройства ЛАПНУ с типом (маркой) устройства ЛАПНУ, успешно прошедшего испытания и проверку на соответствие требованиям настоящего стандарта.
1.6 Настоящий стандарт не устанавливает требования к объему заводских проверок, условиям эксплуатации, сервисному обслуживанию, пожаробезопасности, электробезопасности, электромагнитной совместимости, точности измерений, оперативному и техническому обслуживанию устройств ЛАПНУ.
2 Нормативные ссылки
В настоящем стандарте использованы нормативные ссылки на следующие стандарты:
ГОСТ Р 55105 Единая энергетическая система и изолированно работающие энергосистемы. Оперативно-диспетчерское управление. Автоматическое противоаварийное управление режимами энергосистем. Противоаварийная автоматика энергосистем. Нормы и требования
ГОСТ Р 57114 Единая энергетическая система и изолированно работающие энергосистемы. Электроэнергетические системы. Оперативно-диспетчерское управление в электроэнергетике и оперативно-технологическое управление. Термины и определения
ГОСТ Р МЭК 60870-5-104-2004 Устройства и системы телемеханики. Часть 5. Протоколы передачи. Раздел 104. Доступ к сети для ГОСТ Р МЭК 870-5-101 с использованием стандартных транспортных профилей
Примечание — При пользовании настоящим стандартом целесообразно проверить действие ссылочных стандартов в информационной системе общего пользования - на официальном сайте Федерального агентства по техническому регулированию и метрологии в сети Интернет или по ежегодному информационному указателю "Национальные стандарты", который опубликован по состоянию на 1 января текущего года, и по выпускам ежемесячного информационного указателя "Национальные стандарты" за текущий год. Если заменен ссылочный стандарт, на который дана недатированная ссылка, то рекомендуется использовать действующую версию этого стандарта с учетом всех внесенных в данную версию изменений. Если заменен ссылочный документ, на который дана датированная ссылка, то рекомендуется использовать версию этого стандарта с указанным выше годом утверждения (принятия). Если после утверждения настоящего стандарта в ссылочный документ, на который дана датированная ссылка, внесено изменение, затрагивающее положение, на которое дана ссылка, то это положение рекомендуется применять без учета данного изменения. Если ссылочный стандарт отменен без замены, то положение, в котором дана ссылка на него, рекомендуется применять в части, не затрагивающей эту ссылку.
3 Термины, определения и сокращения
3.1 В настоящем стандарте применены термины по ГОСТ Р 57114, ГОСТ Р 55105, а также следующие термины с соответствующими определениями:
3.1.1 аварийный цикл: Набор операций, выполняемых устройством ЛАПНУ для выдачи команд противоаварийного управления из таблицы управляющих воздействий при поступлении аварийного сигнала пускового органа.
3.1.2 доаварийная информация: Информация о схемно-режимной ситуации, поступающая в устройство ЛАПНУ для формирования таблицы управляющих воздействий ЛАПНУ.
3.1.3 дублированные устройства ЛАПНУ: Два устройства ЛАПНУ, резервирующие друг друга и работающие одновременно, у которых совпадают вид, тип, марка устройства, номер версии алгоритма функционирования, настройка (файлы конфигурации), получающие одинаковую доаварийную информацию и одинаковые сигналы пусковых органов и выдающие одинаковые команды противоаварийной автоматики.
3.1.4 заданная схема: Заданная в настройках ЛАПНУ схема электрической сети, в которой по значениям полученных сигналов фиксации эксплуатационного состояния оборудования для фактической схемы электрической сети отключены линии электропередачи, электросетевое или генерирующее оборудование, указанное в данной схеме; выполняются дополнительные условия [в том числе сезон (температура наружного воздуха), включены заданные включенными линии электропередачи, сетевое и (или) генерирующее оборудование].
3.1.5 замер активной мощности: Значение активной мощности по линии электропередачи (оборудованию), полученное в месте установки устройства ЛАПНУ (в том числе по цепям трансформаторов тока и напряжения при непосредственном и прямом измерении) или от удаленных объектов электроэнергетики (телеизмерение).
3.1.6 интервал одновременности: Промежуток времени, в пределах которого зафиксированные в устройстве ЛАПНУ сигналы пусковых органов считаются одновременными.
3.1.7 контроллер связи: Программный компонент, обеспечивающий согласование протоколов обмена данными программно-технического комплекса верхнего уровня централизованной системы противоаварийной автоматики и устройства ЛАПНУ.
3.1.8 местное управление устройством ЛАПНУ: Управление функциями устройств ЛАПНУ путем воздействия на переключающие устройства (кнопки, ключи управления), расположенные на лицевой панели устройства ЛАПНУ или в шкафу (отсеке) с данным устройством ЛАПНУ.
3.1.10 номер версии алгоритма функционирования устройства ЛАПНУ: Индивидуальный цифровой, буквенный или буквенно-цифровой набор (номер), в том числе входящий в состав номера версии программного обеспечения устройства ЛАПНУ, отличающий указанную версию алгоритма функционирования устройства ЛАПНУ от других версий и подлежащий изменению при внесении изменений в алгоритм функционирования устройства ЛАПНУ (включая изменения, вносимые при модификации, иной переработке или адаптации алгоритма функционирования устройства ЛАПНУ).
3.1.11 программно-технический измерительный комплекс для релейной защиты и автоматики: Совокупность электронных устройств и блоков на базе специализированного испытательного прибора (устройства), соединенных в единый испытательный комплекс, позволяющий с помощью персонального компьютера со специальным программным обеспечением выполнять проверку устройств релейной защиты и автоматики.
3.1.12 расчетный цикл: Набор операций (прием и обработка доаварийной информации, идентификация схем, расчет перетоков активной мощности в защищаемых сечениях, выбор управляющих воздействий из управляющей таблицы), выполняемых устройством ЛАПНУ в доаварийном режиме работы контролируемого энергорайона (энергоузла) c заданной периодичностью для формирования таблицы управляющих воздействий ЛАПНУ.
3.1.13 резервированные устройства ЛАПНУ: Два устройства ЛАПНУ, резервирующие друг друга и получающие одинаковую доаварийную информацию и одинаковые сигналы пусковых органов, при этом выходные команды выдает одно из устройств.
3.1.14 результирующий замер активной мощности: Значение активной мощности по линии электропередачи (оборудованию), используемое в обоих дублированных устройствах ЛАПНУ после обработки (достоверизации) замеров, полученных этими устройствами (по одному или двум каналам ввода), или используемое в резервированном устройстве ЛАПНУ после обработки (достоверизации) замеров, полученных этим устройством по двум каналам ввода.
3.1.15 сигналы фиксации эксплуатационного состояния оборудования: Сигналы фиксации эксплуатационного состояния линии электропередачи и оборудования, формируемые в месте установки устройства ЛАПНУ или полученные от удаленных объектов электроэнергетики (телесигнал, фиксация отключения линии, фиксация включения линии).
3.1.16 согласованный сигнал фиксации эксплуатационного состояния оборудования: Значение сигнала фиксации состояния, используемое в каждом из дублированных устройств ЛАПНУ после согласования значений сигнала фиксации состояния, полученных этими устройствами (по одному или двум каналам ввода), или используемое в резервированном устройстве ЛАПНУ после обработки значений сигнала фиксации состояния, полученных по двум каналам ввода.
3.1.17 управляющая таблица: Настроечная таблица или функционально логическая схема устройства ЛАПНУ для автономного режима, включающая заданные для каждого пускового органа вид, объем, место (направление) реализации управляющего воздействия, в зависимости от схемы сети, доаварийного перетока активной мощности в заданных сечениях и дополнительных параметров (в том числе температура наружного воздуха или сезона).
3.2 В настоящем стандарте использованы следующие сокращения:
АЗД — автоматическое запоминание дозировки;
АПНУ — автоматика предотвращения нарушения устойчивости;
АРМ — автоматизированное рабочее место;
АСУ ТП — автоматизированная система управления технологическими процессами объекта электроэнергетики;
АТ — автотрансформатор;
АТГ — автотрансформаторная группа;
АЭС — атомная электростанция;
БЛ — энергоблок;
ВЛ — воздушная линия;
ВН — высокое напряжение;
ГИС — генератор испытательных сигналов;
ГРЭС — государственная районная электростанция;
ГЭС — гидроэлектростанция;
ИП — измерительный преобразователь;
КМ — коммуникационный модуль;
КС — контроллер связи;
ЛАПНУ — локальная автоматика предотвращения нарушения устойчивости;
ЛЭП — линия электропередачи;
КПР — контроль предшествующего режима;
ММО — межмашинный обмен данными;
НН — низкое напряжение;
ОГ — отключение генераторов;
ОН — отключение нагрузки;
ОЭС — объединенная энергосистема;
ПА — противоаварийная автоматика;
ПОр — пусковой орган;
ПС — подстанция;
ПТ ИК РЗА — программно-технический измерительный комплекс для релейной защиты и автоматики;
ПТК ВУ — программно-технический комплекс верхнего уровня централизованной системы противоаварийной автоматики;
СН — среднее напряжение;
ССПИ — система сбора и передачи информации;
СФС — сигнал фиксации эксплуатационного состояния оборудования;
ТИ — телеизмерение;
ТНВ — температура наружного воздуха;
ТС — телесигнал;
ТУВ — таблица управляющих воздействий;
УВ — управляющее воздействие;
УТ — управляющая таблица;
ФОЛ — фиксация отключения линии (электропередачи);
ФОТ — фиксация отключения трансформатора (автотрансформатора);
ЦСПА — централизованная система противоаварийной автоматики;
ЭС — энергосистема;
Ethernet — локальная сеть (семейство технологий пакетной передачи данных между устройствами для компьютерных и промышленных информационных сетей);
IP-адрес — сетевой адрес в компьютерной или промышленной информационной сети;
TCP/IP — (Transmission control protocol/Internet protocol) набор (стек) сетевых и транспортных протоколов передачи данных в компьютерных и промышленных информационных сетях;
Modbus-протокол — открытый коммуникационный протокол для организации связи между электронными устройствами, основанный на архитектуре ведущий - ведомый (master - slave);
Modbus/RTU — Modbus-протокол для передачи данных через последовательные интерфейсы (RS-485, RS-422, RS-232);
Modbus/TCP — Modbus-протокол для передачи данных через компьютерные или промышленные информационные сети;
USB — (Universal Serial Bus) последовательный интерфейс для подключения периферийных устройств к вычислительной технике;
МЭК-104 — протокол передачи по ГОСТ Р МЭК 60870-5-104-2004;
GOOSE МЭК 61850 — протокол GOOSE-сообщений (см. [3]);
MMS МЭК 61850 — протокол ММS (см. [3]).
4 Требования к устройствам локальной автоматики предотвращения нарушения устойчивости
4.1 В зависимости от назначения устройства ЛАПНУ разделяют на следующие виды:
- автономное устройство ЛАПНУ, предназначенное для работы только в автономном режиме;
- универсальное устройство ЛАПНУ, предназначенное для работы в составе ЦСПА и в автономном режиме.
Примечание — В настоящем стандарте при отсутствии указания, на какой вид устройства ЛАПНУ распространяется соответствующее требование, считается, что требование настоящего стандарта распространяется на оба вида устройств ЛАПНУ.
4.2 Автономное устройство ЛАПНУ должно выполнять следующие функции:
- получение и обработка доаварийной информации;
- возможность формирования УВ из ТУВ ЛАПНУ;
- выдача команд противоаварийного управления на реализацию УВ при поступлении сигнала ПОр в соответствии с ТУВ ЛАПНУ;
- периодический контроль исправности (самодиагностика);
- выдача аварийно-предупредительной сигнализации;
- регистрация аналоговых сигналов и дискретных событий;
- защита от несанкционированного доступа.
4.3 Универсальное устройство ЛАПНУ должно выполнять следующие основные функции:
- получение и обработка доаварийной информации;
- возможность формирования УВ из ТУВ ЛАПНУ и (или) ТУВ ЦСПА;
- выдача команд противоаварийного управления на реализацию УВ при поступлении аварийного сигнала ПОр в соответствии с ТУВ ЛАПНУ или ТУВ ЦСПА;
- периодический контроль исправности (самодиагностика);
- обмен информацией с ПТК ВУ по двум независимым каналам ММО сети Ethernet (см. [4]) (электрическим или оптическим);
- выдача аварийно-предупредительной сигнализации;
- регистрация аналоговых сигналов и дискретных событий;
- защита от несанкционированного доступа.
4.4 После перерыва питания любой длительности или при перезагрузке устройство ЛАПНУ должно автоматически восстанавливать работоспособность с заданными до перерыва питания или перезагрузки параметрами срабатывания и внутренней логикой.
4.5 Устройство ЛАПНУ не должно ложно срабатывать:
- при замыкании на землю в одной точке в сети оперативного постоянного тока;
- при снятии, подаче оперативного тока (в том числе обратной полярности), а также перерывах питания любой длительности и глубины снижения напряжения оперативного тока;
- при изменении уставок (групп уставок);
- при возникновении неисправностей в цепях напряжения и (или) потере цепей напряжения;
- при перезагрузке.
4.6 Устройство ЛАПНУ должно обеспечивать возможность передачи информации о его функционировании в АСУ ТП и во внешние регистраторы аварийных событий и процессов, в том числе по протоколу MMS МЭК 61850.
4.7 В устройстве ЛАПНУ должна быть предусмотрена возможность синхронизации с глобальными навигационными системами. Все зарегистрированные в устройстве ЛАПНУ данные должны иметь метки всемирного координированного времени.
4.8 В устройстве ЛАПНУ должно быть обеспечено наличие не менее четырех групп уставок с возможностью изменения групп уставок на самом устройстве и дистанционно.
4.9 Автономное устройство ЛАПНУ должно обеспечивать возможность использования:
- не менее 16 дискретных входов для ввода СФС;
- не менее 16 дискретных входов для ввода сигналов ПОр;
- не менее двух цифровых входов сети Ethernet (см. [4]), обеспечивающих прием CФС, замеров активной мощности по протоколу МЭК-104, СФС по протоколу GOOSE МЭК 61850, замеров активной мощности по протоколу Modbus/TCP и (или) протоколу Modbus/RTU (с помощью преобразователя интерфейсов или напрямую по двум интерфейсам RS-485), замеров активной мощности по протоколу ММS МЭК 61850;
- не менее 24 дискретных выходов для выдачи команд ПА и сигнализации;
- не менее четырех аналоговых входов постоянного тока (4-20 мА) для ввода замеров активной мощности;
- не менее 16 ступеней КПР в сечении.
4.10 В устройстве ЛАПНУ допускается предусматривать аналоговые входы переменного тока и напряжения.
4.11 Параметры и количество аналоговых входов должны определяться проектными решениями.
4.12 Универсальное устройство ЛАПНУ должно обеспечивать возможность использования:
- не менее 32 дискретных входов для ввода СФС;
- не менее 32 дискретных входов для ввода сигналов ПОр;
- не менее 32 дискретных выходов для выдачи команд ПА и сигнализации;
- не менее 16 аналоговых входов постоянного тока (4-20 мА) для ввода замеров активной мощности;
- не менее двух цифровых входов сети Ethernet (см. [4]), обеспечивающих ММО с ПТК ВУ по протоколам TCP/IP (см. [5] и [6]) или UDP (см. [7]);
- не менее двух цифровых входов сети Ethernet (см. [4]), обеспечивающих прием СФС, замеров активной мощности по протоколу МЭК-104, СФС по протоколу GOOSE МЭК 61850, замеров активной мощности по протоколу Modbus/TCP и (или) протоколу Modbus/RTU (с помощью преобразователя интерфейсов или напрямую по двум интерфейсам RS-485), замеров активной мощности по протоколу ММS МЭК 61850;
- не менее 32 ступеней КПР в сечении или (и) настроечной характеристики для каждого ПОр в заданной схеме в сечении.
4.13 В устройстве ЛАПНУ должна быть предусмотрена автоматическая самодиагностика исправности программно-аппаратных средств с сигнализацией о неисправности и блокировкой устройства при обнаружении нарушения целостности исполняемой программы или данных.
4.14 Устройство ЛАПНУ должно выполняться дублированным устройством ЛАПНУ и предусматривать совместную работу1) двух устройств с синхронизацией и взаимодействием на межмашинном уровне (далее — совместная работа) или резервированным устройством ЛАПНУ и предусматривать раздельную работу двух устройств (далее — раздельная работа), одно из устройств — основное, другое — резервное. Основное устройство должно выдавать команды ПА, резервное устройство должно быть выведено из работы по выходным цепям.
1) Совместная работа — синхронное выполнение шагов доаварийного и аварийного циклов дублированными устройствами и использование при этом согласованных ТИ и СФС. Синхронность достигается путем ожидания устройством, завершившим шаг цикла, другого устройства, которое продолжает выполнять текущий шаг цикла. После того как оба устройства завершили шаг, происходит обмен информацией, необходимой для следующего шага, и начинает выполняться следующий шаг. Поскольку расчет перетоков в сечениях, идентификация схем, а затем и выбор ТУВ ЛАПНУ выполняются на основании согласованных обоими устройствами ТИ и СФС по единому алгоритму, то и результирующая ТУВ ЛАПНУ идентична.
4.15 Требования к быстродействию
4.15.1 Устройство ЛАПНУ должно обеспечивать время выдачи команды ПА на реализацию УВ с момента фиксации одиночного сигнала ПОр не более 20 мс.
4.15.2 Устройство ЛАПНУ должно обеспечивать периодичность расчетного цикла не более 1 с.
4.16 Требования к вводу и обработке сигналов ПОр
4.16.1 Устройство ЛАПНУ должно обеспечивать возможность фиксации сигнала ПОр при его минимальной длительности от 5 мс. Устройство ЛАПНУ должно обеспечивать возможность регулировки минимальной длительности фиксации сигнала ПОр до 12 мс.
4.16.2 Устройство ЛАПНУ должно обеспечивать шаг регулировки минимальной длительности фиксации сигнала ПОр не более 1 мс.
4.16.3 Устройство ЛАПНУ должно обеспечивать идентификацию следующих видов ПОр:
а) простой (одиночный) ПОр (далее — ПОп) - должен идентифицироваться при фиксации в аварийном цикле одного сигнала ПОр;
б) сложный (двойной) ПОр (далее — ПОсл) - должен идентифицироваться при фиксации в аварийном цикле комбинации из двух сигналов ПОр в заданной последовательности и в заданном интервале одновременности;
в) логический ПОр (далее — ПОл) - должен идентифицироваться при фиксации в аварийном цикле комбинации нескольких сигналов ПОр в интервале одновременности или комбинации сигналов ПОр и СФС по правилам алгебры логики;
г) внешний (особый) ПОр (далее — ПОв) - должен идентифицироваться и обрабатываться вне зависимости от хода обработки других ПОр.
4.16.4 Устройство ЛАПНУ не должно идентифицировать ПОсл, если хотя бы один из сигналов ПОр, входящих в комбинацию из двух сигналов, формирующих ПОсл, заблокирован (отключен) в ТУВ.
4.16.5 Устройство ЛАПНУ должно обеспечивать возможность задания интервала одновременности в диапазоне от 0,5 до 10,0 с.
4.16.6 Устройство ЛАПНУ должно обеспечивать шаг регулировки интервала одновременности не более 0,1 с.
4.16.7 Устройство ЛАПНУ должно обеспечивать возможность блокировки ПОр (УВ) пользователем.
4.16.8 Универсальное устройство ЛАПНУ для каждого ПОр должно обеспечивать возможность:
- блокировки выбора УВ на заданную выдержку времени при идентификации ПОр;
- исключения (обнуления) УВ из ТУВ ЛАПНУ для заданных ПОр (групп ПОр) при идентификации данного ПОр;
- автоматической блокировки УВ и (или) идентификации ПОр с учетом имеющейся доаварийной информации (по дополнительным факторам).
4.16.9 Устройство ЛАПНУ должно обеспечивать возможность фиксации сигналов ПОр по протоколу GOOSE МЭК 61850.
4.17 Требования к выдаче команд ПА
4.17.1 Устройство ЛАПНУ должно обеспечивать возможность задания длительности дискретных команд ПА в диапазоне от 0,10 до 0,50 с, с шагом регулировки не более 0,05 с.
4.17.2 Устройство ЛАПНУ должно обеспечивать возможность выдачи команд ПА по протоколу GOOSE МЭК 61850.
4.17.3 Устройство ЛАПНУ должно обеспечивать блокировку выдачи выходных команд ПА по условию отсутствия ПОр.
4.18 Требования к вводу и обработке сигналов фиксации состояния ЛЭП (оборудования)
4.18.1 Устройство ЛАПНУ должно обеспечивать возможность:
а) ввода СФС с помощью дискретных входов и цифровых входных интерфейсов;
б) задания значений СФС, соответствующих отключенному и включенному состоянию ЛЭП или оборудования;
в) запоминания последнего достоверного согласованного СФС в течение заданного времени;
г) блокировки выбора схем;
д) согласования СФС, полученных по двум каналам, по заданному правилу;
е) ручного задания значений СФС пользователем;
ж) выявления недостоверных значений СФС в следующих случаях:
1) значение поступило по каналу ввода c признаком(ами) недостоверности;
2) значение не обновлялось в течение времени более заданного;
3) поступил сигнал о неисправности оборудования ССПИ;
и) расчета значений СФС по заданным формулам.
4.18.2 Дублированные устройства ЛАПНУ должны дополнительно обеспечивать возможность согласования СФС, полученных устройствами по каналу ввода, по заданному правилу при совместной работе устройств.
4.18.3 Универсальное устройство ЛАПНУ должно дополнительно обеспечивать возможность:
а) ручного задания значения СФС пользователем как недостоверного;
б) учета СФС по заданным алгоритмам.
4.18.4 В устройстве ЛАПНУ должна быть предусмотрена возможность автоматической фиксации состояния двухконцевой ЛЭП по следующему алгоритму:
- включенное состояние ЛЭП при включенном состоянии ЛЭП с двух сторон;
- отключенное состояние ЛЭП при отключенном состоянии ЛЭП с любой стороны.
4.18.5 В устройстве ЛАПНУ должна быть предусмотрена возможность автоматической фиксации состояния АТ по следующему алгоритму:
- включенное состояние АТ при включенном состоянии АТ со стороны ВН и СН;
- отключенное состояние АТ при отключенном состоянии АТ со стороны ВН и (или) СН.
4.18.6 В устройстве ЛАПНУ должна быть предусмотрена возможность автоматической фиксации состояния двухобмоточного трансформатора по следующему алгоритму:
- включенное состояние двухобмоточного трансформатора при включенном состоянии двухобмоточного трансформатора со стороны ВН и НН;
- отключенное состояние двухобмоточного трансформатора при отключенном состоянии двухобмоточного трансформатора со стороны ВН и (или) НН.
4.18.7 Устройство ЛАПНУ должно обеспечивать возможность по окончании времени запоминания последнего достоверного согласованного СФС до перехода на ручную фиксацию состояния ЛЭП (оборудования):
- использования последнего достоверного согласованного СФС;
- перехода на заранее заданное значение СФС.
4.18.8 В устройстве ЛАПНУ должна быть предусмотрена возможность при наличии достоверного СФС "ЛЭП в работе", поступившего с одной стороны ЛЭП, и недостоверного СФС "ЛЭП в работе", поступившего с другой стороны ЛЭП, запоминания в устройстве ЛАПНУ включенного состояния ЛЭП.
4.18.9 В устройстве ЛАПНУ должна быть предусмотрена возможность при наличии достоверного СФС "ЛЭП в работе", поступившего с одной стороны ЛЭП, и одного достоверного СФС "ЛЭП в ремонте", поступившего с другой стороны ЛЭП, запоминания в устройстве ЛАПНУ отключенного состояния ЛЭП.
4.18.10 В устройстве ЛАПНУ должна быть предусмотрена возможность сопоставления значений СФС и ПОр.
При этом в устройстве ЛАПНУ должна быть предусмотрена возможность при значении СФС, соответствующего отключенному состоянию ЛЭП (оборудования), ПОр этой ЛЭП (оборудования):
- в ТУВ ЛАПНУ автоматически отключать;
- в ТУВ ЦСПА автоматически обрабатывать (СФС не должен влиять на обработку ПОр);
- в ТУВ ЦСПА автоматически отключать.
4.19 Требования к вводу и обработке замеров активной мощности
4.19.1 Устройство ЛАПНУ должно обеспечивать поступление каждого замера активной мощности не менее чем по двум каналам ввода информации.
4.19.2 Устройство ЛАПНУ должно обеспечивать возможность обработки отдельных замеров активной мощности или суммы замеров активной мощности одним из следующих методов:
- арифметическое усреднение замеров активной мощности во временном диапазоне от 5 до 10 с;
- использование значения замера активной мощности за 3-7 с до начала текущего расчетного цикла;
- выбор медианы из значений замеров активной мощности за 3-7 с до текущего расчетного цикла.
4.19.3 Устройство ЛАПНУ должно обеспечивать возможность автоматически фиксировать замер активной мощности как недостоверный в следующих случаях:
- неисправен канал ввода, по которому поступает замер активной мощности;
- замер активной мощности находится за пределами заданных технологических границ;
- замер активной мощности поступил по каналу ввода c признаком(ами) недостоверности или неактуальности;
- канал ввода, по которому поступает замер активной мощности, установлен вручную пользователем как неисправный (в универсальном устройстве ЛАПНУ);
- различие замеров активной мощности между дублированными устройствами ЛАПНУ (при совместной работе устройств) по каналу ввода превышает заданную величину в течение заданного времени;
- различие замеров активной мощности между двумя каналами в каждом устройстве превышает заданную величину в течение заданного времени;
- наличие сигнала о неисправности датчика или оборудования ССПИ;
- неисправности цепей напряжения и (или) тока при непосредственном и прямом измерении;
- отличие замера активной мощности в текущем расчетном цикле от замера активной мощности в предыдущем расчетном цикле, превышающее заданную величину;
- замер активной мощности при отключенном состоянии ЛЭП (оборудования) превышает по модулю заданное значение;
- отсутствует обновление замера активной мощности по каналу ввода в течение заданного времени (для универсального устройства ЛАПНУ);
- отсутствует изменение замера активной мощности по каналу ввода в течение заданного времени на заданную величину (для универсального устройства ЛАПНУ).
4.19.4 Устройство ЛАПНУ должно обеспечивать реализацию следующих методов формирования результирующего замера активной мощности:
- нахождение среднего арифметического значения активной мощности из всех получаемых замеров активной мощности;
- нахождение максимального значения активной мощности из всех получаемых замеров активной мощности.
4.19.5 Универсальное устройство ЛАПНУ должно обеспечивать возможность проверки достоверности замеров активной мощности по уравнению баланса мощности. При выявлении небаланса мощности больше заданной величины с выдержкой времени должна формироваться предупредительная сигнализация.
4.19.6 Устройство ЛАПНУ должно обеспечивать использование замера активной мощности с одной стороны электросетевого элемента, определенной при настройке как приоритетная, при наличии замеров активной мощности с двух сторон. Устройство ЛАПНУ должно обеспечивать возможность автоматического перехода на замер активной мощности с другой стороны электросетевого элемента при недостоверном замере активной мощности с приоритетной стороны с формированием предупредительной сигнализации. При этом в устройствах ЛАПНУ должна быть предусмотрена возможность учета компенсации потерь мощности для неприоритетного замера активной мощности (коэффициент или линейная функция).
4.19.7 Устройство ЛАПНУ должно обеспечивать сравнение достоверных замеров активной мощности разных концов одного электросетевого элемента с учетом потерь при наличии двухсторонних замеров активной мощности по электросетевому элементу. В устройстве ЛАПНУ должно быть предусмотрено формирование предупредительной сигнализации при выявлении разницы между замерами активной мощности разных концов одного электросетевого элемента с учетом потерь, превышающей заданную величину.
4.19.8 Устройство ЛАПНУ должно обеспечивать запоминание последнего достоверного результирующего замера активной мощности на заданное время при появлении недостоверного замера активной мощности с формированием предупредительной сигнализации.
4.19.9 Устройство ЛАПНУ должно обеспечивать возможность по окончании заданного времени запоминания последнего достоверного результирующего замера активной мощности:
- блокировки расчета перетока активной мощности и обнуления дозировок УВ в ТУВ ЛАПНУ для ПОр в сечениях(и), которые(ое) используют(ет) данный замер активной мощности, до появления достоверного замера активной мощности;
- перехода на ручное задание значения активной мощности;
- шунтировки контроля перетока активной мощности в сечениях.
При этом должна формироваться предупредительная сигнализация о сечениях(и), в которых(ом) расчет перетока активной мощности заблокирован или зашунтирован, или используется ручное задание значения активной мощности в сечениях(и), которые(ое) используют(ет) данное значение активной мощности.
4.19.10 Устройство ЛАПНУ должно обеспечивать при наличии недостоверного результирующего замера активной мощности:
- выполнение расчета достоверного результирующего замера активной мощности по уравнению баланса мощности в узле (при наличии возможности);
- в качестве результирующего замера активной мощности одной из параллельных ЛЭП использовать достоверный результирующий замер активной мощности другой параллельной ЛЭП.
4.19.11 Устройство ЛАПНУ должно обеспечивать возможность при зафиксированном значении согласованного СФС, соответствующего отключенному состоянию ЛЭП (оборудования):
- фиксировать недостоверным результирующий замер активной мощности этой ЛЭП (оборудования) при его значении больше заданной величины с формированием предупредительной сигнализации;
- приравнивать результирующий замер активной мощности по этой ЛЭП (оборудованию) к нулю при расчете перетока активной мощности в сечениях(и);
- не учитывать признак недостоверности замера активной мощности этой ЛЭП (оборудования) при расчете перетока активной мощности в сечениях(и).
4.20 Требования к выбору заданной схемы
4.20.1 В устройстве ЛАПНУ должна быть обеспечена возможность:
- выбора одной заданной схемы, если по значениям полученных СФС, ручных вводов, дополнительных факторов для фактической схемы электрической сети в настройках устройства ЛАПНУ в сечении имеется только одна заданная схема;
- выбора нескольких заданных схем, если по значениям полученных СФС, ручных вводов, дополнительных факторов для фактической схемы электрической сети в настройках устройства ЛАПНУ в данном сечении есть несколько заданных схем (при выполнении дополнительных условий выбора) и нет схемы, заданной по приоритету;
- выбора схемы, заданной по приоритету, если по значениям полученных СФС, ручных вводов, дополнительных факторов для фактической схемы электрической сети в настройках устройства ЛАПНУ в данном сечении имеется несколько заданных схем и есть схема, заданная по приоритету.
4.20.2 Устройством ЛАПНУ, если по значениям полученных СФС, ручных вводов, дополнительных факторов для фактической схемы электрической сети в настройках в данном сечении имеется несколько заданных схем (при выполнении дополнительных условий выбора) и нет схемы, заданной по приоритету, то для каждого ПОр:
- при использовании в устройстве ЛАПНУ ступеней КПР должна быть выбрана схема с наибольшим заданным объемом УВ (для сработавшей ступени КПР);
- при использовании в устройстве ЛАПНУ настроечных характеристик должна быть выбрана схема с наибольшим расчетным объемом УВ (для текущего перетока мощности в сечении).
При этом должна формироваться сигнализация об отсутствии единственной заданной схемы и схемы, заданной по приоритету.
4.21 Требования к выбору вида и объема УВ
4.21.1 Устройство ЛАПНУ должно обеспечивать следующий алгоритм выбора вида и объема УВ (для включения в ТУВ ЛАПНУ) независимо по каждому сечению.
4.21.1.1 Если выбрана одна заданная схема или схема, заданная по приоритету:
а) при использовании в устройстве ЛАПНУ ступеней КПР для конкретного ПОр должен выбираться вид и объем УВ, указанный в УТ для сработавшей ступени КПР;
б) при использовании в устройстве ЛАПНУ настроечных характеристик:
1) по настроечной характеристике (для фактического перетока активной мощности в сечении), заданной в УТ для конкретного ПОр, должен определяться расчетный объем УВ и выбираться вид УВ;
2) объем для выбранного вида УВ должен выбираться из доступных УВ в сечении в объеме не меньше расчетного.
4.21.1.2 Если выбрано несколько заданных схем и отсутствует схема, заданная по приоритету:
а) при использовании в устройстве ЛАПНУ ступеней КПР для каждого ПОр:
1) если в заданных схемах используются УВ на одном объекте реализации, выбирается УВ наибольшего объема (для сработавшей ступени КПР) из всех заданных схем;
2) если в одной или нескольких заданных схемах используются УВ на разных объектах реализации, выбираются УВ наибольшего суммарного объема (для сработавшей ступени КПР) из всех заданных схем. При этом если суммарный наибольший объем УВ в двух или нескольких заданных схемах одинаковый, то выбираются УВ, указанные в первой из рассмотренных заданных схем с одинаковым суммарным объемом (для сработавшей ступени КПР);
б) при использовании в устройстве ЛАПНУ настроечных характеристик для каждого ПОр:
1) должны определяться строки УТ с УВ во всех выбранных заданных схемах;
2) из строк УТ с УВ во всех выбранных заданных схемах должна быть выбрана строка с максимальным расчетным объемом УВ (для текущего перетока мощности в сечении);
3) если в строках УТ, определенных во всех выбранных заданных схемах, имеются УВ одинакового вида, то должен быть выбран вид УВ, указанный в строке УТ с максимальным расчетным объемом УВ;
4) если в строках УТ, определенных во всех выбранных заданных схемах, имеются УВ разного вида, то должно быть выбрано УВ наиболее приоритетного вида;
5) объем УВ наиболее приоритетного вида должен выбираться для ТУВ ЛАПНУ из заданного в настройках набора доступных УВ (ступеней УВ) в объеме не меньше максимального расчетного.
4.21.2 Универсальное устройство ЛАПНУ должно обеспечивать выбор равного или минимально превышающего расчетный объем УВ.
4.22 Требования к обеспечению работы универсального устройства ЛАПНУ в составе ЦСПА
4.22.1 Универсальное устройство ЛАПНУ в составе ЦСПА (далее — низовое устройство) должно обеспечивать возможность:
- периодического приема дозировок или таблицы УВ ЦСПА от ПТК ВУ;
- задания времени ожидания обновления таблицы (дозировок) УВ ЦСПА от ПТК ВУ;
- запоминания дозировок или таблицы УВ ЦСПА;
- приоритетной выдачи команд ПА из ТУВ ЦСПА (при ее наличии) при идентификации ПОр в аварийном цикле;
- передачи в ПТК ВУ информации о срабатывании, выданных командах ПА и другой необходимой информации, указанной в 4.22.5.
4.22.2 В низовом устройстве должен быть обеспечен автоматический перевод в автономный режим (выдачи команд ПА только из ТУВ ЛАПНУ), в том числе в следующих случаях:
- при неисправности или потере двух каналов связи ММО;
- при задержке обновления дозировок или таблицы УВ ЦСПА от ПТК ВУ на время больше заданного времени ожидания обновления;
- после перезагрузки устройства (при отсутствии актуальной ТУВ ЦСПА);
- по окончании аварийного цикла с выдержкой или без выдержки времени (при задании обнуления ТУВ ЦСПА);
- после обнуления ТУВ ЦСПА.
4.22.3 В низовом устройстве должен быть обеспечен автоматический перевод из автономного режима в режим работы под управлением ПТК ВУ (далее — режим АЗД), в том числе в следующих случаях:
а) в резервированных устройствах ЛАПНУ для каждого устройства:
1) при подключении одного из каналов ММО к устройству и первом получении обновленных дозировок или таблицы УВ ЦСПА;
2) после перезагрузки устройства и первого получения обновленных дозировок или таблицы УВ ЦСПА;
3) при восстановлении получения дозировок или таблицы УВ ЦСПА устройством от ПТК ВУ после предшествующей задержки на время больше заданного интервала времени ожидания обновления или времени блокировки;
б) в дублированных устройствах ЛАПНУ при совместной работе устройств:
1) при подключении одного из каналов ММО к одному или двум устройствам и первом получении дозировок или таблицы УВ ЦСПА;
2) после перезагрузки одного из устройств и первого получения обновленных дозировок или таблицы УВ ЦСПА одним или двумя устройствами;
3) при восстановлении получения обновленных дозировок или таблицы УВ ЦСПА одним или двумя устройствами от ПТК ВУ после предшествующей задержки на время больше заданного интервала ожидания обновления или времени блокировки.
4.22.4 В низовом устройстве должен быть обеспечен прием следующих команд от ПТК ВУ:
- команды передачи дозировок или таблицы УВ ЦСПА;
- команды переключения в автономный режим;
- команды переключения в режим АЗД;
- команды корректировки времени;
- команды запроса текущего времени.
4.22.5 Низовое устройство должно обеспечивать передачу в ПТК ВУ ответов на перечисленные в 4.22.4 команды и следующей спорадической или периодической информации (в том числе об аварийных событиях):
- признак автоматического перехода в автономный режим;
- признак автоматического перехода в режим АЗД;
- перезагрузка (перезапуск) любого из устройств;
- появление/прекращение неисправности любого из устройств;
- появление/прекращение различия значений СФС в дублированных устройствах ЛАПНУ при их совместной работе;
- уведомление о зафиксированных сигналах ПОр в устройстве;
- уведомление о выданных устройством командах ПА.
4.22.6 Низовое устройство должно обеспечивать автоматическую передачу аварийных событий в ПТК ВУ в виде уведомления о зафиксированном(ых) сигнале(ах) ПОр и выданных командах ПА незамедлительно после завершения аварийного цикла.
4.22.7 Низовое устройство после получения обновленных дозировок или таблицы УВ ЦСПА должно обеспечивать замену старой таблицы или дозировок УВ на обновленные не более чем за 20 мс.
4.22.8 В низовых устройствах набор (стек) информационных протоколов, на которых должен быть построен обмен данными с ПТК ВУ, должен включать в себя:
- протоколы канального уровня — Ethernet;
- межсетевой протокол — IP;
- транспортные протоколы — UDP, TCP;
- протоколы прикладного уровня.
4.22.9 В низовых устройствах для информационного обмена с ПТК ВУ должны быть назначены фиксированные IP-адреса.
4.23 Требования к логике работы устройства ЛАПНУ при аварийном возмущении
4.23.1 Устройство ЛАПНУ должно обеспечивать возможность запуска аварийного цикла:
- при фиксации сигнала ПОр в устройстве ЛАПНУ;
- при поступлении сигнала о пуске аварийного цикла от другого устройства ЛАПНУ при совместной работе дублированных устройств ЛАПНУ.
4.23.2 Устройство ЛАПНУ должно обеспечивать возможность выполнения аварийного цикла до тех пор, пока:
- продолжается интервал одновременности;
- продолжается выдача команды ПА заданной длительности.
4.23.3 Устройство ЛАПНУ должно обеспечивать деблокировку выдачи команд ПА при фиксации в аварийном цикле первого сигнала ПОр.
4.23.4 Устройство ЛАПНУ не должно при фиксации сигнала ПОр обнулять в полном объеме выбранные дозировки УВ в ТУВ ЛАПНУ.
4.23.5 Устройство ЛАПНУ должно обеспечивать возможность после завершения аварийного цикла и до выбора новых дозировок УВ для послеаварийной схемы [на время в диапазоне от 3 до 7 с (конкретное время выбирается по результатам расчета режимов для выбора параметров настройки устройства ЛАПНУ)] запоминания доаварийной ТУВ ЛАПНУ с возможностью обнуления дозировок УВ для части ПОр или формирования временной ТУВ ЛАПНУ с учетом ЛЭП (оборудования), отключившегося в аварийном цикле, и с необходимой корректировкой доаварийных перетоков в сечениях.
4.23.6 Устройство ЛАПНУ должно обеспечивать выдачу команд ПА в соответствии с ТУВ ЛАПНУ в случае идентификации ПОр в автономном режиме.
4.23.7 Универсальное устройство ЛАПНУ, работающее в составе ЦСПА в режиме АЗД, должно обеспечивать приоритетную выдачу команд ПА в соответствии с ТУВ ЦСПА в случае идентификации ПОр в аварийном цикле.
4.23.8 Универсальное устройство ЛАПНУ должно обеспечивать возможность задания перечня ПОр, которые при работе устройства ЛАПНУ в составе ЦСПА могут быть идентифицированы только в ТУВ ЛАПНУ.
4.23.9 В устройстве ЛАПНУ должно обеспечиваться исключение из дальнейшей обработки в аварийном цикле зафиксированного сигнала ПОр, если соответствующий ему ПОр в ТУВ заблокирован (отключен).
4.23.10 Устройства ЛАПНУ при совместной работе дублированных устройств ЛАПНУ должны обеспечивать:
- выдачу идентичных команд ПА заданной длительности в аварийном цикле каждым устройством ЛАПНУ;
- выдачу команд ПА в аварийном цикле только одним заданным устройством при потере связи или синхронизации между устройствами;
- выдачу команд ПА в аварийном цикле только одним устройством в случае неисправности другого.
4.23.11 Устройство ЛАПНУ должно обеспечивать формирование протокола срабатывания устройства при аварийном отключении ЛЭП, электросетевого или генерирующего оборудования в контролируемом энергорайоне (далее - протокол аварии) по окончании аварийного цикла в соответствии с требованиями 4.24.4.
4.23.12 Универсальное устройство ЛАПНУ должно обеспечивать возможность по окончании аварийного цикла:
- обнуления ТУВ ЦСПА;
- сохранения ТУВ ЦСПА при идентификации ПОр, для которых не задано обнуление в ПТК ЦСПА на заданное время;
- блокировки последующего выбора реализованных УВ на заданное время с возможностью ручной деблокировки пользователем;
- возобновления блокировки выдачи команд ПА в соответствии с требованием 4.17.2;
- блокировки приема дозировок или таблицы УВ ЦСПА на период времени, достаточный для проведения расчета дозировок или таблицы УВ ЦСПА для актуальной схемно-режимной ситуации (1,5-4 цикла расчета ЦСПА).
4.24 Требования к хранению и содержанию протоколов аварий
4.24.1 Устройство ЛАПНУ должно обеспечивать хранение протоколов аварий на твердотельном накопителе.
4.24.2 В универсальном устройстве ЛАПНУ зарезервированный объем накопителя должен быть достаточным для хранения не менее 250 протоколов аварий.
4.24.3 В устройстве ЛАПНУ при превышении максимального объема накопителя новые протоколы аварий следует записывать поверх протоколов аварий, имеющих наиболее раннюю дату создания.
4.24.4 В устройстве ЛАПНУ протокол аварии должен содержать информацию, достаточную для полноценного анализа срабатывания устройства, в том числе осциллограммы принятых ПОр и выданных команд ПА, сработанных ступеней КПР или фактического значения перетоков активной мощности в сечениях(и).
4.25 Требования к сигнализации
4.25.1 Устройство ЛАПНУ должно обеспечивать возможность формирования следующей сигнализации:
- работа или неисправность устройства;
- перезагрузка устройства;
- недостоверное значение СФС;
- блокировка выбора схем или переход на заранее заданное значение СФС;
- значение СФС задано пользователем вручную;
- недостоверность замера активной мощности;
- расчет перетока мощности в сечении(ях) заблокирован или зашунтирован;
- срабатывание устройства.
4.25.2 Универсальное устройство ЛАПНУ дополнительно должно обеспечивать возможность формирования следующей сигнализации:
- неисправность каналов ММО или ПТК ВУ;
- режим АЗД;
- автономный режим работы;
- значение активной мощности задано пользователем вручную.
4.25.3 Дублированные устройства ЛАПНУ дополнительно должны обеспечивать возможность формирования следующей сигнализации:
- нет синхронизации с другим устройством;
- различие значений СФС в устройствах;
- различие сигналов ПОр в устройствах.
4.26 Требования к регистрации и хранению информации о дискретных событиях
4.26.1 Устройство ЛАПНУ должно обеспечивать регистрацию информации о дискретных событиях в журнале событий.
4.26.2 Устройство ЛАПНУ должно обеспечивать хранение информации в журнале событий на твердотельном накопителе в энергонезависимой памяти.
4.26.3 В универсальном устройстве ЛАПНУ для записи событий зарезервированный объем накопителя должен быть достаточным для хранения не менее 120000 событий.
4.26.4 В устройстве ЛАПНУ при превышении максимального объема накопителя новые события следует записывать поверх событий, имеющих наиболее раннюю дату записи.
4.26.5 Устройство ЛАПНУ должно обеспечивать доступность информации в журнале событий в режиме просмотра при перезагрузке (перезапуске).
4.27 Требования к контролю и управлению устройством ЛАПНУ
4.27.1 Контроль и управление устройством ЛАПНУ должны предусматриваться посредством АРМ по двум цифровым каналам связи сети Ethernet (основному или резервному) с использованием протокола TCP/IР и посредством местного управления устройством ЛАПНУ (далее — местное управление).
4.27.2 Контроль и управление автономным устройством ЛАПНУ допускается предусматривать посредством местного управления и переносного ПК по цифровому входу Ethernet или USB.
4.28 Требования к защите от несанкционированного доступа
4.28.1 Устройство ЛАПНУ для защиты от несанкционированного доступа должно обеспечивать идентификацию и аутентификацию пользователей.
4.28.2 Устройство ЛАПНУ должно обеспечивать хранение информации о пользователях (учетные записи и пароли пользователей с указанием по каждой записи группы доступа) на твердотельном носителе в защищенном виде (например, в виде хешированных записей).
4.28.3 Устройством ЛАПНУ должно предотвращаться выполнение команд от имени учетных записей, не имеющих разрешения на их выполнение.
4.28.4 Устройство ЛАПНУ должно обеспечивать возможность выполнения команд посредством местного управления или от переносного ПК только после идентификации и аутентификации пользователя и в течение ограниченного времени.
4.28.5 Устройство ЛАПНУ должно обеспечивать отображение информации посредством местного управления без запроса имени и пароля пользователя от имени заданной в настройках учетной записи.
4.28.6 Устройство ЛАПНУ должно обеспечивать фиксацию в журнале событий фактов изменения информации о пользователе с указанием наименования учетной записи лица, осуществлявшего изменения.
4.28.7 Устройство ЛАПНУ должно обеспечивать возможность создания групп доступа пользователей, указанных в таблице 1.
Таблица 1 — Группы доступа пользователей и соответствующие права
| Группа доступа* | Права |
| Администраторы | Редактирование списка пользователей, обновление программного обеспечения устройства ЛАПНУ |
| Технологи | Задание и изменение исходных данных конфигурации, загрузка файлов конфигурации в устройства ЛАПНУ, просмотр и выгрузка файлов конфигурации, журналов событий и протоколов аварий |
| Диспетчеры | Просмотр конфигурации, просмотр и скачивание журналов событий и протоколов аварий, а также возможность ручного ввода значений СФС, замеров активной мощности, блокирования/разблокирования сигналов ПОр, квитирования, изменения оперативного состояния устройств ЛАПНУ (далее - воздействия на управляемые объекты) |
| Наблюдатели | Только просмотр информации, без возможности осуществления воздействий на управляемые объекты (просмотр файлов конфигурации, просмотр и скачивание журнала событий, протоколов аварий) |
| * Наименования групп доступа могут быть другими. | |
4.29 Требования к документации на устройство ЛАПНУ
4.28.1 Документация на устройство ЛАПНУ должна быть на русском языке.
4.28.2 Документация на устройство ЛАПНУ должна включать:
а) руководство по эксплуатации устройства ЛАПНУ, содержащее:
1) информацию об области применения устройства;
2) версию программного обеспечения устройства (при наличии - также версию алгоритма функционирования);
3) описание технических параметров (характеристик) устройства;
4) функционально-логические схемы и схемы программируемой логики устройства с описанием алгоритма работы данных схем;
5) руководство пользователя с описанием работы технологических алгоритмов, программного обеспечения АРМ и особенностей работы с ПТК ВУ (для универсальных устройств);
6) схемы подключения устройства по всем входным и выходным цепям;
б) документацию по техническому обслуживанию устройства ЛАПНУ:
1) инструкции по наладке, техническому обслуживанию и эксплуатации устройства с указанием требований по периодичности, виду обслуживания и необходимому объему профилактических работ по каждому виду обслуживания;
2) форму протокола технического обслуживания, учитывающую последовательность и объем работ по техническому обслуживанию устройств релейной защиты и автоматики, установленных законодательством Российской Федерации в области электроэнергетики и, при необходимости, дополнительные объемы проверки, установленные организацией - изготовителем устройства ЛАПНУ;
3) инструкцию по обновлению программного обеспечения устройства с необходимым объемом проверочных работ при обновлении программного обеспечения.
Примечание — Документацию по техническому обслуживанию, указанную в настоящем пункте, допускается включать в состав руководства по эксплуатации устройства ЛАПНУ;
в) методику расчета и выбора параметров настройки (уставок) и алгоритмов функционирования устройства ЛАПНУ за исключением параметров настройки (уставок), которые определяются на основании расчетов значений допустимых перетоков активной мощности в контролируемых сечениях в соответствии с требованиями [8];
г) бланк уставок, содержащий перечень всех параметров настройки (уставок) и алгоритмов функционирования, предусмотренных организацией - изготовителем устройства ЛАПНУ.
5 Требования к испытаниям устройств локальной автоматики предотвращения нарушения устойчивости
5.1 Для проверки выполнения требований к устройствам ЛАПНУ, установленных настоящим стандартом, следует проводить испытания.
5.2 Результаты испытаний распространяются на конкретный вид устройства ЛАПНУ (в соответствии с 4.1.2), тип (марку) и конкретную версию алгоритма функционирования устройства ЛАПНУ, непосредственно прошедшую проверку выполнения указанных требований.
В случае изменения алгоритма функционирования устройства ЛАПНУ, прошедшего проверку, необходимо проводить повторные испытания.
5.3 Испытания устройств ЛАПНУ следует проводить в соответствии с методикой проведения испытаний устройств ЛАПНУ согласно приложению А, с использованием ПТ ИК РЗА.
5.4 Для проведения испытаний устройств ЛАПНУ организация (испытательная лаборатория, испытательный центр), проводящая испытания (далее - организация, осуществляющая испытания), должна быть оснащена соответствующей производственно-технической базой (техническими средствами), необходимой для проведения испытаний, включая математическую модель энергосистемы, созданную с применением ПТ ИК РЗА в составе тестовой схемы с характеристиками, требуемыми для проведения испытаний устройств ЛАПНУ в соответствии с приложением А.
5.5 Испытания следует проводить по программе, разработанной в соответствии с приложением А. Программа испытаний должна учитывать вид устройства ЛАПНУ (согласно 4.1.2).
5.6 Для проведения испытаний производителем устройства ЛАПНУ, собственником или иным законным владельцем объекта электроэнергетики, на котором планируется к установке (установлено) устройство ЛАПНУ, или иным лицом, заинтересованным в их проведении (далее - владелец устройства), должны быть представлены следующие документы и информация:
- руководство (инструкция) по эксплуатации устройства ЛАПНУ, включающее(ая) техническое описание с обязательным указанием вида, типа, функционально-логические схемы, а также инструкция по монтажу, настройке и вводу в эксплуатацию устройства ЛАПНУ;
- номер версии алгоритма функционирования устройства ЛАПНУ, применяемого в испытуемом устройстве ЛАПНУ, и краткое описание алгоритма функционирования устройства ЛАПНУ;
- параметры настройки устройства ЛАПНУ для проведения испытаний, а также обоснование их выбора.
5.7 Для проведения испытаний владелец устройства передает организации, осуществляющей испытания, два устройства ЛАПНУ (при испытании резервированного устройства ЛАПНУ допускается передавать лицу, осуществляющему испытания, одно устройство) и согласовывает схемы их подключения к ПТ ИК РЗА, параметры настройки устройства ЛАПНУ и параметры ПТ ИК РЗА.
5.8 Организация, осуществляющая испытания, проводит их в соответствии с этапами подготовки и проведения испытаний устройств ЛАПНУ согласно А.2 (приложение А).
5.9 Результаты испытаний оформляют протоколом. Протокол испытаний должен быть подписан всеми участниками испытаний.
Протокол испытаний должен содержать следующую информацию:
- наименование и адрес производителя и владельца (если владелец не является производителем) устройства;
- наименование и адрес организации, проводившей испытания;
- номер и дату протокола испытаний, нумерацию каждой страницы протокола, а также общее количество страниц;
- дату (период) проведения испытаний;
- место проведения испытаний;
- перечень лиц, принявших участие в испытаниях;
- ссылку на настоящий стандарт, на соответствие которому проведены испытания;
- программу испытаний;
- описание испытуемого устройства ЛАПНУ (вид, тип, номинальные параметры, область применения, структурная схема алгоритма функционирования и ее описание с учетом внесенных при проведении испытаний изменений);
- описание тестовой схемы;
- параметры настройки (уставки) устройства ЛАПНУ с обоснованием их выбора;
- параметры ПТ ИК РЗА (тип, модель, заводской номер, дата последней поверки);
- результаты проведенных испытаний, содержащие материалы (осциллограммы, показания регистрирующих приборов и т.п.), иллюстрирующие работу испытуемого устройства ЛАПНУ в каждом из проведенных опытов;
- скорректированные параметры настройки устройства ЛАПНУ (в случае, если такие параметры, измененные по сравнению с первоначально выбранными параметрами настройки, были предложены владельцем устройства или уполномоченным им лицом в ходе испытаний) с приложением обоснования корректировки;
- оценку правильности функционирования устройства ЛАПНУ в каждом из проведенных опытов и выводы о соответствии или несоответствии проверяемых параметров, характеристик устройства ЛАПНУ настоящему стандарту, в том числе отдельно по каждому проверяемому параметру, характеристике.
5.10 Устройство ЛАПНУ считают прошедшим испытания, если по результатам оценки правильности функционирования устройства ЛАПНУ в каждом из проведенных опытов сделан вывод о соответствии всех проверяемых параметров, характеристик устройства ЛАПНУ требованиям настоящего стандарта.
5.11 Информация о результатах испытаний с указанием наименования, вида устройства ЛАПНУ, его типа (марки), номера версии алгоритма функционирования устройства ЛАПНУ, в отношении которой проводились испытания (далее - информация о результатах испытаний), и с приложением копии протокола испытаний должна быть направлена владельцем устройства (уполномоченным им лицом) субъекту оперативно-диспетчерского управления в электроэнергетике.
Информация о результатах испытаний (протокол испытаний) должна храниться у владельца устройства.
В случае если испытания проводились по инициативе производителя устройства ЛАПНУ, информация о результатах испытаний (протокол испытаний) должна предоставляться им субъектам электроэнергетики и потребителям электрической энергии, владеющим на праве собственности или ином законном основании объектами по производству электрической энергии, объектами электросетевого хозяйства и (или) энергопринимающими установками, входящими в состав электроэнергетической системы или присоединяемыми к ней, при проведении закупочных процедур для подтверждения соответствия устройств требованиям настоящего стандарта.
Приложение А
(обязательное)
Методика проведения испытаний устройств локальной автоматики предотвращения нарушения устойчивости
А.1 Область применения
Методику проведения испытаний устройств локальной автоматики предотвращения нарушения устойчивости следует применять при проведении испытаний устройств ЛАПНУ для проверки на соответствие требованиям настоящего стандарта.
А.2 Этапы подготовки и проведения испытаний устройств ЛАПНУ
А.2.1 Испытания устройств ЛАПНУ следует проводить с использованием ПТ ИК РЗА.
А.2.2 Испытания должны содержать следующие этапы:
- подготовка ПТ ИК РЗА;
- сборка схемы испытаний;
- проведение испытаний;
- анализ результатов испытаний.
А.3 Требования к ПТ ИК РЗА
А.3.1 В ПТ ИК РЗА должны быть предусмотрены:
а) генератор не менее 20 дискретных сигналов ПОр и не менее двух цифровых сигналов ПОр с использованием протокола GOOSE МЭК 61850;
б) генератор не менее 10 дискретных СФС ЛЭП (оборудования);
в) генератор не менее двух аналоговых сигналов постоянного тока (4-20 мА);
г) источники следующих цифровых значений СФС ЛЭП (оборудования) по сети Ethernet (электрической или оптической):
1) не менее 25, с использованием протокола МЭК-104;
2) не менее шести, с использованием протокола GOOSE МЭК 61850;
д) источник не менее двух замеров активной мощности по протоколу Modbus/RTU;
е) источник следующих цифровых значений замеров активной мощности по сети Ethernet (электрической или оптической):
1) не менее 12, с использованием протокола МЭК-104;
2) не менее двух, с использованием протокола ММS МЭК 61850;
ж) не менее двух источников постоянного напряжения 220 В (оперативный ток);
и) не менее двух регулируемых источников переменного тока в диапазоне от 0 до 10 А;
к) не менее четырех регулируемых источников переменного напряжения в диапазоне от 0 до 200 В;
л) измерительные приборы: амперметры, вольтметры и ваттметры переменного тока промышленной частоты класса точности 0,5;
м) сервер точного времени;
н) сигнальные лампы, реостаты и т.п.
А.3.2 ПТ ИК РЗА должен позволять:
- воспроизводить сигналы ПОр длительностью в диапазоне от 5 до 20 мс;
- воспроизводить длительные СФС;
- выполнять обновление цифровых значений СФС с заданной периодичностью;
- выполнять обновление цифровых замеров активной мощности с заданной периодичностью;
- выполнять изменение цифровых замеров активной мощности в заданном диапазоне с заданной периодичностью;
- воспроизводить дискретные сигналы с точностью задания времени не менее 0,001 с;
- регистрировать срабатывание устройств ЛАПНУ при помощи системы цифрового осциллографирования с периодом опроса входных сигналов с частотой не менее 0,001 с.
А.4 Сборка схемы испытаний
А.4.1 Общие положения
А.4.1.1 Заданный район управления (контролируемого энергорайона) для параметрирования устройства ЛАПНУ и его поясняющая схема приведены в А.4.2.1.
А.4.1.2 Схема испытаний должна быть собрана в соответствии с А.4.2.2.
А.4.2 Поясняющая схема контролируемого энергорайона и схема испытаний
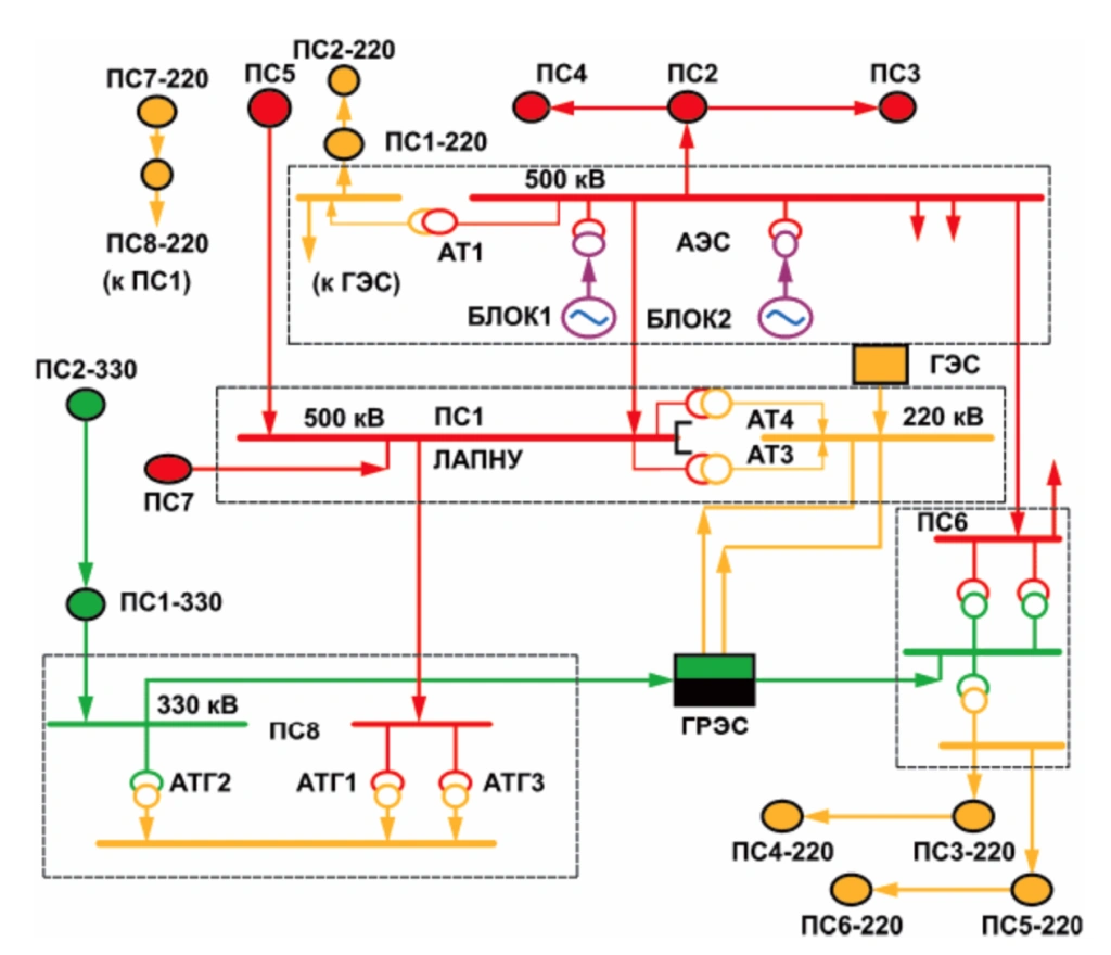
А.4.2.1 Поясняющая схема контролируемого энергорайона приведена на рисунке А.1.

Рисунок А.1 — Поясняющая схема контролируемого энергорайона
А.4.2.1.1 Принято условно, что устройство ЛАПНУ расположено на ПС1. В контролируемый энергорайон входят восемь ПС и восемь ЛЭП 500 кВ (обозначены красным цветом), две ПС и четыре ЛЭП 330 кВ (обозначены зеленым цветом), восемь ПС и 12 ЛЭП 220 кВ (обозначены желтым цветом), АЭС с двумя энергоблоками по 1000 МВт каждый с шинами 500, 220 кВ и АТ1 500/220 кВ, ГРЭС и ГЭС. В том числе ПС1 с шинами 500, 220 кВ и АТ3, АТ4 500/220 кВ, ПС8 с шинами 500, 330 и 220 кВ, АТГ1 и АТГ3 500/220 кВ и АТГ2 330/220 кВ, ПС6 с шинами 500, 330 и 220 кВ. Перетоки активной мощности обозначены светло-зеленым цветом, а направления перетоков — стрелками. Направление перетоков мощности по АТ1 АЭС и АТ3, АТ4 ПС1 в сторону шин 220 кВ.
А.4.2.1.2 Энергосистема 1 (ЭС1) представлена ПС2, ПС3, ПС4, ПС5 500 кВ, а также ПС2-220 кВ и ПС7-220 кВ. В энергоузел ЭС2 входят ПС1, ПС8 500 кВ, ПС1-220 и ПС8-220 кВ, ГРЭС и ГЭС, а также ПС3-220 кВ — ПС6-220 кВ. Энергосистема 3 (ЭС3) представлена прилегающими к ЭС2 ПС7 500 кВ, ПС1-330 и ПС2-330 кВ. В ОЭС1 входят АЭС и ПС6 500 кВ. В ОЭС входят ЭС1 и АЭС.
А.4.2.1.3 ЛЭП и оборудование контролируемого энергорайона моделируются в ПТ ИК РЗА значением своих СФС (включено/отключено) и замерами активной мощности с учетом направления перетока.
А.4.2.1.4 Исходные параметры настройки и функционально-логическая схема устройства ЛАПНУ приведены в приложении Б.
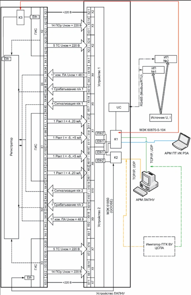
А.4.2.2 Схема испытаний (тестовая схема) должна включать два устройства ЛАПНУ, ПТ ИК РЗА [ГИС, ИП, источник напряжения и тока (далее — источник U, I)] устройства управления, контроля и регистрации параметров и срабатывания. Пример тестовой схемы с учетом набора входных и выходных сигналов, заданных в приложении Б, приведен на рисунке А.2.
А.4.2.3 Тестовая схема включает в себя:
- испытуемое устройство ЛАПНУ (два устройства), которое дополнительно укомплектовано модулем ввода (преобразователем интерфейсов) UC для приема измерений от ИП № 1, ИП № 2 по протоколу Modbus/RTU по интерфейсу RS-485 и выдачи измерений по сети Ethernet в устройства ЛАПНУ;
- ГИС;

Рисунок А.2 — Пример тестовой схемы для испытания устройств ЛАПНУ
- регистратор (в качестве регистратора может быть применен любой стандартный микропроцессорный регистратор);
- АРМ ПТ ИК РЗА на базе ноутбука;
- АРМ ЛАПНУ;
- ИП (ИП № 1, ИП № 2) для аналогово-цифрового преобразования мгновенных значений измеряемых сигналов промышленной частоты 50 Гц и выдачи измерений по протоколу Modbus/RTU по интерфейсу RS-485;
- источник U, I для подачи регулируемых трехфазных токов и напряжения на входы ИП № 1, ИП № 2;
- коммутатор К1 для передачи в устройства ЛАПНУ замеров активной мощности и СФС по протоколу МЭК-104, управления ГИС от АРМ ПТ ИК РЗА, просмотра осциллограмм регистратора на АРМ ЛАПНУ или АРМ ПТ ИК РЗА и информационного обмена между устройством ЛАПНУ и имитатором ПТК ВУ ЦСПА (первый канал);
- коммутатор К2 для передачи в устройство ЛАПНУ замеров активной мощности по протоколу MMS МЭК 61850, СФС по протоколу GOOSE МЭК 61850 и информационного обмена между устройством ЛАПНУ и имитатором ПТК ВУ ЦСПА (второй канал).
А.4.2.3.1 ГИС представляет собой программируемый контроллер, позволяющий генерировать дискретные сигналы ПОр и СФС напряжением 220 В, сигналы ПОр по протоколу GOOSE МЭК 61850, замеры активной мощности и СФС по протоколу МЭК-104, СФС по протоколу GOOSE МЭК 61850, замеры активной мощности по протоколу ММS МЭК 61850, сигналы постоянного тока (4-20 мА) для аналоговых замеров активной мощности. Управление ГИС должно осуществляться по специальной программе с АРМ ПТ ИК РЗА.
А.4.2.3.2 ГИС и регистратор должны быть расположены в отдельном шкафу. Внутри данного шкафа также должен быть расположен коммутатор К3, который подключен кабелем Ethernet (витая пара) к коммутатору К1 устройств ЛАПНУ для передачи в ЛАПНУ по протоколу МЭК-104 замеров активной мощности и СФС, управления ГИС от АРМ ПТ ИК РЗА и просмотра осциллограмм регистратора на АРМ ЛАПНУ или АРМ ПТ ИК РЗА. Перечень замеров активной мощности и СФС, выдаваемый из ГИС в устройства ЛАПНУ, приведен в таблицах Б.1 и Б.6.
А.4.2.3.3 Посредством ГИС независимо в первое и второе устройство ЛАПНУ выдаются дискретные сигналы ПОр и длительные дискретные СФС, которые параллельно заводятся в регистратор. Перечень данных сигналов приведен в таблицах Б.5, Б.6.
А.4.2.3.4 Посредством ГИС в устройства ЛАПНУ выдаются аналоговые сигналы тока 4-20 мА без контроля регистратором, перечень сигналов приведен в таблице Б.1.
А.4.2.3.5 Из устройств ЛАПНУ на входы регистратора подаются сигналы о выдаче команд ПА, срабатывании сигнализации устройства 1 ЛАПНУ (У1) и устройства 2 ЛАПНУ (У2). На один вход регистратора заводятся параллельно выходы У1 и У2, соответствующие одноименной команде ПА (одноименной сигнализации). Для выявления различий в срабатывании устройств выходы УВ "Срабатывание У1" и "Срабатывание У2" заведены на разные входы регистратора. Перечень выходных команд приведен в Б.7. Перечень сигнализации приведен в таблице А.1. Регистратор настраивается для запуска записи осциллограммы как при получении любого сигнала ПОр, так и при получении любой выходной команды.
А.4.2.3.6 Опросы ИП № 1 и ИП № 2 выполняются по протоколу Modbus/RTU посредством модуля UC. Перечень сигналов, получаемых с ИП № 1, ИП № 2, приведен в таблице Б.1.
А.4.2.3.7 АРМ ЛАПНУ предназначен для контроля и управления испытуемым устройством ЛАПНУ, а также для имитации верхнего уровня ЦСПА [программа, позволяющая моделировать функции ПТК ВУ в части обмена данными и информацией с низовым устройством (см. 4.22.4, 4.22.5) по стеку информационных протоколов обмена в соответствии с требованиями 4.22.8, 4.22.9]. Пример реализации стека протоколов прикладного уровня приведен в приложении В.
А.4.2.3.8 Программа имитации ПТК ВУ (далее — имитатор ПТК ВУ) должна обеспечивать функцию информационного обмена данными по двум каналам ММО с устройством ЛАПНУ. Имитатор ПТК ВУ может быть выполнен в виде отдельного контроллера с соответствующим программным обеспечением. При различии протоколов обмена данными устройства ЛАПНУ и ПТК ВУ в АРМ ЛАПНУ или имитаторе ПТК ВУ, выполненном в отдельном контроллере, должен быть установлен КС.
А.4.2.3.9 Для контроля и управления испытуемым устройством ЛАПНУ на АРМ ЛАПНУ должно быть установлено соответствующее программное обеспечение собственника устройства ЛАПНУ.
Таблица А.1 — Перечень сигнализации, выдаваемой из устройств ЛАПНУ в регистратор
| № | Клемма в регистраторе | Клемма в устройствах ЛАПНУ | Наименование сигнализации | |
| В У1 | В У2 | |||
| 1 | … | … | … | Отказ У1, У2 НЗ |
| 2 | … | … | … | Выход измерения за пределы |
| 3 | … | … | … | Расхождение измерений по параметру |
| 4 | … | … | … | Программно выявленный отказ У1 или У2 |
| Примечание — Номера клемм могут быть различными в зависимости от конструктива испытуемого устройства ЛАПНУ конкретного изготовителя и конструктива регистратора. | ||||
А.4.2.3.10 При испытании устройства ЛАПНУ допускается использовать одно устройство (если устройство ЛАПНУ выполнено резервированным с раздельной работой двух устройств).
А.4.3 Система контроля и регистрации
Система регистрации параметров должна обеспечивать:
- фиксацию изменения состояния выходов испытываемых устройств с дискретностью не более 1 мс;
- запись фиксируемых параметров в течение 20 с.
А.4.4 Подключение устройства ЛАПНУ
А.4.4.1 Подключение испытуемого устройства ЛАПНУ к ПТ ИК РЗА должно осуществляться в соответствии с документацией производителя устройства.
А.4.4.2 Подключение должно обеспечивать адекватное функционирование испытуемых устройств ЛАПНУ при выполнении всех опытов программы испытаний.
А.5 Проведение испытаний
А.5.1 Испытания проводят в соответствии с программой испытаний, разработанной организацией, осуществляющей испытания.
А.5.2 Испытания проводят с учетом исходного состояния контролируемого энергорайона, мнемосхема которого должна отображаться на АРМ ЛАПНУ при испытании универсального устройства, нормальная схема которого приведена на рисунке А.3.
Рисунок А.3 — Нормальная схема контролируемого энергорайона
Все ЛЭП и оборудование включены. Перетоки активной мощности равны нулю. Стрелками показаны условно положительные направления перетоков активной мощности.
А.5.3 Проверку работы устройств ЛАПНУ проводят путем реализации следующих возмущений:
- входными сигналами ПОр и СФС, моделирующими отключения одной, двух ЛЭП или оборудования, ремонт ЛЭП или оборудования;
- замерами активной мощности в соответствии с таблицами Б.1, Б.2.
Воспроизведение возмущений должно выполняться от ГИС под управлением специального программного обеспечения АРМ ПТ ИК РЗА, а также от ИП (см. рисунок А.2).
А.5.4 Программа испытаний должна включать в минимальном объеме опыты, указанные в таблицах А.2-А.5, проведение которых обеспечивает проверку:
- правильности работы и быстродействия испытуемых устройств ЛАПНУ в автономном режиме работы и в составе ЦСПА при отключениях ЛЭП или оборудования в контролируемом энергорайоне в нормальных и ремонтных схемах;
- правильности приема испытываемыми устройствами замеров активной мощности по стандартным цифровым протоколам связи и аналоговым входам;
- правильности приема дискретной информации испытуемыми устройствами по стандартным цифровым протоколам связи и дискретным входам;
- правильности расчета перетока активной мощности в защищаемом сечении;
- сигнализации;
- формирования протоколов аварий и журнала дискретных событий;
- правильности обмена информацией с ПТК ВУ;
- отсутствия срабатывания устройства при снятии, подаче питания или перезагрузке;
- отсутствия срабатывания устройства при возникновении неисправности в цепях оперативного тока;
- восстановления работоспособности устройства после перерыва питания или перезагрузки.
А.5.5 Перед проведением испытаний владелец устройства ЛАПНУ предоставляет необходимую документацию на устройство, приведенную в 4.29. Кроме того, владелец устройства предоставляет описание алгоритма работы испытываемого устройства, исходные данные настройки устройств ЛАПНУ (файлы конфигурации), программный компонент КС и файл настроек для него (если КС используется).
А.5.6 Настройка испытываемого устройства ЛАПНУ должна быть выполнена организацией, осуществляющей испытания совместно с владельцем устройства в соответствии с предоставленными владельцем устройства исходными данными настройки устройства ЛАПНУ для тестовой схемы.
А.5.7 Настройка испытываемых устройств ЛАПНУ должна включать следующие операции:
- установку на АРМ ЛАПНУ программного обеспечения для контроля и управления универсальным устройством ЛАПНУ и имитации ПТК ВУ;
- загрузку в устройства ЛАПНУ файлов конфигурации, подготовленных владельцем устройства с учетом исходных параметров настройки устройства ЛАПНУ, приведенных в приложении Б, при этом для автономного устройства ЛАПНУ должны учитываться параметры настройки, приведенные в Б.1-Б.7 и Б.8.1, Б.8.5, Б.8.6;
- если испытывают автономное устройство ЛАПНУ, то исходные параметры настройки, приведенные в Б.8.2-Б.8.4, не должны учитываться в файлах конфигурации;
- коммутацию (привязку) дискретных входных сигналов к входным переменным алгоритма;
- коммутацию (привязку) выходных сигналов алгоритма к физическим выходам устройства;
- установку свойств (режимов работы) сигнальных устройств;
- конфигурирование каналов ММО в универсальное устройство ЛАПНУ и имитатор ПТК ВУ при наличии КС, а также подготовку файла конфигурации КС при его наличии (см. приложение В).
А.5.8 Все опыты, предусмотренные в программе испытаний, должны выполняться при неизменных параметрах настройки испытываемых устройств. Если в процессе испытаний выявлена необходимость корректировки выбранных параметров настройки устройств ЛАПНУ, то все или часть опытов (определяется организацией, осуществляющей испытания), предусмотренные программой испытаний, должны быть выполнены повторно с новыми параметрами настройки устройства.
А.5.9 Регистрацию параметров режима и событий следует проводить для каждого опыта.
А.5.10 Минимально необходимый объем испытаний универсальных устройств ЛАПНУ приведен в таблицах А.2-А.5.
А.5.11 Минимально необходимый объем испытаний автономных устройств ЛАПНУ приведен в таблицах А.2-А.4.
Таблица А.2 — Перечень испытаний устройств ЛАПНУ для проверки на соответствие требованиям к вводу и обработке доаварийной информации и сигналов Пор
| Цель испытаний | Номер опыта | Исходная схема, режим | Вид возмущения | Правильное действие устройств ЛАПНУ |
| Проверка ввода и обработки СФС по протоколам GOOSE МЭК 61850 и МЭК-104 | ||||
| Проверка ввода и обработки СФС по протоколу GOOSE МЭК 61850 | 1.1 | Нормальная схема, лето | Выдать от ГИС СФС Р1’ (ремонт ЛЭП АЭС - ПС1) канал 1 длительно в устройство ЛАПНУ (в У1 и У2 с совместной работой) | В У1 (У1 и У2 с совместной работой) зафиксирован ремонт ЛЭП АЭС - ПС1. В АРМ отображается ЛЭП в ремонте* |
| 1.2* | Нормальная схема, лето. Ввести в устройстве ЛАПНУ опцию определения обновления СФС | Настроить и выполнить передачу СФС Р1’ (ремонт ЛЭП АЭС - ПС1) по каналу ввода 1 от ГИС в устройство 1 (У1 и У2 с совместной работой) с метками времени (посылки GOOSE сообщений каждую секунду) | В У1 (У1 и У2 с совместной работой) зафиксирован ремонт ЛЭП АЭС - ПС1. В АРМ отображается ЛЭП в ремонте*. Для канала ввода указанного СФС должна периодически обновляться метка времени (один раз в секунду) | |
| 1.3* | Настроить и выполнить передачу СФС Р1’ (ремонт ЛЭП АЭС - ПС1) по каналу ввода 1 от ГИС в устройство 1 (У1 и У2 с совместной работой) с метками времени (посылки GOOSE каждую секунду) в течение 2-3 мин, затем имитировать потерю посылок GOOSE. По окончании опыта опцию определения обновления ТС вывести | В У1 (У1 и У2 с совместной работой) по истечении заданной выдержки времени после потери посылок СФС появляется сообщение о недостоверности СФС, поступающего из ГИС, и блокировке выбора схемы (или выбор заранее заданного значения СФС) | ||
| Проверка ввода и обработки ТС по протоколу МЭК-104 при различии значений СФС в У1 и У2** | 2.1 | Нормальная схема, лето | Выдать от ГИС СФС Р11 (ремонт ЛЭП ПС7-ПС1) в У1 и У2 длительно | Выдать от ГИС СФС Р11 (ремонт ЛЭП ПС7-ПС1) в У1 и У2 длительно |
| 2.2 | Вывести У1 (с выводом взаимодействия с У2) и выдать СФС о работе ЛЭП ПС7-ПС1 в У2 от ГИС | В У1 зафиксирован СФС в состоянии "ремонт", а в У2 - СФС в состоянии "работа". Отсутствует сигнализация о различии СФС. Согласованное состояние ЛЭП - работа отображается в АРМ* | ||
| 2.3 | Ввести У1 (с вводом взаимодействия с У2) | Согласованное значение СФС - ремонт. В АРМ отображается ЛЭП в ремонте*. В журналах событий У1 и У2 сообщения о различии СФС. Сигнализация о различии СФС (с выдержкой времени) в У1 и У2 | ||
| 2.4 | В оба устройства от ГИС подать СФС о работе ЛЭП ПС7-ПС1 | В У1 и У2 СФС в состоянии "работа". Сигнализация о различии СФС отсутствует. В АРМ отображается ЛЭП в работе*. В журналах событий У1 и У2 сообщения о прекращении различия ТС | ||
| Проверка ввода и обработки ТС в устройствах ЛАПНУ по протоколу GOOSE МЭК 61850 и протоколу МЭК-104 при различных значениях СФС | 3.1 | Выдать от ГИС в устройство ЛАПНУ (в оба устройства с совместной работой) СФС о работе ЛЭП АЭС - ПС1 длительно с двух сторон ЛЭП | В У1 (У1 и У2 с совместной работой) зафиксирована работа ЛЭП АЭС - ПС1. В АРМ отображение ЛЭП в работе* | |
| 3.2 | Отключить выдачу СФС о работе ЛЭП АЭС - ПС1 по протоколу МЭК-104 в У1 (оба устройства с совместной работой) по сети Ethernet от ГИС (канал 2) | В У1 (У1 и У2 с совместной работой) сохраняется работа ЛЭП АЭС - ПС1, по истечении заданной выдержки времени после потери связи устройств с ГИС появляется сообщение о недостоверности Р1". В АРМ отображение ЛЭП в работе* | ||
| 3.3 | Отключить выдачу СФС о работе ЛЭП АЭС - ПС1 по протоколу GOOSE (канал 1) в У1 (оба устройства с совместной работой) | В У1 (У1 и У2 с совместной работой) по истечении заданной выдержки времени после потери связи устройств с ГИС появляется сообщение о недостоверности СФС и блокировке выбора схем или переход на заранее заданное значение СФС | ||
| 3.4* | Вручную на АРМ универсального устройства задать состояние ЛЭП АЭС - ПС1 "работа" | В У1 (У1 и У2 с совместной работой) и в АРМ состояние ЛЭП "работа". Появилось сообщение в АРМ о возобновлении выбора схем (если была блокировка) | ||
| 3.5 | Восстановить связь с ГИС и задать Р1" значение - ремонт ЛЭП от ГИС. Для универсального устройства дополнительно выдать команду в АРМ на автоматический ввод СФС | Согласованное значение - ремонт ЛЭП. В АРМ и в У1 (У1 и У2 с совместной работой) зафиксирован ремонт ЛЭП АЭС - ПС1* | ||
| 3.6 | Задать значение Р1’ от ГИС о работе ЛЭП АЭС - ПС1 | В У1 (У1 и У2 с совместной работой) фиксация ремонта ЛЭП АЭС - ПС1. В АРМ отображается ЛЭП в ремонте* | ||
| Проверка ввода (и обработки) в устройства ЛАПНУ СФС по протоколу МЭК-104 при недостоверных замерах | 4.1 | Выдать от ГИС в У1 (У1 и У2 с совместной работой) СФС о работе ЛЭП ПС7-ПС1 длительно | В У1 (У1 и У2 с совместной работой) фиксация работы ЛЭП ПС7-ПС1. В АРМ отображается ЛЭП в работе* | |
| 4.2 | В У1 от ГИС подать СФС о работе ЛЭП ПС7-ПС1 с признаком недостоверности по протоколу МЭК-104 | Незамедлительно отображается сообщение о неисправности СФС в У1. Согласованное значение СФС — работа ЛЭП для ЛАПНУ с совместной работой устройств. Для ЛАПНУ с раздельной работой устройств фиксация последнего достоверного значения СФС - работа ЛЭП в У1 в течение времени уставки, затем сигнализация о неисправности СФС и переход на заранее заданное значение СФС или схему по приоритету | ||
| 4.3** | В У1 и У2 от ГИС подать СФС о работе ЛЭП ПС7-ПС1 с признаком недостоверности по протоколу МЭК-104 | Незамедлительно отображается сообщение в АРМ о неисправности СФС в У1 и У2. Фиксация последнего согласованного значения СФС - работа ЛЭП в течение времени уставки, затем сигнализация о неисправности СФС в У1 и У2 и переход на заранее заданное значение СФС или схему по приоритету | ||
| 4.4 | В У1 (в У1 и У2 с совместной работой) подать достоверное СФС о работе ЛЭП ПС7-ПС1 по протоколу МЭК-104 от ГИС | Значение СФС в У1 (согласованное значение ТС в У1 и У2 с совместной работой) - работа ЛЭП. Снятие сигнализации о неисправности СФС в У1 (в У1 и У2 с совместной работой) | ||
| 4.5* | В У1 (У1 и У2 с совместной работой) задать вручную СФС о работе ЛЭП с признаком недостоверности на АРМ | Незамедлительно отображается сообщение о неисправности СФС в У1 или в обоих устройствах. Фиксация последнего достоверного значения СФС - работа ЛЭП в У1 или в обоих устройствах в течение времени уставки, затем сигнализация о неисправности СФС и переход на заранее заданное значение СФС или схему по приоритету | ||
| 4.6* | Ввести в У1 (У1 и У2 с совместной работой) опцию определения обновления СФС. Настроить и выдать в У1 (в У1 и У2 с совместной работой) достоверный СФС о ремонте ЛЭП ПС7-ПС1 от ГИС с заданным периодом обновления каждые 5 с в течение 2-3 мин, затем прекратить периодическое обновление СФС. По окончании опыта опцию определения обновления СФС вывести | Значение СФС в У1 (согласованное значение СФС в У1 и У2 с совместной работой) - работа ЛЭП. Для канала ввода указанного СФС должна периодически обновляться метка времени (один раз в 5 с). По истечении заданной выдержки времени после прекращения обновления СФС появляется сообщение о недостоверности СФС, поступающего из ГИС, и блокировке выбора схемы (или выбор заранее заданного значения СФС) | ||
| Проверка ввода и обработки устройством ЛАПНУ дискретных сигналов ПОр | ||||
| Проверка фиксации дискретных сигналов ПОр | 5.1 | Нормальная схема, лето | Подать сигнал ПОр18 в У1 (в У1 и У2 с совместной работой) длительностью 0,5 с от ГИС | Фиксация ПОр18. Пуск аварийного цикла с УВ (ОГ 300). В АРМ отображается работа У1 (У1 и У2 с совместной работой), пуск аварийного цикла в обоих устройствах с УВ ОГ 300* |
| 5.2 | Подать сигнал ПОр18 в У1 длительностью 0,5 с от ГИС | Фиксация ПОр18. Пуск аварийного цикла в У1 (У1 и У2 при их совместной работе) с УВ (ОГ 300). Сигнализация о различии ПОр в У1 и У2 при их совместной работе | ||
| 5.3** | Подать сигнал ПОр18 в У2 длительностью 0,5 с от ГИС | Фиксация ПОр18. Пуск аварийного цикла в обоих устройствах с УВ (ОГ 300). Сигнализация о различии ПОр в У1 и У2 при совместной работе устройств | ||
| Проверка ввода и обработки дискретных сигналов ПОр различной длительности | 6.1 | Нормальная схема, лето. Задержка на фиксацию ПОр задана 12 мс | Подать сигнал ПОр18 от ГИС в У1 (в У1 и У2 с совместной работой) длительностью 11 мс | Отcутствует фиксация ПОр18 в У1 и У2 с совместной работой и в У1 с раздельной |
| 6.2 | Подать ПОр18 от ГИС в У1 (в У1 и У2 с совместной работой) длительностью 16 мс | Пуск аварийного цикла с фиксацией ПОр18 с УВ (ОГ 300) в устройствах с совместной работой и в У1 с раздельной | ||
| 6.3 | Нормальная схема, лето. Задать задержку на фиксацию ПОр 5 мс | Подать сигнал ПОр18 от ГИС в У1 (в У1 и У2 с совместной работой) длительностью 4 мс | Отсутствует фиксация ПОр18 в У1 и У2 с совместной работой и в У1 с раздельной | |
| 6.4 | Подать ПОр18 в У1 (в У1 и У2 с совместной работой) длительностью 6 мс от ГИС | Пуск аварийного цикла с фиксацией ПОр18 с УВ (ОГ 300) в устройствах с совместной работой и в У1 с раздельной | ||
| 6.5 | Нормальная схема, лето. Задать задержку на фиксацию ПОр 8 мс | Подать сигнал ПОр18 от ГИС в У1 (в У1 и У2 с совместной работой) длительностью 7 мс | Отсутствует фиксация ПОр18 в У1 и У2 с совместной работой и в У1 с раздельной | |
| 6.6 | Подать ПОр18 в У1 (в У1 и У2 с совместной работой) длительностью 10 мс от ГИС | Пуск аварийного цикла с фиксацией ПОр18 с УВ (ОГ 300) в устройствах с совместной работой и в У1 с раздельной | ||
| Проверка ввода и обработки комбинации дискретных сигналов ПОр | 7.1 | Нормальная схема, лето. Задержка на фиксацию задана 5 мс | Подать сигналы ПОр1, затем ПОр7 в интервале одновременности в У1 ЛАПНУ длительностью более 5 мс каждый | Пуск аварийного цикла с фиксацией сигналов ПОр1 и ПОр7 и идентификация ПОр13 в обоих устройствах при их совместной работе и в У1 при раздельной. Сигнализация о разночтении ПОр в У1 и У2 |
| 7.2 | Подать сигналы ПОр7, затем ПОр1 в интервале одновременности в У1 ЛАПНУ длительностью более 5 мс каждый | Пуск аварийного цикла с фиксацией сигналов ПОр7 и ПОр1 и идентификация простых ПОр7 и ПОр1 в обоих устройствах при их совместной работе и в У1 при раздельной. Сигнализация о разночтении ПОр в У1 и У2 | ||
| 7.3 | Ремонт ЛЭП АЭС-ПС 1, лето Задержка на фиксацию задана 5 мс. | Подать сигналы ПОр2, затем ПОр6 в интервале одновременности в У1 ЛАПНУ длительностью более 5 мс каждый | Пуск аварийного цикла с фиксацией сигналов ПОр2 и ПОр6 и идентификация логического ПОр12 в обоих устройствах при их совместной работе и в У1 при раздельной. Сигнализация о разночтении ПОр в У1 и У2 | |
| 7.4 | Подать сигналы ПОр6, затем ПОр2 в интервале одновременности в У1 ЛАПНУ длительностью более 5 мс каждый | Пуск аварийного цикла с фиксацией сигналов ПОр6 и ПОр2 и идентификация логического ПОр12 в обоих устройствах при их совместной работе и в У1 при раздельной. Сигнализация о разночтении ПОр в У1 и У2 | ||
| 7.5 | Нормальная схема, лето. Задержка на фиксацию задана 5 мс. | Подать сигналы ПОр1, затем ПОр7 и ПОр3 в интервале одновременности в У1 ЛАПНУ длительностью более 5 мс каждый | Пуск аварийного цикла с фиксацией сигналов ПОр1 и ПОр7, ПОр3 и идентификация ПОр1, ПОр13 и ПОр3 в обоих устройствах при их совместной работе и в У1 при раздельной. Сигнализация о разночтении ПОр в У1 и У2 | |
| 7.6* | Заблокировать идентификацию ПОр7 от АРМ. Подать сигналы ПОр1, затем ПОр7 в интервале одновременности в У1 ЛАПНУ длительностью более 5 мс каждый. По окончании опыта блокировку ПОр7 отменить | Пуск аварийного цикла с фиксацией сигналов ПОр1 и ПОр7 и идентификация ПОр1 в обоих устройствах при их совместной работе и в У1 при раздельной. Сигнализация о блокировке ПОр7 | ||
| Проверка ввода и обработки устройством ЛАПНУ замеров активной мощности по протоколу Modbus/RTU и аналоговым каналам | ||||
| Проверка ввода в устройство ЛАПНУ замера активной мощности ЛЭП 500 кВ АЭС - ПС1 по протоколу Modbus/RTU | 8.1 | Нормальная схема, лето. Каналы ввода ТИ равнозначны. Уставка расхождения 100 МВт | Подать в устройства замер активной мощности (далее - замер) по ЛЭП 500 кВ АЭС - ПС1 по протоколу Modbus/RTU от ИП № 1 (далее - РП4’), равный 60 МВт (посредством источника U, I подать на ИП сигналы тока и напряжения, имитирующие 60 МВт), по каналу ввода 1. Подать от ГИС замер, равный 0 МВт, в устройства по каналу ввода 2 (далее - РП4) | Отображаются замеры, равные 60 МВт, по ЛЭП АЭС - ПС1 в устройствах У1 и У2 с совместной работой (в У1 с раздельной) в канале ввода 1 и 0 МВт в канале ввода 2. В АРМ отображается переток мощности 60 МВт в сторону ПС1* |
| 8.2 | Отключить напряжение питания на ИП № 1 | Для замера "Ракт ЛЭП 500 кВ АЭС - ПС1" отображается недостоверный замер по каналу ввода 1. Выдана сигнализация о недостоверном замере в канале ввода 1. Результирующее значение замера "Ракт ЛЭП 500 кВ ПС1-АЭС" в устройствах формируется по замерам с ГИС (канал ввода 2) 0 МВт | ||
| Проверка сигнализации и контрольной информации | 9.1 | Нормальная схема, лето | Выдать замер РП4, равный 5 МВт, от ГИС и затем признак недостоверности замера в У1 (в оба устройства с совместной работой) | Фиксация последнего достоверного результирующего замера "Ракт ЛЭП 500 кВ АЭС - ПС1" 5 МВт. По окончании выдержки времени замер недостоверен. В АРМ сообщение о блокировке расчета перетока в сечении и о недостоверности замера* |
| 9.2* | Посредством АРМ вручную задать положительное значение перетока по ЛЭП 500 кВ "АЭС - ПС1" плюс 100 МВт | Возобновление расчета перетоков в сечениях с учетом вручную введенного значения параметра. Направление перетока, отображаемое на мнемосхеме, - к шинам ПС1 | ||
| 9.3* | Посредством АРМ вручную задать отрицательное значение перетока по ЛЭП 500 кВ "АЭС - ПС1" минус 100 МВт | Расчет перетоков в сечениях с учетом вручную введенного значения параметра. Направление перетока, отображаемое на мнемосхеме, - от шин ПС1 | ||
| 9.4* | Подать команду "автоматически для замера по АЭС - ПС1" от АРМ | На мнемосхеме замер "Ракт ЛЭП 500 кВ АЭС - ПС1" недостоверен. Перетоки в сечениях недостоверны. Сообщение о блокировке расчета перетока в сечениях | ||
| Проверка принудительного обнуления ТИ | 10.1 | Выдать с ГИС СФС ремонт ЛЭП АЭС - ПС1 | Расчет перетоков в сечениях с учетом нулевого значения параметра. На мнемосхеме АРМ замер "Ракт ЛЭП 500 кВ АЭС - ПС1" принудительно обнулен* | |
| 10.2 | Подать напряжение питания на ИП № 1. Подать в ЛАПНУ от ИП № 1 сигнал, имитирующий замер РП4’, равный 60 МВт | Восстановление перетока 60 МВт по каналу ввода 1 ЛЭП АЭС - ПС1 в У1 (в У1 и У2 с совместной работой). Переток по ЛЭП 0 МВт (обнулено по ремонту ЛЭП). На мнемосхеме АРМ переток 0 МВт* | ||
| 10.3 | Отключить источник U, I, подключенный к ИП № 1 | Для замера "Ракт ЛЭП 500 кВ АЭС - ПС1" отображается 0 МВт от ГИС У1 (в У1 и У2 с совместной работой). На мнемосхеме АРМ переток 0 МВт* | ||
| Проверка ввода и обработки в ЛАПНУ замера активной мощности ЛЭП 500 кВ ПС7-ПС1 по аналоговым входам 4-20 мА (канал ввода 1 со стороны ПС1, 2 со стороны ПС7) | 11.1 | Нормальная схема, лето. Каналы ввода ТИ равнозначны. Уставка расхождения 100 МВт | Подать от ГИС замер по ЛЭП 500 кВ ПС7-ПС1 РП3, равный 12 мА, по каналу ввода 1 и РП3’, равный 12 мА, по каналу ввода 2 в устройства | 0 МВт замер по ЛЭП ПС7-ПС1 в У1 (У1 и У2 с совместной работой) по обоим каналам ввода (и на мнемосхеме АРМ*) |
| 11.2 | Выдать с ГИС РП3, равный 3,6 мА, по каналу ввода 1. Обозначить недостоверным замер по каналу ввода 2 вручную в универсальном устройстве. В автономное устройство выдать по каналу 2 недостоверный замер РП3’ | Для замера "Ракт ЛЭП 500 кВ ПС7-ПС1" по каналу ввода 1 отображается значение минус 1260 МВт в устройствах. Замер недостоверен из-за выхода замера за технологическую границу (минус 1200 МВт). Фиксация последнего достоверного результирующего замера "Ракт ЛЭП 500 кВ ПС7-ПС1" по каналу ввода 1-0 МВт. По окончании выдержки времени замер недостоверен, сообщение о блокировке расчета перетока в сечении | ||
| 11.3 | Подать замер РПЗ от ГИС 15 мА по аналоговым входам 4-20 мА (канал ввода 1) | Восстановление замера ПС7-ПС1 плюс 450 МВт в У1 (У1 и У2 в дублированных устройствах с совместной работой) по каналу ввода 1 (на мнемосхеме переток к шинам ПС1*). Переток в сечении рассчитывается | ||
| 11.4 | Выдать замер "Ракт ЛЭП 500 кВ ПС7-ПС1" РПЗ, равный 0 мА (разорвать цепь измерения параметра) по каналу ввода 1. Посредством АРМ универсального устройства вручную задать положительное значение перетока по ЛЭП 500 кВ "ПС7-ПС1" плюс 500 МВт | Расчет перетоков в сечениях с учетом вручную введенного значения параметра в универсальном устройстве. Направление перетока, отображаемое на мнемосхеме, - к шинам ПС1*. В автономном устройстве после выдержки времени замер недостоверен, сообщение о блокировке расчета перетока в сечении | ||
| 11.5* | Нормальная схема, лето | Задать с АРМ СФС Р11 "Ремонт ЛЭП ПС7- ПС1" и выдать команду "автоматически" для замера ПС7-ПС1 | Замер "Ракт ЛЭП 500 кВ ПС7-ПС1" принудительно обнулен. Расчет перетоков в сечениях с учетом нулевого значения параметра | |
| 11.6* | Задать с АРМ СФС - работа ЛЭП ПС7-ПС1 (замер выдается от ГИС 0мА) | Замер обоих устройств "Ракт ЛЭП 500 кВ ПС7-ПС1" недостоверен. Переток по ЛЭП на мнемосхеме недостоверный. Сообщение о блокировке расчета перетока в сечении | ||
| Проверка ввода и обработки в ЛАПНУ замера активной мощности ЛЭП 500 кВ ПС7-ПС1 по аналоговым входам 4-20 мА от ГИС*** (по каналу ввода 2 со стороны ПС7) | 12.1 | Выдать от ГИС достоверный замер по ЛЭП ПС7-ПС1 РП3’, равный плюс 15 мА по каналу ввода 2 (4-20 мА со стороны ПС7) | Восстановление замера ПС7-ПС1 плюс 450 МВт в устройстве(ах) (канал ввода 2). Возобновление расчета перетоков в сечении. Направление перетока на мнемосхеме - к шинам ПС1* | |
| 12.2* | С АРМ вручную установить: ремонт ЛЭП 500 кВ ПС7-ПС1 | Замер "Ракт ЛЭП 500 кВ ПС7-ПС1" принудительно обнулен. Расчет перетоков в сечениях с учетом нулевого значения параметра | ||
| 12.3* | Подать команду с АРМ "автоматически" для замера ПС7-ПС1 и работа ЛЭП | Восстановление замера "Ракт ЛЭП 500 кВ ПС7-ПС1" плюс 450 МВт в устройствах по каналу ввода 2 в АРМ и на мнемосхеме | ||
| 12.4 | Выставить замер по ЛЭП ПС7-ПС1 РП3’, равный 9 мА, и подать от ГИС по каналу ввода 2 | Замер "Ракт ЛЭП 500 кВ ПС7-ПС1" минус 450 МВт в У1 (У1 и У2 с совместной работой). Направление перетока активной мощности от шин ПС1* | ||
| 12.5 | Подать от ГИС в замер ПС7-ПС1 РП3’ по аналоговым входам ТМ 4-20 мА, выходящий за технологические границы (плюс 20,1 или 3,9 мА). По окончании опыта значение РПЗ’ установить 12 мА | Замер "Ракт. ЛЭП 500 кВ ПС7-ПС1" по каналу ввода 2, отображается значение плюс 1215 МВт в У1 (У1 и У2 с совместной работой) с признаком выхода за технологическую границу (плюс 1200 МВт). Удержание последнего значения достоверного перетока в течение заданного времени, затем переток становится недостоверным. Сообщение о блокировке расчета перетока в сечении | ||
| Проверка ввода и обработки устройством ЛАПНУ замера по цифровым каналам по протоколу МЭК-104 и MMS МЭК 61850 | ||||
| Проверка ввода в ЛАПНУ замера мощности АТ1 500/220 АЭС по протоколу МЭК-104 | 13.1 | Нормальная схема, лето | В ГИС задать замер АТ1 500/220 АЭС РП5, равный плюс 100 МВт, по протоколу МЭК-104 | В У1 (У1 и У2 с совместной работой) значение перетока активной мощности плюс 100 МВт (стрелка на мнемосхеме в сторону 220 кВ АТ1 500/220 АЭС*) |
| 13.2 | В ГИС задать замер АТ1 500/220 АЭС РП5, равный 0 МВт | В У1 (У1 и У2 с совместной работой) значение перетока активной мощности АТ1 500/220 АЭС 0 МВт | ||
| 13.3 | В ГИС установить замер АТ1 500/220 АЭС недостоверным | В У1 (У1 и У2 с совместной работой) последний достоверный замер, затем по окончании времени удержания замер становится недостоверным | ||
| 13.4 | В ГИС замер АТ1 АЭС вернуть в исходное состояние РП5, равным 0 МВт | В У1 (У1 и У2 с совместной работой) значение активной мощности АТ1 500/220 АЭС 0 МВт | ||
| Проверка ввода и обработки в ЛАПНУ замера мощности БЛ1 АЭС по протоколу МЭК-104 | 14.1 | В У1 (У1 и У2 с совместной работой) значение перетока активной мощности 100 МВт (стрелка на мнемосхеме в сторону шин 500 кВ*) | В У1 (У1 и У2 с совместной работой) значение перетока активной мощности плюс 100 МВт (стрелка на мнемосхеме в сторону 220 кВ АТ1 500/220 АЭС*) | |
| 14.2 | В ГИС задать замер БЛ1 АЭС РП6, равный минус 100 МВт | В У1 (У1 и У2 с совместной работой) замер недостоверный (выход за технологические границы). На мнемосхеме АРМ мощность 100 МВт удерживается в течение заданной выдержки времени, а затем отображается недостоверность* | ||
| 14.3* | В АРМ вручную задать замер БЛ1 АЭС РП6, равный плюс 50 МВт | В У1 (У1 и У2 с совместной работой) и на мнемосхеме АРМ отображается плюс 50 МВт с признаком ручного ввода | ||
| 14.4* | В АРМ для замера БЛ1 АЭС дать команду "автоматически" | В У1 (У1 и У2 с совместной работой) и мнемосхеме АРМ отображается недостоверность | ||
| 14.5 | От ГИС выдать СФС Р6 (ремонт БЛ1 АЭС) | В У1 (У1 и У2 с совместной работой) замер БЛ1 равен 0 МВт (принудительное обнуление). БЛ1 в положении "ремонт" | ||
| 14.6 | От ГИС выдать СФС о работе БЛ1 АЭС | В У1 (У1 и У2 с совместной работой) предыдущее значение замера недостоверно. БЛ1 в положении "включено" | ||
| Проверка ввода и обработки в ЛАПНУ замера активной мощности по ЛЭП 220 кВ, ЛЭП 330 кВ и ЛЭП 500 кВ по протоколу МЭК-104 | 15.1 | Нормальная схема, лето. Каналы ввода замеров равнозначны. Уставка расхождения 100 МВт | В ГИС задать замер АТ1 500/220 АЭС РП5, равный плюс 100 МВт, по протоколу МЭК-104 | В У1 (У1 и У2 с совместной работой) замер равен 100 МВт (стрелка на мнемосхеме в сторону ПС8 - 220 кВ*) |
| 15.2 | В ГИС задать замер ПС7-220 - ПС8-220 РП10, равный 0 МВт | В У1 (У1 и У2 с совместной работой) замер равен 0 МВт | ||
| 15.3 | В ГИС подать замер ПС7-220 - ПС8-220 с признаком недостоверности | В У1 (У1 и У2 с совместной работой) последний достоверный замер, затем, по окончании времени удержания, замер становится недостоверным | ||
| 15.4 | В ГИС замер ПС7-220 - ПС8-220 вернуть в исходное состояние | В У1 (У1 и У2 с совместной работой) замер равен 0 МВт | ||
| 15.5 | В ГИС задать замер АЭС - ПС2 (далее - РП1), равный плюс 100 МВт по протоколу МЭК-04 (канал ввода 1) и равный 0 МВт по каналу ввода 2 (далее - РП1’) | В У1 (У1 и У2 с совместной работой) отображается значение перетока мощности ЛЭП 100 МВт по каналу ввода 1 и 0 МВт по каналу ввода 2. На мнемосхеме АРМ направление перетока активной мощности 100 МВт по ЛЭП в сторону ПС2* | ||
| 15.6 | В ГИС задать замер АЭС - ПС2 РП1, равный 0 МВт (канал ввода 1) | В У1 (У1 и У2 с совместной работой) отображается значение мощности ЛЭП 0 МВт в обоих каналах | ||
| 15.7 | В ГИС установить замер АЭС - ПС2 недостоверным в оба канала | В У1 (У1 и У2 с совместной работой) замер становится недостоверным после истечения выдержки времени удержания последнего достоверного значения. В АРМ замер с признаком недостоверности* | ||
| 15.8 | В ГИС замер АЭС - ПС2, снять недостоверность с канала ввода 1 | Замер в У1 (У1 и У2 с совместной работой) отображается значением 0 МВт без признака недостоверности | ||
| 15.9* | Нормальная схема, лето. Ввести в устройстве ЛАПНУ опцию определения обновления замера | В ГИС задать замер ПС7-220 - ПС8-220 РП10, равный плюс 100 МВт, настроить и выполнить передачу замера в устройство 1 (У1 и У2 с совместной работой) периодически каждые 5 с в течение 2-3 мин, затем прекратить периодическую передачу замера. По окончании опыта опцию определения обновления замера вывести | Сначала в У1 (У1 и У2 с совместной работой) замер равен 100 МВт (стрелка на мнемосхеме в сторону ПС8 - 220 кВ*), при этом периодически обновляется время поступления замера. После прекращения периодической передачи и по истечении заданного времени замер становится недостоверным (появляется сообщение о недостоверности замера, о блокировке расчета перетока мощности в сечении) | |
| 15.10* | Нормальная схема, лето. Ввести в устройстве ЛАПНУ опцию определения изменения замера | В ГИС выполнить передачу замера ПС7-220 - ПС8-220 РП10, равное плюс (100±5) МВт, в устройство 1 (У1 и У2 с совместной работой) в течение 2-3 мин спорадически по изменению с периодом изменения не менее одного раза в 5 с, затем прекратить изменения и выдать плюс 100 МВт длительно. По окончании опыта опцию определения изменения замера вывести | Сначала в У1 (У1 и У2 с совместной работой) замер равен (100±5) МВт (стрелка на мнемосхеме в сторону ПС8 - 220 кВ*). После прекращения изменения замера и по истечении заданного времени удержания замер становится недостоверным (появляется сообщение о недостоверности замера и о блокировке расчета перетока мощности в сечении) | |
| Проверка ввода и обработки в ЛАПНУ замера активной мощности с двух сторон ЛЭП 330 кВ ПС1-330 - ПС8 по протоколу МЭК-104 (1 канал ввода от ГИС с ПС8) и протоколу MMS МЭК 61850 (2 канал ввода от ГИС с ПС-1 330) | 16.1 | Нормальная схема, лето. Задать основной замер с ПС8 по второму каналу (РП9’) | В ГИС выдать замер ПС1-330 - ПС8, равный 100 МВт, по первому каналу ввода (далее - РП9). От ГИС выдать замер, равный 90 МВт по второму каналу ввода (далее - РП9’), и ТС Р17 "Недостоверность Ракт ЛЭП 330 кВ ПС1-330 - ПС8" | В У1 (У1 и У2 с совместной работой) отображается значение мощности ЛЭП 100 МВт в канале ввода 1 и 90 МВт в канале ввода 2 с признаком недостоверности. На мнемосхеме АРМ направление перетока активной мощности 100 МВт по ЛЭП в сторону ПС8* |
| 16.2 | В ГИС задать замер ПС1-330 - ПС8 РП9, равный 0 МВт | В У1 (У1 и У2 с совместной работой) по ЛЭП отображается значение мощности 0 МВт | ||
| 16.3 | В ГИС установить замер ПС1-330 - ПС8 РП9’ без признака недостоверности (ТС Р17 выдать значение 0) | В У1 (У1 и У2 с совместной работой) отображается по ЛЭП значение мощности 90 МВт. Значение в АРМ 90 МВт с направлением перетока мощности в сторону ПС8* | ||
| 16.4 | В ГИС замер ПС1-330 - ПС8 вернуть в исходное состояние РП9 | Замер по каналу ввода 1 в У1 (У1 и У2 с совместной работой) по ЛЭП отображает значение мощности ЛЭП 100 МВт. Результирующее значение мощности по ЛЭП 90 МВт | ||
| Проверка формирования результирующего замера | ||||
| Проверка ввода и обработки в ЛАПНУ замера активной мощности по ЛЭП 500 кВ АЭС - ПС1 (с разными протоколами передачи ТИ сторон ЛЭП) | 17.1 | Нормальная схема, лето. Каналы ввода замеров активной мощности по ЛЭП 500 кВ АЭС - ПС1 равнозначны | Посредством источника U, I ввести замер РП4’ "Ракт ЛЭП 500 кВ АЭС - ПС1" от ИП1 по каналу ввода 1, равный плюс 900 МВт. От ГИС выдать замер по каналу ввода 2 РП4 плюс 948 МВт с признаком недостоверности | Для замера "Ракт ЛЭП 500 кВ АЭС - ПС1" отображается значение плюс 900 МВт в У1 (У1 и У2 с совместной работой) в канале ввода 2 и плюс 948 МВт в канале ввода 1 с признаком недостоверности. На мнемосхеме АРМ отображается результирующее значение перетока активной мощности плюс 900 МВт стрелкой от АЭС к ПС1* |
| 17.2 | От ГИС выдать РП4, равный плюс 948 МВт, без признака недостоверности при уставке расхождения 50 МВт | Для замера "Ракт ЛЭП 500 кВ АЭС - ПС1" отображается значение 900 МВт в У1 (У1 и У2 с совместной работой) в канале ввода 2 и 948 МВт в канале ввода 1. Результирующий замер должен равняться среднему арифметическому 924 МВт (на мнемосхеме АРМ отображается значение перетока активной мощности 924 МВт стрелкой от ПС1 к АЭС*) | ||
| 17.3 | Посредством источника U, I ввести замер "Ракт ЛЭП 500 кВ АЭС - ПС1" РП4’, равный плюс 1000 МВт от ИП1 | Сначала результирующий замер "Ракт ЛЭП 500 кВ АЭС - ПС1" принимает предшествующее значение среднего арифметического 924 МВт в У1 (У1 и У2 с совместной работой). Затем, по истечении времени удержания, становится недостоверным. Срабатывает сигнализация - "блокировка расчета перетока в сечении" и "ТИ недостоверно" | ||
| 17.4 | Посредством ГИС выдать недостоверность РП4 | Результирующий замер "Ракт ЛЭП 500 кВ АЭС - ПС1" в У1 (У1 и У2 с совместной работой) становится равным значению в канале 2 плюс 1000 МВт. Переток в сечении стал рассчитываться | ||
| Проверка расчета результирующего замера активной мощности по ЛЭП 500 кВ АЭС - ПС2 (с одинаковыми протоколами передачи ТИ сторон ЛЭП) | 18.1 | Нормальная схема, лето. Каналы ввода замеров активной мощности по ЛЭП 500 кВ АЭС - ПС2 равнозначны | От ГИС выдать замер "Ракт ЛЭП 500 кВ АЭС - ПС2", равный 1000 МВт, по каналу 1 (далее - РП1) и равный 1049 МВт - по каналу 2 (далее - РП1’) при уставке расхождения 50 МВт | В У1 (У1 и У2 с совместной работой) результирующий замер должен равняться арифметическому среднему (1024,5 МВт) |
| 18.2 | От ГИС выдать замер "Ракт ЛЭП 500 кВ АЭС - ПС2" РП1, равный 1000 МВт, по каналу 1 и РП1’, равный 1051 МВт, по каналу ввода 2 | Сначала замер в У1 (У1 и У2 с совместной работой) принимает значение 1024,5. Затем, по окончании выдержки времени, замер становится недостоверным | ||
| 18.3 | От ГИС выдать замер "Ракт ЛЭП 500 кВ АЭС - ПС2" РП1, равный 1000 МВт, с признаком недостоверности по каналу 1 и РП1’, равный 1051 МВт, по каналу ввода 2 | Результирующий замер в У1 (У1 и У2 с совместной работой) должен соответствовать замеру канала ввода 2 (1051 МВт) | ||
| 18.4 | От ГИС выдать замер "Ракт ЛЭП 500 кВ АЭС - ПС2" РП1, равный 1000 МВт, по каналу 1 и РП1’, равный 1051 кВ, по каналу ввода 2 с признаком недостоверности | Результирующий замер в У1 (У1 и У2 с совместной работой) должен соответствовать замеру канала ввода 1 (1000 МВт) | ||
| * Только для универсального устройства ЛАПНУ. ** Только для дублированных устройств ЛАПНУ с совместной работой устройств. *** Замер ЛЭП АЭС - ПС1 выдается в устройства от ИП № 1 по протоколу Modbus/RTU (канал ввода 1) с ПС1 (РП4’) и от ГИС по протоколу МЭК-104 (канал ввода 2) с АЭС (РП4), а замер по ЛЭП ПС7 - ПС1 по аналоговым каналам 4-20 мА (канал ввода 2) с ПС7(РП3’) или с ПС1(РП3) от ГИС (канал ввода 1). | ||||
Таблица А.3 — Перечень испытаний по проверке срабатывания устройств ЛАПНУ в автономном режиме в соответствии с заданной управляющей таблицей*
| Цель испытаний | Номер опыта | Исходная схема энергорайона, режим | Вид возмущения | Правильная работа ЛАПНУ, выданные команды ПА |
| АПНУ 1 (КПР1, Сечение ЭС1 - ЭС2)** | ||||
| Проверка правильности срабатывания АПНУ 1 при различных исходных схемах контролируемого энергорайона и перетоках активной мощности в сечении 1 | 19.1 | "Ремонт ЛЭП 500 кВ ПС5 - ПС1(Р5), зима | Установить от ГИС переток 1200 МВт и выдать ПОр11 | Срабатывание. Выданы команды ОН 1 оч. РЭ, ОН 2 очередь (далее - оч.) и ОН 3 оч. РЭ |
| 19.2 | Установить от ГИС переток 1400 МВт и выдать ПОр11 | Срабатывание. Выданы команды ОН 1 оч. РЭ, ОН 2 оч. РЭ, ОН 3 оч. РЭ, ОН 4 оч. РЭ, ОН 5 оч. РЭ, ОН 6 оч. РЭ + ОН 100 КЭ, ОН 200 КЭ и ОН 300 КЭ + ОН 100 ВЧ и ОН 200 ВЧ | ||
| 19.3 | "Ремонт ЛЭП 220 кВ ПС7-220 - ПС8-220 и ЛЭП 220 кВ ПС1-220 - ПС2-220 (Р14+Р26) - зима" | Установить от ГИС переток 1800 МВт и выдать ПОр11 | Срабатывание. Выданы команды ОН 1 оч. РЭ, ОН 2 оч. РЭ и ОН 3 оч. РЭ | |
| 19.4 | Установить от ГИС переток 2000 МВт и выдать ПОр11 | Срабатывание. Выданы команды ОН 1 оч. РЭ, ОН 2 оч. РЭ, ОН 3 оч. РЭ, ОН 4 оч. РЭ, ОН 5 оч. РЭ, ОН 6 оч. РЭ + ОН 100 КЭ, ОН 200 КЭ и ОН 300 КЭ | ||
| АПНУ 6 (КПР6, Сечение "ЭС3 - ЭС2")** | ||||
| Проверка правильности срабатывания АПНУ 6 при различных исходных схемах контролируемого энергорайона и перетоках активной мощности в сечении 6 | 20.1 | "Ремонт ЛЭП 500 кВ ПС7 - ПС1, лето (Р11)" | Установить от ГИС переток 450 МВт и выдать ПОр8 | Срабатывание. Выданы команды ОН 1 оч. РЭ, ОН 2 оч. РЭ, ОН 3 оч. РЭ, ОН 4 оч. РЭ и ОН 5 оч. РЭ |
| 20.2 | Установить от ГИС переток 650 МВт и выдать ПОр8 | Срабатывание. Выданы команды ОН 1 оч. РЭ, ОН 2 оч. РЭ, ОН 3 оч. РЭ, ОН 4 оч. РЭ, ОН 5 оч. РЭ, ОН 6 оч. РЭ + ОН 100 КЭ, ОН 200 КЭ и ОН 300 КЭ + ОН 100 ВЧ и ОН 200 ВЧ | ||
| 20.3 | Установить от ГИС переток 500 МВт и выдать ПОр9 | Срабатывание. Выданы команды ОН 1 оч. РЭ, ОН 2 оч. РЭ, ОН 3 оч. РЭ, ОН 4 оч. РЭ, ОН 5 оч. РЭ | ||
| 20.4 | Установить от ГИС переток 650 МВт и выдать ПОр9 | Срабатывание. Выданы команды ОН 1 оч. РЭ, ОН 2 оч. РЭ, ОН 3 оч. РЭ, ОН 4 оч. РЭ, ОН 5 оч. РЭ, ОН 6 оч. РЭ + ОН 100 КЭ, ОН 200 КЭ и ОН 300 КЭ | ||
| 20.5 | Ремонт ЛЭП 330 кВ ПС1-330 - ПС8, лето (Р8) | Установить от ГИС переток 450 МВт и выдать ПОр5 | Срабатывание. Выданы команды ОН 1 оч. РЭ, ОН 2 оч. РЭ, ОН 3 оч. РЭ, ОН 4 оч. РЭ | |
| 20.6 | "Ремонт ЛЭП 500 кВ ПС1 - ПС8 или АТГ 1500/220 кВ ПС 8, лето (Р15 или Р29)" | Установить от ГИС переток 650 МВт и выдать ПОр8 | Срабатывание. Выданы команды ОН 1 оч. РЭ, ОН 2 оч. РЭ, ОН 3 оч. РЭ, ОН 4 оч. РЭ | |
| 20.7 | Установить от ГИС переток 750 МВт и выдать ПОр9 | Срабатывание. Выданы команды ОН 1 оч. РЭ, ОН 2 оч. РЭ, ОН 3 оч. РЭ, ОН 4 оч. РЭ, ОН 5 оч. РЭ, ОН 6 оч. РЭ + ОН 100 КЭ и ОН 200 КЭ | ||
| 20.8 | "Ремонт ЛЭП 300 кВ ГРЭС - ПС8, лето (Р9)" | Установить с ГИС переток 850 МВт и выдать ПОр5 | Срабатывание. Выданы команды ОН 1 оч. РЭ, ОН 2 оч. РЭ, ОН 3 оч. РЭ, ОН 4 оч. РЭ | |
| 20.9 | Установить с ГИС переток 900 МВт и выдать ПОр5 | Срабатывание. Выданы команды ОН 1 оч. РЭ, ОН 2 оч. РЭ, ОН 3 оч. РЭ, ОН 4 оч. РЭ, ОН 5 оч. РЭ, ОН 6 оч. РЭ + ОН 100 КЭ | ||
| 20.10 | "Ремонт ЛЭП 300 кВ ГРЭС - ПС8 (Р9) и ЛЭП 500 кВ ПС7 - ПС1 (Р11), лето" | Установить с ГИС переток 600 МВт и выдать ПОр9 | Срабатывание. Выданы команды ОН 1 оч. РЭ, ОН 2 оч. РЭ, ОН 3 оч. РЭ, ОН 4 оч. РЭ | |
| 20.11 | Установить с ГИС переток 650 МВт и выдать ПОр9 | Срабатывание. Выданы команды ОН 1 оч. РЭ, ОН 2 оч. РЭ, ОН 3 оч. РЭ, ОН 4 оч. РЭ, ОН 5 оч. РЭ, ОН 5 оч. РЭ + ОН 100 КЭ | ||
| Проверка срабатывания АПНУ 6 при соответствии нескольких заданных схем | 20.12 | "Ремонт ЛЭП 300 кВ ГРЭС - ПС8 и ЛЭП 500 кВ ПС7-ПС1 и АТГ-1 ПС8 (Р9+Р11+Р29), лето" | Установить с ГИС переток 650 МВт и выдать ПОр9 | Срабатывание. Выданы команды ОН 1 оч. РЭ, ОН 2 оч. РЭ, ОН 3 оч. РЭ, ОН 4 оч. РЭ, ОН 5 оч. РЭ, ОН 6 оч. РЭ + ОН 100 КЭ, ОН 200 КЭ и ОН 300 КЭ |
| 20.13 | Установить с ГИС переток 650 МВт и выдать ПОр8 | Срабатывание. Выданы команды ОН 1 оч. РЭ, ОН 2 оч. РЭ, ОН 3 оч. РЭ, ОН 4 оч. РЭ, ОН 5 оч. РЭ, ОН 6 оч. РЭ + ОН 100 КЭ, ОН 200 КЭ и ОН 300 КЭ + ОН 100 ВЧ и ОН 200 ВЧ | ||
| АПНУ 3 (КПР3, Сечение выдача ОЭС1)** | ||||
| Проверка правильности срабатывания АПНУ 3 при различных исходных схемах контролируемого энергорайона и перетоках активной мощности в сечении 3 при интервале одновременности 0,5 с | 21.1 | "Нормальная схема, лето" | Установить от ГИС переток мощности в сечении 1600 и выдать ПОр13 | Срабатывание. Выдана команда ОГ 150 |
| 21.2 | Установить от ГИС 1700 и выдать ПОр13 | Срабатывание. Выдана команда ОГ 300 | ||
| 21.3 | Установить от ГИС 2000 и выдать ПОр1 | Срабатывание. Выдана команда ОГ 150 | ||
| 21.4 | Установить от ГИС 2100 и выдать ПОр1 | Срабатывание. Выдана команда ОГ 300 | ||
| 21.5 | "Ремонт ЛЭП 500 кВ АЭС - ПС2 (Р3), лето, или ПС2 - ПС3 и ПС2 - ПС4 (Р23 или Р24), лето" | Установить от ГИС 1250 и выдать ПОр13 | Срабатывание. Выдана команда ОГ 150 | |
| 21.6 | Установить от ГИС 1350 и выдать ПОр13 | Срабатывание. Выдана команда ОГ 300 | ||
| 21.7 | Установить от ГИС 1250 и выдать ПОр1 | Срабатывание. Выдана команда ОГ 150 | ||
| 21.8 | Установить от ГИС 1750 и выдать ПОр1 | Срабатывание. Выдана команда ОГ 750 | ||
| 21.9 | "Ремонт ЛЭП 500 кВ АЭС - ПС2 (Р3) или ПС2 - ПС3 и ПС2 - ПС4 (Р23 или Р24), зима" | Установить от ГИС 1400 и выдать ПОр13 | Срабатывание. Выдана команда ОГ 150 | |
| 21.10 | Установить от ГИС 1500 и выдать ПОр13 | Срабатывание. Выдана команда ОГ 300 | ||
| 21.11 | Установить от ГИС 1400 и выдать ПОр1 | Срабатывание. Выдана команда ОГ 150 | ||
| 21.12 | Установить от ГИС 1500 и выдать ПОр1 | Срабатывание. Выдана команда ОГ 300 | ||
| 21.13 | "Ремонт ЛЭП 500 кВ АЭС - ПС1 (Р1), лето" | Установить от ГИС 1300 и выдать ПОр3 | Срабатывание. Выдана команда ОГ 150 | |
| 21.14 | Установить от ГИС 1750 и выдать ПОр3 | Срабатывание. Выдана команда ОГ 750 | ||
| 21.15 | Установить от ГИС 1300 и выдать ПОр12 | Срабатывание. Выдана команда ОГ 150 | ||
| 21.16 | Установить от ГИС 1750 и выдать ПОр12 | Срабатывание. Выдана команда ОГ 750 | ||
| 21.17 | Установить от ГИС 1550 и выдать ПОр7 | Срабатывание. Выдана команда ОГ 150 | ||
| 21.18 | Установить от ГИС 1750 и выдать ПОр7 | Срабатывание. Выдана команда ОГ 450 | ||
| 21.19 | "Ремонт ЛЭП 500 кВ АЭС - ПС1, зима (Р1)" | Установить от ГИС 1400 и выдать Пор3 | Срабатывание. Выдана команда ОГ 150 | |
| 21.20 | Установить от ГИС 1900 и выдать Пор3 | Срабатывание. Выдана команда ОГ 750 | ||
| 21.21 | Установить от ГИС 1400 и выдать ПОр12 | Срабатывание. Выдана команда ОГ 150 | ||
| 21.22 | Установить от ГИС 1800 и выдать ПОр12 | Срабатывание. Выдана команда ОГ 600 | ||
| 21.23 | "Ремонт ЛЭП 330 кВ АЭС - ПС6, лето (Р2)" | Установить от ГИС 1350 и выдать ПОр13 | Срабатывание. Выдана команда ОГ 150 | |
| 21.24*** | Задать блокировку выбора ОГ 900 после выдачи. Установить от ГИС 1950 и выдать ПОр13 | Срабатывание. Выдана команда ОГ 900. Сигнализация о блокировке выбора ОГ 900 | ||
| 21.25 | Установить от ГИС 1850 и выдать ПОр1 | Срабатывание. Выдана команда ОГ 150 | ||
| 21.26 | Установить от ГИС 2050 и выдать ПОр1 | Срабатывание. Выдана команда ОГ 450 | ||
| 21.27 | "Ремонт ЛЭП 330 кВ ГРЭС - ПС6, лето (Р10)" | Установить от ГИС 1500 и выдать ПОр13 | Срабатывание. Выдана команда ОГ 150 | |
| 21.28*** | Снять блокировку выбора ОГ900. Установить от ГИС 2200 и выдать ПОр13 | Срабатывание. Выдана команда ОГ 900 | ||
| 21.29 | Установить от ГИС 1900 и выдать ПОр1 | Срабатывание. Выдана команда ОГ 300 | ||
| 21.30 | Подать переток мощности от ГИС в сечении 2200 МВт и выдать ПОр1 | Срабатывание. Выдана команда ОГ 600 | ||
| 21.31 | "Ремонт одной из ЛЭП транзита 220 кВ ПС6 - ПС5-220 или ПС5-220 - ПС6-220, лето (Р12 или Р19)" | Подать переток мощности от ГИС в сечении 1550/1600 МВт и выдать ПОр13 | Срабатывание. Выдана команда ОГ 150 | |
| 21.32 | Подать переток мощности от ГИС в сечении 1750/1800 МВт и выдать ПОр13 | Срабатывание. Выдана команда ОГ 450 | ||
| 21.33 | Подать переток мощности от ГИС в сечении 1950/2000 МВт и выдать ПОр1 | Срабатывание. Выдана команда ОГ 150 | ||
| 21.34 | Подать переток мощности от ГИС в сечении 2250 МВт и выдать ПОр1 | Срабатывание. Выдана команда ОГ 450 | ||
| 21.35 | "Ремонт одной из ЛЭП транзита 220 кВ ПС6 - ПС3-220 - ПС4-220, лето (Р13 или Р18)" | Подать переток мощности от ГИС в сечении 1750/1800 МВт и выдать ПОр13 | Срабатывание. Выдана команда ОГ 450 | |
| 21.36 | Подать переток мощности от ГИС в сечении 1950/2000 МВт и выдать ПОр13 | Срабатывание. Выдана команда ОГ 600 | ||
| 21.37 | Подать переток мощности от ГИС в сечении 1950/2000 МВт и выдать ПОр1 | Срабатывание. Выдана команда ОГ 150 | ||
| 21.38 | Подать переток мощности от ГИС в сечении 2050/2100 МВт и выдать ПОр1 | Срабатывание. Выдана команда ОГ 300 | ||
| 21.39 | "Ремонт ЛЭП 220 кВ ГРЭС - ПС1 I или II цепь, лето (Р28 или Р34)" | Подать переток мощности от ГИС в сечении 1600/1650 МВт и выдать ПОр13 | Срабатывание. Выдана команда ОГ 150 | |
| 21.40 | Подать переток мощности от ГИС в сечении 1800/1850 МВт и выдать ПОр13 | Срабатывание. Выдана команда ОГ 450 | ||
| 21.41 | Подать переток мощности от ГИС в сечении 2000/2050 МВт и выдать ПОр1 | Срабатывание. Выдана команда ОГ 150 | ||
| 21.42 | Подать переток мощности от ГИС в сечении 2300 МВт и выдать ПОр13 | Срабатывание. Выдана команда ОГ 450 | ||
| 21.43 | "Ремонт ЛЭП 500 кВ АЭС - ПС2 и ЛЭП 330 кВ ГРЭС - ПС6, лето (Р3+Р10)" | Подать переток мощности от ГИС в сечении 750/800 МВт и выдать ПОр13 | Срабатывание. Выдана команда ОГ 150 | |
| 21.44 | Подать переток мощности от ГИС в сечении 950/1000 МВт и выдать ПОр13 | Срабатывание. Выдана команда ОГ 450 | ||
| 21.45 | "Ремонт ЛЭП 500 кВ АЭС - ПС2 и ЛЭП 330 кВ ГРЭС - ПС6, зима (Р3+Р10)" | Подать переток мощности от ГИС в сечении 900/950 МВт и выдать ПОр13 | Срабатывание. Выдана команда ОГ 150 | |
| 21.46 | Подать переток мощности от ГИС в сечении 1300/1350 МВт и выдать ПОр13 | Срабатывание. Выдана команда ОГ 600 | ||
| 21.47 | Подать переток мощности от ГИС в сечении 1400/1450 МВт и выдать ПОр1 | Срабатывание. Выдана команда ОГ 750 | ||
| 21.48 | Подать переток мощности от ГИС в сечении 1500/1550 МВт и выдать ПОр1 | Срабатывание. Выдана команда ОГ 900 | ||
| 21.49 | "Ремонт ЛЭП 500 кВ АЭС - ПС1 и одной из ЛЭП транзита 220 кВ ПС6 - ПС3-220 - ПС4-220, лето (Р1+Р13 или Р1+Р18)" | Подать переток мощности от ГИС в сечении 1500/1550 МВт и выдать ПОр7 | Срабатывание. Выдана команда ОГ 150 | |
| 21.50 | Подать переток мощности от ГИС в сечении 1600 МВт и выдать ПОр7 | Срабатывание. Выдана команда ОГ 300 | ||
| 21.51 | "Ремонт ЛЭП 500 кВ АЭС - ПС2 и АТ1 500/220 кВ АЭС, лето (Р3+Р4)" | Подать переток мощности от ГИС в сечении 1250/1300 МВт и выдать ПОр1 | Срабатывание. Выдана команда ОГ 150 | |
| 21.52 | Подать переток мощности от ГИС в сечении 1850 МВт и выдать ПОр1 | Срабатывание. Выдана команда ОГ 900 | ||
| 21.53 | "Ремонт ЛЭП 500 кВ АЭС - ПС2 и одной из ЛЭП транзита 220 кВ ПС6 - ПС5-220 - ПС6-220, лето (Р3+Р12 или Р3+Р19)" | Подать переток мощности от ГИС в сечении 1000/1050 МВт и выдать ПОр13 | Срабатывание. Выдана команда ОГ 150 | |
| 21.54 | Подать переток мощности от ГИС в сечении 1600 МВт и выдать ПОр1 | Срабатывание. Выдана команда ОГ 900 | ||
| 21.55 | "Ремонт ЛЭП 500 кВ АЭС - ПС2 и одной из ЛЭП транзита 220 кВ ПС6 - ПС3-220 - ПС4-220, лето (Р3+Р13 или Р3+Р18)" | Подать переток мощности от ГИС в сечении 1450/1500 МВт и выдать ПОр13 | Срабатывание. Выдана команда ОГ 600 | |
| 21.56 | Подать переток мощности от ГИС в сечении 1150/1200 МВт и выдать ПОр1 | Срабатывание. Выдана команда ОГ 300 | ||
| 21.57 | "Ремонт ЛЭП 500 кВ АЭС - ПС1 и АТ1 500/220 кВ АЭС, лето (Р1+Р4)" | Подать переток мощности от ГИС в сечении 1350/1400 МВт и выдать ПОр3 | Срабатывание. Выдана команда ОГ 300 | |
| 21.58 | Подать переток мощности от ГИС в сечении 1250/1300 МВт и выдать ПОр12 | Срабатывание. Выдана команда ОГ 150 | ||
| 21.59 | "Ремонт ЛЭП 500 кВ АЭС - ПС1 и ЛЭП 330 кВ ГРЭС - ПС6 - (Р1+Р10)" | Подать переток мощности от ГИС в сечении 1250/1300 МВт и выдать ПОр3 | Срабатывание. Выдана команда ОГ 750 | |
| 21.60 | Подать переток мощности от ГИС в сечении 1050/1100 МВт и выдать ПОр12 | Срабатывание. Выдана команда ОГ 450 | ||
| 21.61 | "Ремонт ЛЭП 500 кВ АЭС - ПС1 и одной из ЛЭП транзита 220 кВ ПС6 - ПС5-220 - ПС6-220 -(Р1+Р12 или Р1+Р19)" | Подать переток мощности от ГИС в сечении 1200/1250 МВт и выдать ПОр3 | Срабатывание. Выдана команда ОГ 450 | |
| 21.62 | Подать переток мощности от ГИС в сечении 1000/1050 МВт и выдать ПОр12 | Срабатывание. Выдана команда ОГ 150 | ||
| 21.63 | Подать переток мощности от ГИС в сечении 1500/1550 МВт и выдать ПОр7 | Срабатывание. Выдана команда ОГ 150 | ||
| 21.64 | "Ремонт ЛЭП 330 кВ ГРЭС - ПС6 и АТ1 500/220 кВ АЭС, лето (Р10+Р4)" | Подать переток мощности от ГИС в сечении 2000/2050 МВт и выдать ПОр1 | Срабатывание. Выдана команда ОГ 750 | |
| 21.65 | Подать переток мощности от ГИС в сечении 2100/2150 МВт и выдать ПОр3 | Срабатывание. Выдана команда ОГ 150 | ||
| 21.66 | Подать переток мощности от ГИС в сечении 2200 МВт и выдать ПОр12 | Срабатывание. Выдана команда ОГ 300 | ||
| 21.67 | "Ремонт АТ1 500/220 кВ АЭС и одной из ЛЭП транзита 220 кВ ПС6 - ПС5-220 - ПС6-220, лето (Р4+Р12 или Р4+Р19)" | Подать переток мощности от ГИС в сечении 2100 МВт и выдать ПОр1 | Срабатывание. Выдана команда ОГ 900 | |
| 21.68 | "Ремонт АТ1 500/220 кВ АЭС и одной из ЛЭП транзита 220 кВ ПС6 - ПС3-220 - ПС4-220, лето (Р4+Р13 или Р4+Р18)" | Подать переток мощности от ГИС в сечении 1800/1850 МВт и выдать ПОр1 | Срабатывание. Выдана команда ОГ 450 | |
| 21.69 | Подать переток мощности от ГИС в сечении 2200 МВт и выдать ПОр1 | Срабатывание. Выдана команда ОГ 900 | ||
| 21.70 | "Ремонт ЛЭП 330 кВ ГРЭС - ПС6 и одной из ЛЭП транзита 220 кВ ПС6 - ПС5-220 - ПС6-220 лето (Р10+Р12 или Р10+Р19)" | Подать переток мощности от ГИС в сечении 1700/1750 МВт и выдать ПОр13 | Срабатывание. Выдана команда ОГ 450 | |
| 21.71 | Подать переток мощности от ГИС в сечении 2000 МВт и выдать ПОр1 | Срабатывание. Выдана команда ОГ 450 | ||
| 21.72 | "Ремонт одной из ЛЭП транзита 220 кВ ПС6 - ПС5-220 - ПС6-220 и одной из ЛЭП транзита 220 кВ ПС6 - ПС3-220 - ПС4-220 (Р12+Р13, или Р12+Р18, или Р19+Р13, или Р19+Р18)" | Подать переток мощности от ГИС в сечении 1750/1800 МВт и выдать ПОр13 | Срабатывание. Выдана команда ОГ 450 | |
| 21.73 | Подать переток мощности от ГИС в сечении 1950/2000 МВт и выдать ПОр1 | Срабатывание. Выдана команда ОГ 300 | ||
| 21.74 | Ремонт ЛЭП 330 кВ ГРЭС - ПС6 и одной из ЛЭП транзита 220 кВ ПС6 - ПС3-220 - ПС4-220, лето (Р10+Р13 или Р10+Р18) | Подать переток мощности от ГИС в сечении 1650/1700 МВт и выдать ПОр13 | Срабатывание. Выдана команда ОГ 450 | |
| 21.75 | Подать переток мощности от ГИС в сечении 1750/1800 МВт и выдать ПОр1 | Срабатывание. Выдана команда ОГ 150 | ||
| 21.76 | Подать переток мощности от ГИС в сечении 1950/2000 МВт и выдать ПОр3 | Срабатывание. Выдана команда ОГ 150 | ||
| 21.77 | Подать переток мощности от ГИС в сечении 2050 МВт и выдать ПОр12 | Срабатывание. Выдана команда ОГ 300 | ||
| Проверка срабатывания АПНУ 3 при соответствии нескольких заданных схем фактической схеме | 21.78 | Ремонт ЛЭП 330 кВ ГРЭС - ПС6 и АТ-1 500/220 кВ АЭС и ЛЭП 220 кВ ПС6 - ПС3-220 (Р10+Р4 + Р13) | Подать переток мощности от ГИС в сечении 1800 МВт и выдать ПОр1 | Срабатывание. Выдана команда ОГ 450 |
| 21.79 | Подать переток мощности от ГИС в сечении 1800 МВт и выдать ПОр13 | Срабатывание. Выдана команда ОГ 450 | ||
| АПНУ 2 ("ЭС1 - ЭС2+блок N 1 (2)", раздельная работа с ЭС-3)** | ||||
| Проверка правильности срабатывания АПНУ 2 при заданной исходной схеме контролируемого энергорайона и различных перетоках активной мощности в сечении 2 | 22.1 | "Отключена ПС1-330 - ПС8 и ПС7-ПС1, зима (Р8+Р11)" | Подать переток мощности от ГИС в сечении 2400 МВт и выдать ПОр11 | Срабатывание. Выданы команды ОН 1 оч. РЭ, ОН 2 оч. РЭ |
| 22.2 | Подать переток мощности от ГИС в сечении 2550 МВт и выдать ПОр11 | Срабатывание. Выданы команды ОН 1 оч. РЭ, ОН 2 оч. РЭ, ОН 3 оч. РЭ, ОН 4 оч. РЭ, ОН 5 оч. РЭ | ||
| 22.3 | Подать переток мощности от ГИС в сечении 2650 МВт и выдать ПОр11 | Срабатывание. Выданы команды ОН 1 оч. РЭ, ОН 2 оч. РЭ, ОН 3 оч. РЭ, ОН 4 оч. РЭ, ОН 5 оч. РЭ, ОН 6оч. РЭ + ОН 100 КЭ | ||
| АПНУ 4 (КПР4, "ЭС2 - ЭС1 ")** | ||||
| Проверка правильности срабатывания АПНУ 4 при различных исходных схемах контролируемого энергорайона и перетоках активной мощности в сечении 4 | 23.1 | "Нормальная схема - лето" | Подать переток мощности от ГИС в сечении 1450 МВт и выдать ПОр4 | Срабатывание. Выдана команда ОГ 150 |
| 23.2 | Подать переток мощности от ГИС в сечении 1600 МВт и выдать ПОр4 | Срабатывание. Выдана команда ОГ 450 | ||
| 23.3 | "Ремонт ЛЭП 500 кВ ПС7 - ПС1, лето (Р11)" | Подать переток мощности от ГИС в сечении 1350 МВт и выдать ПОр4 | Срабатывание. Выдана команда ОГ 150 | |
| 23.4 | Подать переток мощности от ГИС в сечении 1450 МВт и выдать ПОр4 | Срабатывание. Выдана команда ОГ 300 | ||
| 23.5 | "Ремонт ЛЭП 500 кВ ПС1-330 - ПС8, лето (Р8)" | Подать переток мощности от ГИС в сечении 1450 МВт и выдать ПОр4 | Срабатывание. Выдана команда ОГ 150 | |
| 23.6 | Подать переток мощности от ГИС в сечении 1600 МВт и выдать ПОр4 | Срабатывание. Выдана команда ОГ 300 | ||
| 23.7 | "Ремонт ЛЭП 500 кВ ПС2-330 - ПС1-330, лето (Р16)" | Подать переток мощности от ГИС в сечении 1450 МВт и выдать ПОр4 | Срабатывание. Выдана команда ОГ 150 | |
| 23.8 | Подать переток мощности от ГИС в сечении 1600 МВт и выдать ПОр4 | Срабатывание. Выдана команда ОГ 450 | ||
| 23.9 | "Ремонт ЛЭП 220 кВ ПС1-220 - ПС2-220 и ЛЭП 220 кВ ПС7-220 - ПС8-220 (Р14+Р26), лето" | Подать переток мощности от ГИС в сечении 1400 МВт и выдать ПОр4 | Срабатывание. Выдана команда ОГ 150 | |
| 23.10 | Подать переток мощности от ГИС в сечении 1500 МВт и выдать ПОр4 | Срабатывание. Выдана команда ОГ 300 | ||
| АПНУ 5 (КПР5, Сечение "ОЭС - ЭС2", раздельная работа с ЭС-3)** | ||||
| Проверка правильности срабатывания АПНУ 5 при различных исходных схемах контролируемого энергорайона и перетоках активной мощности в сечении 5 | 24.1 | "Нормальная схема", лето (отключены ЛЭП 500 кВ ПС7 - ПС1 и ЛЭП 330 кВ ПС1-330 - ПС8) | Подать переток мощности от ГИС в сечении 1350 МВт и выдать ПОр15 | Срабатывание. Выданы команды ОН 1 оч. РЭ, ОН 2 оч. РЭ |
| 24.2 | Подать переток мощности от ГИС в сечении 1400 МВт и выдать ПОр15 | Срабатывание. Выданы команды ОН 1 оч. РЭ, ОН 2 оч. РЭ, ОН 3 оч. РЭ | ||
| 24.3 | Подать переток мощности от ГИС в сечении 1350 МВт и выдать ПОр16 | Срабатывание. Выданы команды ОН 1 оч. РЭ, ОН 2 оч. РЭ | ||
| 24.4 | Подать переток мощности от ГИС в сечении 1400 МВт и выдать ПОр16 | Срабатывание. Выданы команды ОН 1 оч. РЭ, ОН 2 оч. РЭ, ОН 3 оч. РЭ | ||
| 24.5 | Подать переток мощности от ГИС в сечении 1250 МВт и выдать ПОр1 | Срабатывание. Выданы команды ОН 1 оч. РЭ, ОН 2 оч. РЭ | ||
| 24.6 | Подать переток мощности от ГИС в сечении 1400 МВт и выдать ПОр1 | Срабатывание. Выданы команды ОН 1 оч. РЭ, ОН 2 оч. РЭ, ОН 3 оч. РЭ, ОН 4 оч. РЭ, ОН 5 оч. РЭ,ОН 6 оч. РЭ | ||
| 24.7 | "Ре - ПС8 или АТГ1 500/220 кВ ПС8, лето (Р15 или Р29)" (отключены ЛЭП 500 кВ ПС7 - ПС1 и ЛЭП 330 кВ ПС1-330 - ПС8) | Подать переток мощности от ГИС в сечении 850 МВт и выдать ПОр15 | Срабатывание. Выданы команды ОН 1 оч. РЭ, ОН 2 оч. РЭ | |
| 24.8 | Подать переток мощности от ГИС в сечении 1000 МВт и выдать ПОр15 | Срабатывание. Выданы команды ОН 1 оч. РЭ, ОН 2 оч. РЭ, ОН 3 оч. РЭ, ОН 4 оч. РЭ, ОН 5 оч. РЭ, ОН 6 оч. РЭ | ||
| 24.9 | Подать переток мощности от ГИС в сечении 850 МВт и выдать ПОр16 | Срабатывание. Выданы команды ОН 1 оч. РЭ, ОН 2 оч. РЭ | ||
| 24.10 | Подать переток мощности от ГИС в сечении 1000 МВт и выдать ПОр16 | Срабатывание. Выданы команды ОН 1 оч. РЭ, ОН 2 оч. РЭ, ОН 3 оч. РЭ, ОН 4 оч. РЭ, ОН 5 оч. РЭ,ОН 6 оч. РЭ | ||
| 24.11 | Ремонт ГЭС - ПС1, лето (Р33), отключены ЛЭП 500 кВ ПС7 - ПС1 и ЛЭП 330 кВ ПС1-330 - ПС8 | Подать переток мощности от ГИС в сечении 900 МВт и выдать ПОр1 | Срабатывание. Выданы команды ОН 1 оч. РЭ, ОН 2 оч. РЭ | |
| 24.12 | Подать переток мощности от ГИС в сечении 1050 МВт и выдать ПОр1 | Срабатывание. Выданы команды ОН 1 оч. РЭ, ОН 2 оч. РЭ, ОН 3 оч. РЭ, ОН 4 оч. РЭ, ОН 5 оч. РЭ, ОН 6 оч. РЭ | ||
| 24.13 | "Ремонт АТ3 или АТ4 500/220 кВ ПС1, лето (Р30 или Р31)" (отключены ЛЭП 500 кВ ПС7 - ПС1 и ЛЭП 330 кВ ПС1-330 -ПС8) | Подать переток мощности от ГИС в сечении 900 МВт и выдать ПОр14 | Срабатывание. Выданы команды ОН 1 оч. РЭ, ОН 2 оч. РЭ | |
| 24.14 | Подать переток мощности от ГИС в сечении 950 МВт и выдать ПОр14 | Срабатывание. Выданы команды ОН 1 оч. РЭ, ОН 2 оч. РЭ, ОН 3 оч. РЭ | ||
| 24.15 | Подать переток мощности от ГИС в сечении 1000 МВт и выдать ПОр17 | Срабатывание, Выданы команды ОН 1 оч. РЭ, ОН 2 . оч. РЭ, ОН 3 оч. РЭ, ОН 4 оч. РЭ, ОН 5 оч. РЭ | ||
| * Для устройств с совместной работой входные сигналы выдаются в оба устройства одновременно. Выходные команды проверяются в каждом устройстве. ** Задаваемый переток мощности в сечении должен быть распределен по всем включенным связям, входящим в сечение. *** Опыты выполнить только для универсальных устройств. | ||||
Таблица А.4 — Перечень испытаний устройств ЛАПНУ по проверке на соответствие общим требованиям
| Цель испытаний | Номер опыта | Исходная схема энергорайона, режим | Вид возмущения | Правильное действие ЛАПНУ |
| Проверка функционирования устройства ЛАПНУ при отключении/включении, перерывах питания и перезагрузке* | ||||
| Проверка действия устройства ЛАПНУ при отключении/включении питания и набранных УВ для ПОр1, ПОр13 | 25.1 | Нормальная схема, лето. Переток в сечении "Выдача ОЭС1" 2000 МВт (26 ступень КПР3) | Отключить питание | Отсутствует срабатывание |
| 25.2 | Включить питание | Отсутствует срабатывание | ||
| Проверка сохранении исходных уставок и параметров | 26 | Отключить питание, выждать 1 мин, включить питание | Перезагрузка, отсутствует срабатывание, сохранение исходных уставок и параметров | |
| Проверка отсутствия перезапуска при перерыве питания | 27.1 | Отключить питание на время менее 0,5 с | Отсутствует перезагрузка и перезапуск | |
| 27.2 | Отключить питание на время более 0,5 с | Перезагрузка с отсутствием срабатывания | ||
| Проверка перезапуска из-за внутреннего сбоя | 28 | Имитировать внутренний сбой программного обеспечения | Перезапуск с сохранением параметров и уставок и отсутствием срабатывания | |
| Проверка быстродействия при включении* | ||||
| Проверка готовности устройства ЛАПНУ к выдаче команд ПА при появлении ПОр сразу после загрузки (перезагрузки) | 29 | Устройство ЛАПНУ отключено | Подать питание устройства, сразу после загрузки подать ПОр, для которого в ТУВ ЛАПНУ, безусловно, задан выбор УВ, независимо от сечений | Срабатывание с выдачей команд ПА. Время выдачи команд ПА с момента получения сигнала менее 20 мс. Сигнализация о срабатывании |
| Проверка быстродействия в расчетном цикле* | ||||
| Подтверждение заявленного времени готовности устройства ЛАПНУ к выдаче команд ПА после изменения схемы (фиксации ТС о ремонте оборудования или ЛЭП) | 30.1 | Устройство ЛАПНУ включено, нормальная схема, лето. Период доаварийного цикла должен быть задан 1 с (в данном опыте в выбранном сечении предварительно установить необходимый для срабатывания КПР переток активной мощности) | Подать сигнал ПОр, отсутствующий в нормальной схеме для всех защищаемых сечений | Отсутствует срабатывание |
| 30.2 | Подать СФС о ремонте (для изменения схемы), затем через 2 с сигнал ПОр, предусмотренный в ремонтной схеме для одного из сечений с выбором УВ | Срабатывание с выдачей команд ПА и сигнализации о срабатывании | ||
| 30.3 | Устройство ЛАПНУ в работе, нормальная схема, лето, нулевой переток в сечении | Из ГИС задать переток в сечении, предполагающий выбор УВ, затем незамедлительно подать ПОр | Отсутствует срабатывание ЛАПНУ (т.к. нет перестроения ступени КПР) | |
| 30.4 | Из ГИС задать переток в сечении, предполагающий выбор УВ, затем через 7 с подать ПОр | Срабатывание ЛАПНУ с выдачей команд ПА (с перестроением ступени КПР за 5 с) | ||
| Проверка работы устройства при различных неисправностях | ||||
| Определение готовности устройства ЛАПНУ к выдаче команд ПА при поступлении ПОр (по которому заведомо в ТУВ ЛАПНУ выбраны УВ) после программного сбоя и проверка сигнализации | 31.1 | У1 включен (У2 отключен**) | Имитировать внутреннюю неисправность с перезапуском от сторожевого таймера У1, после перезапуска сразу подать ПОр18, для которого в ТУВ ЛАПНУ, безусловно, выбраны УВ независимо от сечений | Перезапуск У1. Выдача команд ПА из У1. В У1 в момент перезапуска срабатывание сигнализации "неисправность", затем срабатывание сигнализации "Срабатывание У1" в аварийном цикле |
| 31.2** | У2 включен, У1 отключен | Имитировать внутреннюю неисправность с перезапуском У2, после перезапуска сразу подать ПОр18, для которого в ТУВ ЛАПНУ, безусловно, выбраны УВ независимо от сечений | Перезапуск У2. Выдача ОГ 300 из У2. В У2 в момент перезапуска срабатывание сигнализации "неисправность У2", потом срабатывание сигнализации "Срабатывание У2" в аварийном цикле | |
| 31.3** | Включены У1 и У2. Отключена синхронизация между У1 и У2 | Подать ПОр18 в У1 и У2, для которого в ТУВ ЛАПНУ, безусловно, выбраны УВ независимо от сечений | Отсутствует срабатывание У2. Срабатывание ведущего У1 с выдачей ОГ 300 | |
| Проверка регистрации и хранения событий | 32.1 | Устройство ЛАПНУ в работе | Открыть журнал событий в устройстве (поочередно в каждом устройстве для дублированных устройств с совместной работой) | Наличие информации о событиях - в предшествующих пунктах испытаний в устройстве |
| 32.2 | Выполнить перезагрузку устройства (обоих устройств с совместной работой) | Открыть журнал событий в устройстве (поочередно в каждом устройстве с совместной работой) | Сохранение информации о дискретных событиях, проверенных в опыте 32.1 | |
| Проверка наличия и выполнения требований к протоколам аварий в устройстве ЛАПНУ | 33.1 | Устройство ЛАПНУ в работе | Запросить протоколы аварий из У1 (У1 и У2 при совместной работе устройств) | Получение протоколов аварий устройств ЛАПНУ по предшествующим пунктам испытаний |
| 33.2 | Выбрать один из протоколов и открыть окно с детальной информацией о срабатывании | Наличия в протоколе аварий подробной информации о срабатывании устройства, в том числе использованной ТУВ, сведений о поступивших сигналах ПОр и выданных командах ПА | ||
| Подтверждение наличия разграничений возможностей групп пользователей (имена пользователей и наименования учетных записей могут быть другими) | 34.1 | Устройство ЛАПНУ включено, произведен вход от имени пользователя "LAPNU" (под инженерным паролем производителя устройства) | Запросить на АРМ универсального устройства (посредством местного управления или переносного ПК автономного устройства) список пользователей в устройстве. Добавить нового пользователя "ADMIN123" в группу "Администраторы" устройства. Выполнить процедуру сохранения новой записи | После сохранения вход от имени инженерной учетной записи "LAPNU" с инженерным паролем невозможен, т.к. в группе "Администраторы" имеется действующий пользователь "ADMIN123". Осуществить подключение к ЛАПНУ от имени пользователя "ADMIN123" |
| 34.2 | Устройство ЛАПНУ включено, произведен вход от имени пользователя "ADMIN123" | Создать пользователей в устройстве: "TECHNOLOG1" в группе "Технологи"; "DISPETCHER1" в группе "Диспетчеры" | Указанные пользователи созданы в У1 (У1 и У2 в устройствах с совместной работой). В журнале(ах) событий устройств ЛАПНУ сообщения о создании пользователей с указанием инициатора операции | |
| 34.3 | Произвести вход от имени учетной записи "TECHNOLOG1". Попытка создания новой учетной записи "TEST" | Вход от имени "TECHNOLOG1" произведен успешно. Новая учетная запись не создана, т.к. недостаточно прав | ||
| Проверка приема ПОр и выдачи команд ПА по цифровому протоколу GOOSE МЭК 61850 * | ||||
| Проверка работы устройств при приеме сигналов ПОр и выдачи команд ПА по протоколу GOOSE МЭК 61850 | 35.1 | Нормальная схема, лето. Переток в сечении "Выдача ОЭС1" 2000 МВт (26 ступень КПР3). ГИС настроен для выдачи сигналов ПОр1 и ПОр7 по протоколу GOOSE МЭК 61850 | Выдать сигнал ПОр1, затем сигнал ПОр7 в интервале одновременности 0.5 с | Срабатывание. Выдана команда ОГ 150 и ОГ 600 по протоколу GOOSE МЭК 61850 |
| 35.2 | Выдать сигнал ПОр1, затем через 2 с сигнал ПОр7 | Срабатывание. Выдана команда ОГ 150 по протоколу GOOSE МЭК 61850 | ||
| 35.3 | Нормальная схема, лето. Переток в сечении "Выдача ОЭС1" 2000 МВт (26 ступень КПР3). ГИС настроен для выдачи сигналов ПОр1 и ПОр7 по протоколу GOOSE МЭК 61850. Установить интервал одновременности 9 с | Выдать ПОр1, затем через 8 с - ПОр7 | Срабатывание. Выдана команда ОГ 150 и ОГ 600 по протоколу GOOSE МЭК 61850 | |
| 35.4 | Выдать ПОр1, затем через 10 с - ПОр7. После проведения опыта установить интервал одновременности 0,5 с | Срабатывание. Выдана команда ОГ 150 по протоколу GOOSE МЭК 61850 | ||
| * Для устройств с совместной работой опыты выполняются одновременно с обоими устройствами. ** Опыты выполняются только для дублированных устройств ЛАПНУ с совместной работой. | ||||
Таблица А.5 — Перечень испытаний по проверке на соответствие требованиям по обеспечению работы универсального устройства ЛАПНУ в составе ЦСПА
| Цель испытаний | Номер опыта | Исходное состояние | Воздействие | Правильная работа | |
| ПТК ВУ | Устройство ЛАПНУ | ||||
| Проверка связи устройства ЛАПНУ с имитатором ПТК ВУ по каналам ММО* | |||||
| Проверка установки соединения между ПТК ВУ и устройством ЛАПНУ** | 36 | Устройство ЛАПНУ в автономном режиме. Подключены и проверены каналы ММО | Включить КС (при его наличии) в имитаторе ПТК ВУ. Инициировать передачу ТУВ ЦСПА от ПТК ВУ в устройство ЛАПНУ с заданной периодичностью | Установка соединения с устройствами по I и II каналам ММО. Спорадическая информация о переходе устройства ЛАПНУ в режим АЗД | Установка соединения устройствами по двум каналам ММО с эмулятором. Отсутствие потерь и переустановки соединений в течение 10 мин. Устройство ЛАПНУ перешло в режим АЗД |
| Проверка определения потери канала ММО с устройствами ЛАПНУ | 37.1 | Устройство(а) ЛАПНУ в режиме АЗД. ПТК ВУ (эмулятор) передает таблицу (дозировки) УВ ЦСПА в устройство(а) ЛАПНУ с паузой не более 120 с | Отключить I канал ММО от У1 | Получение спорадической информации об отсутствии связи с У1 по I каналу ММО | Нормальный прием таблицы (дозировок) УВ ЦСПА и отсутствие перехода в автономный режим |
| 37.2* | Через 2 мин, в дополнение к 37.1, отключить I канал ММО от У2 | Получение спорадической информации об отсутствии связи с У1 и У2 по I каналу ММО | |||
| 37.3 | Через 2 мин, в дополнение к 37.1 и 37.2, отключить II канал ММО от У1 | Получение спорадической информации об отсутствии связи с У1 по II каналу ММО | Нормальный прием таблицы (дозировок) УВ ЦСПА и отсутствие перехода в автономный режим обоих устройств при их совместной работе. Через 2 мин переход У1 в автономный режим при раздельной работе устройств | ||
| 37.4* | Через 2 мин, в дополнение к п.37.1, 2 и 3, отключить II канал ММО от У2 | Получение спорадической информации об отсутствии связи с У2 | Через 2 мин переход в автономный режим обоих устройств при их совместной работе | ||
| Проверка работы устройства ЛАПНУ при подключении любого из каналов ММО с ПТК ВУ | 38.1 | Временно (на 5 мин) подключить к У1 I канал ММО. Затем отключить от У1 I канал ММО и дождаться перехода У1 в автономный режим | Получение спорадической информации о связи с У1 по I каналу ММО и переходе У1 в режим АЗД при раздельной работе и обоих устройств при совместной. Затем получение спорадической информации о потере связи с У1 по I каналу ММО и переходе У1 или обоих устройств в автономный режим | Запись в журнале событий У1 о восстановлении канала ММО. Прием таблицы (дозировок) УВ ЦСПА и переход в режим АЗД У1 при раздельной работе или обоих устройств при их совместной работе. После отключения канала ММО переход У1 или обоих устройств в автономный режим (через 2 мин) | |
| 38.2 | Временно (на 5 мин) подключить к У1 II канал ММО. Затем отключить от У1 II канал ММО и дождаться перехода ЛАПНУ в автономный режим | Получение спорадической информации о связи с У1 по II каналу ММО и переходе У1 в режим АЗД при раздельной работе и обоих устройств при совместной. Затем получение спорадической информации о потере связи с У1 по II каналу ММО и переходе У1 или обоих устройств в автономный режим | Запись в журнале событий У1 о восстановлении канала ММО. Получение таблицы (дозировок) УВ ЦСПА и переход в режим АЗД У1 при раздельной работе и У1 и У2 при совместной работе. После отключения канала ММО переход У1 или обоих устройств в автономный режим (через 2 мин) | ||
| 38.3*** | Временно (на 5 мин) подключить к У2 I канал ММО. Затем отключить от У2 I канал ММО и дождаться перехода ЛАПНУ в автономный режим | Получение спорадической информации о связи с У2 по I каналу ММО и переходе в режим АЗД обоих устройств при совместной работе. Затем получение спорадической информации о потере связи с У2 по I каналу ММО и переходе обоих устройств в автономный режим | Запись в журнале событий У2 о восстановлении канала ММО. Получение таблицы (дозировок) УВ ЦСПА и переход в режим АЗД У1 и У2 при совместной работе. После отключения канала ММО переход обоих устройств в автономный режим (через 2 мин) | ||
| 38.4*** | Временно (на 5 мин) подключить к У2 II канал ММО. Затем отключить от У2 II канал ММО и дождаться перехода ЛАПНУ в автономный режим | Получение спорадической информации о связи с У2 по II каналу ММО и переходе в режим АЗД обоих устройств при совместной работе. Затем получение спорадической информации о потере связи с У2 по II каналу ММО и переходе обоих устройств в автономный режим | Запись в журнале событий У2 о восстановлении канала ММО. Прием ТУВ ЦСПА и переход в режим АЗД У1 и У2 при совместной работе. После отключения канала ММО переход обоих устройств в автономный режим (через 2 мин) | ||
| Проверка обмена доаварийной информацией между устройством ЛАПНУ и ПТК ВУ | |||||
| Проверка перехода в автономный режим [при превышении заданного времени ожидания обновления таблицы (дозировок) УВ ЦСПА] и в режим АЗД | 39.1 | Имитатор ПТК ВУ выдает таблицы (дозировки) УВ ЦСПА. Устройства ЛАПНУ в режиме АЗД. Включено У1 при раздельной работе или оба дублированных устройства при совместной. Все опыты проводятся при работе хотя бы одного канала ММО | Отключить выдачу таблицы (дозировок) УВ ЦСПА из ПТК ВУ (не менее чем на 2,5 мин) | Получение спорадической информации о переходе в автономный режим | Через 2 мин после приема последней таблицы (дозировок) УВ ЦСПА переход в автономный режим |
| 39.2 | Возобновить выдачу таблицы (дозировок) УВ ЦСПА из ПТК ВУ в ЛАПНУ | Получение спорадической информации о переходе в режим АЗД | Переход устройства в режим АЗД после приема очередной таблицы (дозировок) УВ ЦСПА | ||
| Проверка передачи признаков отсутствия ТУВ ЛАПНУ в ПТК ВУ | 40.1 | Посредством АРМ заблокировать формирование УВ для всех или части ПОр в ТУВ ЛАПНУ на время не менее 5 мин | Получение спорадической информации с признаками отсутствия выбора УВ для всех или части ПОр в ТУВ ЛАПНУ в У1 при раздельной работе или У1 и У2 при совместной | В АРМ отображается информация о блокировке формирования УВ для всех и части ПОр в ТУВ ЛАПНУ. Устройство(а) ЛАПНУ работает в режиме АЗД | |
| 40.2 | Посредством АРМ разрешить формирование ТУВ ЛАПНУ | Получение спорадической информации с признаком выбора УВ в ТУВ ЛАПНУ от У1 или обоих устройств | В АРМ отображается информация о разрешении выбора ТУВ ЛАПНУ. ЛАПНУ работает в режиме АЗД | ||
| Проверка передачи признаков перезапуска устройства ЛАПНУ в ПТК ВУ | 41.1 | Выполнить перезапуск У1 ЛАПНУ | Получение информации о потере связи с У1. Затем получение спорадической информации о перезагрузке У1. Затем получение спорадической информации о переходе У1 или обоих устройств в автономный режим (при отсутствии актуальной таблицы (дозировок) УВ ЦСПА). После первого получения таблицы (дозировок) УВ ЦСПА получение спорадической информации о переходе У1 или обоих устройств в режим АЗД | Неисправность У1. После перезагрузки У1 переход в автономный режим У1 при раздельной работе и обоих устройств при совместной работе [при отсутствии актуальной таблицы (дозировок) УВ ЦСПА]. После первого получения ТУВ ЦСПА из ПТК ВУ переход У1 при раздельной работе или У1 и У2 при их совместной работе в режим АЗД. Сохранность введенных пользователем состояний объектов мнемосхемы АРМ | |
| 41.2*** | Выполнить перезапуск У2 ЛАПНУ | Получение информации о потере связи с У2. Затем получение информации о перезагрузке У2. Затем получение спорадической информации о переходе обоих устройств в автономный режим [при отсутствии актуальной таблицы (дозировок) УВ ЦСПА]. После первого получения таблицы (дозировок) УВ ЦСПА получение спорадической информации о переходе обоих устройств в режим АЗД | Неисправность У2 на мнемосхеме АРМ. После перезагрузки У2 ЛАПНУ переход в автономный режим обоих устройств [при отсутствии актуальной таблицы (дозировок) УВ ЦСПА]. После первого получения таблицы (дозировок) УВ ЦСПА из ПТК ВУ переход У1 и У2 при совместной работе устройств в режим АЗД. Сохранность введенных пользователем состояний объектов мнемосхемы АРМ | ||
| Проверка передачи в ПТК ВУ уведомления о неисправности | 42.1 | В У1 имитировать неисправность (в течение 5 мин) | Получение информации о неисправности У1 | В У1 и АРМ выдается сообщение о неисправности У1. ЛАПНУ остается в режиме АЗД | |
| 42.2 | В У1 убрать неисправность | Получение информации об исправности У1 | В У1 и АРМ сообщение об исправности У1 | ||
| 42.3*** | В У2 имитировать неисправность (в течение 5 мин) | Получение информации о неисправности У2 | В У2 и АРМ выдается сообщение о неисправности У2. У2 остается в режиме АЗД | ||
| 42.4*** | В У2 убрать неисправность | Получение информации об исправности У2 | В У2 и АРМ выдается сообщение о том, что У2 исправен | ||
| Проверка передачи в ПТК ВУ уведомления о различии СФС*** | 43.1 | Имитировать различие значений одного СФС в У1 и У2 | Получение информации о различии СФС в У1 и У2 | В АРМ отображается табло о наличии различий значений СФС в устройствах | |
| 43.2 | Прекратить различие одного СФС в У1 и У2 | Получение информации об отсутствии различия СФС в У1 и У2 | В АРМ сообщение об отсутствии различий СФС в устройствах | ||
| Проверка срабатывания устройства ЛАПНУ в составе ЦСПА** | |||||
| Проверка фиксации ПОр, присутствующего в ТУВ ЦСПА | 44.1 | Нормальная схема, лето. Переток активной мощности в сечении 3 "Выдача ОЭС1" 1701 МВт. ПТК ВУ выдает таблицу (дозировки) УВ ЦСПА в ЛАПНУ, содержащую УВ по аварийным сигналам ПОр1, ПОр13 в нормальной схеме. Устройство ЛАПНУ в режиме АЗД | Посредством ГИС имитировать ПОр13, присутствующий в ТУВ ЦСПА с УВ | Информация от устройств о срабатывании из ТУВ ЦСПА с указанием номера ПОр и номеров выданной команды ПА. Информация о переходе в автономный режим | Отчет о срабатывании ПОр с выдачей ОГ 300 из ТУВ ЦСПА. Обнуление ТУВ ЦСПА через заданный промежуток времени и последующий переход в автономный режим. Блокировка приема ТУВ ЦСПА на заданное время |
| 44.2 | Задать задержку обнуления ТУВ ЦСПА равной нулю и повторить опыт 44.1. По окончании опыта установить задержку обнуления ТУВ ЦСПА равной 5 с | Аварийная информация от устройств о срабатывании из ТУВ ЦСПА с указанием номера ПОр и номеров выданной команды ПА. Информация о переходе в автономный режим | Отчет о срабатывании ПОр с выдачей ОГ 300 из ТУВ ЦСПА. Обнуление ТУВ ЦСПА сразу после завершения аварийного цикла и последующий переход в автономный режим. Блокировка приема ТУВ ЦСПА на заданное время | ||
| 44.3 | Обозначить отключенным ПОр1 в ТУВ ЦСПА. Посредством ГИС имитировать ПОр1, присутствующий в ТУВ ЦСПА в отключенном состоянии | Отсутствует информация | Отсутствует срабатывание. Устройство ЛАПНУ остается в режиме АЗД | ||
| Проверка срабатывания устройства при фиксации ПОр7 по ТУВ ЦСПА и последующего срабатывания по ТУВ ЛАПНУ при фиксации другого ПОр3 в интервале 0-10 с после срабатывания по ТУВ ЦСПА | 45.1 | Ремонт АЭС - ПС1, лето. Переток активной мощности в сечении 3 "Выдача ОЭС1" 1701 МВт. ПТК ВУ выдает таблицы (дозировки) УВ ЦСПА в ЛАПНУ, содержащую УВ по аварийным сигналам ПОр7, ПОр3 в схеме ремонта АЭС - ПС1. Устройство ЛАПНУ в режиме АЗД | Посредством ГИС выдать ПОр7, затем через 4 с выдать ПОр3 | Информация о срабатывании с указанием номера ПОр из ТУВ ЦСПА и выданной команды ПА. Аварийная информация о срабатывании с указанием номера ПОр и выдачи УВ из доаварийной ТУВ ЦСПА | Срабатывание с выдачей ОГ 300 в режиме АЗД. Отчет о фиксации ПОр из ТУВ ЦСПА. Срабатывание в режиме АЗД с выдачей ОГ 600. Отчет о фиксации Пор3 с выдачей УВ из доаварийной ТУВ ЦСПА |
| 45.2 | В том же режиме посредством ГИС выдать ПОр7, затем через 6 с выдать ПОр3 | Информация о срабатывании с указанием номера ПОр из ТУВ ЦСПА и выданной команды ПА. Информация о переходе в автономный режим. Информация о срабатывании с указанием номера ПОр3 и выдачи УВ из доаварийной ТУВ ЛАПНУ | Срабатывание с выдачей ОГ 300 в режиме АЗД. Отчет о срабатывании ПОр из ТУВ ЦСПА с выдачей команды ПА. Последующий переход в автономный режим. Срабатывание с выдачей ОГ 600 в автономном режиме. Отчет о фиксации ПОр3 и выдачи УВ из доаварийной ТУВ ЛАПНУ | ||
| 45.3 | В том же режиме посредством ГИС выдать ПОр7, затем снизить переток по сечению до 1401 МВт и через 10 с выдать ПОр3 | Информация о срабатывании с указанием номера ПОр из ТУВ ЦСПА и выданной команды ПА. Информация о переходе в автономный режим, срабатывании с указанием номеров ПОр и выданной команды ПА из ТУВ ЛАПНУ для послеаварийной схемы и режима | Срабатывание с выдачей ОГ 300 в режиме АЗД. Отчет о фиксации ПОр из ТУВ ЦСПА с выдачей команды ПА. Обнуление ТУВ ЦСПА. Последующий переход в автономный режим. Срабатывание с выдачей ОГ 300 в автономном режиме Отчет о фиксации ПОр3 из ТУВ ЛАПНУ с выдачей ОГ 300 | ||
| Проверка фиксации ПОр, отсутствующего в ТУВ ЦСПА, если он есть в ТУВ ЛАПНУ | 46 | Посредством ГИС установить переток в сечении 31701 МВт в режиме ремонта АЭС - ПС1 (лето) и имитировать ПОр12, отсутствующий в ТУВ ЦСПА, но заданный в ТУВ ЛАПНУ | Информация о срабатывании ПОр12 с выдачей команды ПА из ТУВ ЛАПНУ | Срабатывание с выдачей ОГ 600 из ТУВ ЛАПНУ. Отчет о фиксации ПОр12 из ТУВ ЛАПНУ, выдаче команды ПА. Обнуление ТУВ ЦСПА через заданный промежуток времени. Блокировка приема ТУВ ЦСПА на заданное время. Последующий переход в автономный режим | |
| Проверка фиксации нескольких ПОр, присутствующих в ТУВ ЦСПА | 47 | Посредством ГИС в режиме п.45.1 имитировать два ПОр (ПОр3, затем ПОр7), присутствующих в ТУВ ЦСПА в интервале времени не более 0,5 с | Информация о фиксации ПОр с указанием номеров ПОр и выданной команды ПА. Информация о переходе в автономный режим | Срабатывание с выдачей ОГ 600 и ОГ 300 из ТУВ ЦСПА. Отчет о фиксации двух одиночных ПОр. Обнуление ТУВ ЦСПА через заданный промежуток времени. Блокировка приема ТУВ ЦСПА на заданное время. Последующий переход в автономный режим | |
| Проверка принудительного блокирования информационного обмена устройства ЛАПНУ с ПТК ВУ | |||||
| Проверка оперативного блокирования работы устройства ЛАПНУ в режиме АЗД** | 48.1 | "Нормальная схема, лето". Переток активной мощности в сечении 3 "Выдача ОЭС1" 1701 МВт. Эмулятор ПТК ВУ выдает таблицы (дозировки) УВ ЦСПА в устройства ЛАПНУ | Вручную запретить работу устройств ЛАПНУ в режиме АЗД | Информация о переходе в автономный режим | Переход в автономный режим. Запись в журнале событий ПК |
| 48.2 | Снять запрет работы устройств ЛАПНУ в режиме АЗД | Информация о переходе в режим АЗД | Переход в режим АЗД после получения таблицы (дозировок) УВ ЦСПА. Запись в журнале событий устройств ЛАПНУ | ||
| 48.3 | Вручную запретить работу устройств ЛАПНУ в режиме АЗД. От ГИС выдать ПОр, присутствующий в ТУВ ЦСПА и ТУВ ЛАПНУ | Информация о переходе в автономный режим. Аварийная информация о срабатывании в автономном режиме | Переход в автономный режим. Запись в журнале событий устройств. Срабатывание в автономном режиме | ||
| 48.4 | Снять запрет на работу ЛАПНУ в режиме АЗД. Посредством ГИС имитировать ПОр, присутствующий в ТУВ ЦСПА | Информация о переходе в режим АЗД. Информация о срабатывании в режиме АЗД | Переход в режим АЗД. Запись в журнале событий устройств. Срабатывание в режиме АЗД | ||
| 48.5 | Вручную запретить работу устройства ЛАПНУ в режиме АЗД и выполнить перезапуск У1 при раздельной работе и У1 и У2 при совместной | После перезапуска устройства ЛАПНУ нет информации о переходе в режим АЗД, несмотря на попытки передачи ТУВ ЦСПА | После перезапуска устройство ЛАПНУ работает в автономном режиме. В момент запуска запись в журнале о запрете работы устройства ЛАПНУ в режиме АЗД | ||
| Проверка текущего времени устройства ЛАПНУ | |||||
| Проверка совпадения текущего времени ПТК ВУ и устройства ЛАПНУ и корректировка времени устройства ЛАПНУ** | 49.1 | "Нормальная схема, лето". Переток активной мощности в сечении 3 "Выдача ОЭС1" 1701 МВт. Эмулятор ПТК ВУ выдает таблицы (дозировки) УВ ЦСПА в устройства ЛАПНУ | Выдать запрос текущего времени устройства ЛАПНУ от эмулятора ПТК ВУ | Запрос текущего времени устройства ЛАПНУ | Ответ на запрос ПТК ВУ |
| 49.2 | Выдать команду с новым временем в устройство ЛАПНУ от ПТК ВУ | Команда на корректировку текущего времени устройства ЛАПНУ | Корректировка текущего времени устройства ЛАПНУ | ||
| * Выполнить для устройств с одновременной работой по двум каналам ММО (для устройств с поочередной работой двух каналов ММО опыты могут быть другими). ** Для дублированных устройств с совместной работой выполнить опыты при работе обоих устройств. *** Выполнить опыты только для дублированных устройств ЛАПНУ с совместной работой. | |||||
А.6 Анализ результатов испытаний
А.6.1 Результаты испытаний считаются положительными, автономное устройство ЛАПНУ считается прошедшим испытания при одновременном выполнении следующих условий:
- отсутствует срабатывание устройства ЛАПНУ при включении (отключении) оперативного питания и неисправностях в цепях оперативного тока;
- отсутствует срабатывание устройства ЛАПНУ при неисправностях цепей напряжения и потере напряжения, неисправностях измерительных цепей тока;
- отсутствует срабатывание устройства ЛАПНУ при перезагрузке;
- отсутствует срабатывание устройства ЛАПНУ при изменении группы уставок;
- в устройстве ЛАПНУ обеспечивается прием замеров по протоколу ММS МЭК 61850 и (или) по протоколу МЭК-104, по протоколу Modbus/RTU и аналоговым входам постоянного тока (4-20 мА);
- в устройстве ЛАПНУ обеспечивается прием дискретной информации по стандартным цифровым протоколам МЭК-104 и (или) GOOSE МЭК 61850 и дискретным входам;
- в устройстве ЛАПНУ обеспечивается прием сигналов ПОр и выдача команд ПА по протоколу GOOSE МЭК 61850;
- в устройстве ЛАПНУ обеспечивается достоверизация замеров и СФС в соответствии с заданными алгоритмами;
- в устройстве ЛАПНУ обеспечивается расчет перетока активной мощности в заданных сечениях в соответствии с заданными в настройках правилами;
- в устройстве ЛАПНУ обеспечивается циклическое формирование ТУВ ЛАПНУ с периодом расчетного цикла не более 1 с в соответствии с настроечной таблицей, в том числе при соответствии нескольких заданных ремонтных схем фактической схеме;
- отсутствие срабатывания устройства ЛАПНУ без пускового фактора;
- устройство ЛАПНУ срабатывает в автономном режиме по заданным пусковым факторам с выдачей команд ПА из ТУВ ЛАПНУ с учетом текущего перетока активной мощности в заданных сечениях, схемы контролируемого энергорайона (сети) и дополнительных условий;
- в устройстве ЛАПНУ отсутствует блокировка сигналов ПОр внешней ПА в аварийном цикле и после завершения аварийного цикла;
- в устройстве ЛАПНУ обеспечивается сохранение выбранных доаварийных дозировок УВ в ТУВ ЛАПНУ до выбора новых дозировок УВ для послеаварийной схемы;
- в устройстве ЛАПНУ аварийный цикл выполняется в соответствии с заданным алгоритмом и уставками;
- в устройстве ЛАПНУ обеспечивается формирования протоколов аварий и журнала дискретных событий в соответствии с заданными параметрами;
- происходит восстановление работоспособности устройства ЛАПНУ с заданными настройками и алгоритмом функционирования после перерыва питания или перезагрузки;
- в устройстве ЛАПНУ предусмотрен контроль исправности программно-аппаратных средств;
- в устройстве ЛАПНУ предусмотрена защита от несанкционированного доступа;
- контроль и управление устройством ЛАПНУ предусмотрено посредством местного управления или переносного ПК и соответствует заданным требованиям.
А.6.2 Результаты испытаний считаются положительными, универсальное устройство ЛАПНУ считается прошедшим испытания при одновременном выполнении следующих условий:
- выполняются все условия для автономного режима работы устройства по А.6.1 (кроме условия, приведенного в последнем перечислении А.6.1);
- устройство ЛАПНУ обеспечивает прием от ПТК ВУ и запоминание таблицы (дозировок) УВ ЦСПА;
- устройство ЛАПНУ срабатывает в режиме АЗД по заданным пусковым факторам с выдачей УВ в соответствии с ТУВ ЦСПА;
- устройство ЛАПНУ обеспечивает выдачу УВ из ТУВ ЛАПНУ, если зафиксированный пусковой фактор отсутствует в ТУВ ЦСПА;
- устройство ЛАПНУ обеспечивает переход в автономный режим при неисправности ПТК ВУ, каналов связи с ПТК ВУ после обнуления ТУВ ЦСПА, после превышения заданного времени ожидания обновления таблицы (дозировок) УВ ЦСПА от ПТК ВУ;
- в устройстве ЛАПНУ обеспечивается автоматический переход в режим АЗД из автономного режима при первом получении таблицы (дозировок) УВ ЦСПА от ПТК ВУ по каналам ММО;
- в дублированном устройстве ЛАПНУ с совместной работой обеспечивается автоматический переход в режим АЗД при первом получении таблицы (дозировок) УВ ЦСПА одним из устройств или двумя устройствами по одному каналу ММО;
- в устройстве ЛАПНУ обеспечивается переход из автономного режима в режим АЗД и обратно по команде персонала от АРМ;
- в устройстве ЛАПНУ обеспечивается ручное задание пользователем состояния ЛЭП, сетевого и генерирующего оборудования контролируемого энергорайона (сети), перетоков мощности по ЛЭП, сетевому и генерирующему оборудованию, включение/отключение ПОр в ТУВ, задание недостоверным канала приема замера или СФС от АРМ;
- в дублированном устройстве ЛАПНУ с совместной работой обеспечивается согласование между устройствами доаварийной информации, принятых сигналов ПОр, выдаваемых команд ПА;
- в дублированном устройстве ЛАПНУ с совместной работой обеспечивается выдача команд ПА только заданным устройством при потере связи или синхронизации между устройствами;
- в устройстве ЛАПНУ обеспечивается информационный обмен с ПТК ВУ по каналам ММО сети Ethernet по стеку протоколов ALOP и SLICP, TMDEP поверх ТСР(UDP)/IP c использованием специального программного продукта "Контроллер связи" или (и) по стеку протоколов МЭК-104 поверх TCP/IP;
- в устройстве ЛАПНУ обеспечивается корректировка текущего времени по команде ПТК ВУ;
- контроль и управление устройством ЛАПНУ предусмотрены посредством АРМ и местного управления и соответствуют заданным требованиям.
Приложение Б
(обязательное)
Исходные параметры настройки устройства локальной автоматики предотвращения нарушения устойчивости
Б.1 Объем телеинформации для устройства ЛАПНУ
Для осуществления КПР по защищаемым сечениям устройства ЛАПНУ на ПС1 подключить на замеры активной мощности по ВЛ, указанным в таблице Б.1, и присвоить им соответствующие номера, в том числе в протоколе обмена данными с ПТК ВУ.
Таблица Б.1 — Объем замеров активной мощности для устройства ЛАПНУ
| Наименование линий, замеры активной мощности которых подаются на вход устройства ЛАПНУ | Номер | Канал, источник (ПС) | Вид замера |
| ЛЭП 500 кВ АЭС - ПС2 | РП | 1, ГИС (АЭС) | МЭК-104 |
| ЛЭП 500 кВ АЭС - ПС2 | РП1’ | 2, ГИС (ПС2) | МЭК-104 |
| ЛЭП 500 кВ ПС5 - ПС1 | РП2 | 1, ГИС (ПС5) | МЭК-104 |
| ЛЭП 500 кВ ПС5 - ПС1 | РП2’ | 2, ИП № 2 (ПС1) | Modbus |
| ЛЭП 500 кВ ПС7 - ПС1 | РП3 | 1, ГИС (ПС1) | 4-20 мА |
| ЛЭП 500 кВ ПС7 - ПС1 | РП3’ | 2, ГИС (ПС7) | 4-20 мА |
| ЛЭП 500 кВ АЭС - ПС1 | РП4 | 2, ГИС (АЭС) | МЭК-104 |
| ЛЭП 500 кВ АЭС - ПС1 | РП4’ | 1, ИП № 1 (ПС1) | Modbus |
| АТ1 500/220 кВ АЭС | РП5 | 1, ГИС (АЭС) | МЭК-104 |
| Генерация блока № 1 АЭС | РП6 | 1, ГИС (АЭС) | МЭК-104 |
| Генерация блока № 2 АЭС | РП7 | 1, ГИС (АЭС) | МЭК-104 |
| ЛЭП 330 кВ ГРЭС - ПC6 | РП8 | 1, ГИС (ПС6) | МЭК-104 |
| ЛЭП 330 кВ ПС1-330 - ПС8 | РП9 | 1, ГИС (ПС8) | МЭК-104 |
| ЛЭП 330 кВ ПС1-330 - ПС8 | РП9’ | 2, ГИС (ПС1-330) | MMS МЭК 61850 |
| ЛЭП 220 кВ ПС7-220 - ПС8-220 | РП10 | 1, ГИС (ПС7-220) | МЭК-104 |
| ЛЭП 220 кВ ПС1-220 - ПС2-220 | РП11 | 1, ГИС (ПС1-220) | МЭК-104 |
| ЛЭП 220 кВ ПС6 - ПС3-220 | РП12 | 1, ГИС (ПС6) | МЭК-104 |
| ЛЭП 220 кВ ПС6 - ПС5-220 | РП13 | 1, ГИС (ПС6) | МЭК-104 |
Пределы измерения для поступающих замеров принимают по таблице Б.2.
Таблица Б.2 — Пределы измерения для поступающих замеров устройства ЛАПНУ
| Наименование линий, замеры активной мощности которых подаются на вход устройства ЛАПНУ | Номер | Диапазон |
| ЛЭП 500 кВ АЭС - ПС2 | РП1 | ±1500 |
| ЛЭП 500 кВ ПС5 - ПС1 | РП2 | ±1300 |
| ЛЭП 500 кВ ПС7 - ПС1 | РП3 | ±1200 |
| ЛЭП 500 кВ АЭС - ПС1 | РП4 | -100÷1000 |
| АТ1 500/220 кВ АЭС | РП5 | От 0 до 750 (от шин 500 кВ АЭС) |
| Генерация блока № 1 АЭС | РП6 | От 0 до 1200 |
| Генерация блока № 2 АЭС | РП7 | От 0 до 1200 |
| ЛЭП 330 кВ ГРЭС - ПС6 | РП8 | ±1200 |
| ЛЭП 330 кВ ПС1 330 - ПС8 | РП9 | ±1000 |
| ЛЭП 220 кВ ПС7-220 - ПС8-220 | РП10 | ±350 |
| ЛЭП 220 кВ ПС1-220 - ПС2-220 | РП11 | ±350 |
| ЛЭП 220 кВ ПС6 - ПС3-220 | РП12 | ±400 |
| ЛЭП 220 кВ ПС6 - ПС5-220 | РП13 | ±350 |
Б.2 АПНУ в составе устройства ЛАПНУ и защищаемые ими сечения
Устройство ЛАПНУ на ПС1 включает шесть АПНУ:
а) АПНУ1 "ЭС1 - ЭС2" используется в режиме приема мощности из ЭС1 в ЭС2:
1) ЛЭП 500 кВ ПС2 - АЭС;
2) ЛЭП 500 кВ ПС5 - ПС1;
3) ЛЭП 220 кВ ПС7-220 - ПС8-220;
4) ЛЭП 220 кВ ПС2-220 - ПС1-220;
б) АПНУ3 "Выдача ОЭС1" используется в режиме выдачи мощности из ОЭС1:
1) ЛЭП 500 кВ АЭС - ПС2;
2) ЛЭП 500 кВ АЭС - ПС1;
3) ЛЭП 330 кВ ПС6 - ГРЭС;
4) АТ1 500/220 кВ АЭС с 500 на 220;
5) ЛЭП 220 кВ ПС6 - ПС3-220;
6) ЛЭП 220 кВ ПС6 - ПС5-220;
в) АПНУ2 "ЭС1 - ЭС2+бл № 1 (№ 2)" используется в режиме приема мощности из ЭС1 в ЭС2 при раздельной работе с ЭС3 с учетом генерации блоков № 1 или № 2 на АЭС:
1) ЛЭП 500 кВ ПС2 - АЭС;
2) ЛЭП 500 кВ ПС5 - ПС1;
3) ЛЭП 220 кВ ПС7-220 - ПС8-220;
4) ЛЭП 220 кВ ПС2-220 - ПС1-220;
5) генерация блока № 1 (№ 2) АЭС;
г) АПНУ4 "ЭС2 - ЭС1" используется в режиме выдачи мощности из ЭС2 в ЭС1:
1) ЛЭП 500 кВ АЭС - ПС2;
2) ЛЭП 500 кВ ПС1 - ПС5;
3) ЛЭП 220 кВ ПС8-220 - ПС7-220;
4) ЛЭП 220 кВ ПС1-220 - ПС2-220;
д) АПНУ5 "ОЭС - ЭС2" (используется в режиме приема мощности в ЭС2 при раздельной работе с ЭС3):
1) ЛЭП 500 кВ ПС5 - ПС1;
2) ЛЭП 500 кВ АЭС - ПС1;
3) АТ1 500/220 кВ с 500 на 220 АЭС;
4) ЛЭП 220 кВ ПС7-220 - ПС8-220;
е) АПНУ6 "ЭС3 - ЭС2" (используется в режиме приема мощности из ЭС3 в ЭС2):
1) ЛЭП 500 кВ ПС7 - ПС1;
2) ЛЭП 220 кВ ПС1-330 кВ - ПС8.
Б.3 Формулы формирования КПР
Б.3.1 В устройство ЛАПНУ запрограммировать шесть "устройств" КПР, значения перетоков активной мощности в которых должны формироваться по следующим формулам (в соответствии с присвоенными в таблице Б.1 номерами замеров) с учетом направления перетока мощности:
- КПР1 "ЭС1 - ЭС2"=РП1+РП2+РП10+РП11;
- КПР4 "ЭС2 - ЭС1"=РП1+РП2+РП10+РП11;
- КПР2 "ЭС1 - ЭС2+блок 1"=РП1+РП2+РП10+РП6+РП11;
- КПР2* "ЭС1 - ЭС2+блок 2"=РП1+РП2+РП10+РП7+РП11;
- КПР3 "Выдача ОЭС1"=РП1+РП4+РП5+РП8+РП12+РП13;
- КПР5 "ОЭС - ЭC2"=РП2+РП4+РП5 +РП10;
- КПР6 "ЭС3 - ЭС2"=РП3+РП9.
Б.3.2 Направления перетоков активной мощности по связям, входящим в сечения, при формировании КПР принимают в соответствии с направлениями, указанными в таблице Б.3.
Таблица Б.3 — Направление перетоков по связям при расчете перетоков в сечениях
| Сечение | ВЛ | Переток по ВЛ входит в формулу расчета перетока по сечению со знаком "+" при перетоке | |
| из узла | в узел | ||
| КПР1 "ЭС1 - ЭС2" | ЛЭП 500 кВ АЭС - ПС2 | ПС2 | АЭС |
| ЛЭП 500 кВ ПС5 - ПС1 | ПС5 | ПС1 | |
| ЛЭП 220 кВ ПС7-220 - ПС8-220 | ПС7-220 | ПС8-220 | |
| ЛЭП 220 кВ ПС1-220 - ПС2-220 | ПС2-220 | ПС1-220 | |
| КПР4 "ЭС2 - ЭС1" | ЛЭП 500 кВ АЭС - ПС2 | АЭС | ПС2 |
| ЛЭП 500 кВ ПС5 - ПС1 | ПС1 | ПС5 | |
| ЛЭП 220 кВ ПС7-220 - ПС8-220 | ПС8-220 | ПС7-220 | |
| ЛЭП 220 кВ ПС1-220 - ПС2-220 | ПС1-220 | ПС2-220 | |
| КПР2 "ЭС1 - ЭС2+блок 1" | ЛЭП 500 кВ АЭС - ПС2 | ПС2 | АЭС |
| ЛЭП 500 кВ ПС5 - ПС1 | ПС5 | ПС1 | |
| ЛЭП 220 кВ ПС7-220 - ПС8-220 | ПС7-220 | ПС8-220 | |
| Генерация блока № 1 АЭС | Блок № 1 | Шины 500 кВ | |
| ЛЭП 220 кВ ПС1-220 - ПС2-220 | ПС2-220 | ПС1-220 | |
| КПР2* "ЭС1 - ЭС2+блок 2" | ЛЭП 500 кВ АЭС - ПС2 | ПС2 | АЭС |
| ЛЭП 500 кВ ПС5 - ПС1 | ПС5 | ПС1 | |
| ЛЭП 220 кВ ПС7-220 - ПС8-220 | ПС7-220 | ПС8-220 | |
| Генерация блока № 2 АЭС | Блок № 2 | Шины 500 кВ | |
| ЛЭП 220 кВ ПС1-220 - ПС2-220 | ПС2-220 | ПС1-220 | |
| КПР3 "Выдача ОЭС1" | ЛЭП 500 кВ АЭС - ПС2 | АЭС | ПС2 |
| ЛЭП 500 кВ АЭС - ПС1 | АЭС | ПС1 | |
| АТ1 500/220 кВ АЭС | Шины 500 кВ | Шины 220 кВ | |
| ЛЭП 330 кВ ГРЭС - ПС6 | ПС6 | ГРЭС | |
| ЛЭП 220 кВ ПС6 - ПС3-220 | ПС6 | ПС3-220 | |
| ЛЭП 220 кВ ПС6 - ПС5-220 | ПС6 | ПС5-220 | |
| КПР5 "ОЭС - ЭС2" | ЛЭП 500 кВ ПС5 - ПС1 | ПС5 | ПС1 |
| ЛЭП 500 кВ АЭС - ПС1 | АЭС | ПС1 | |
| АТ1 500/220 кВ АЭС | Шины 500 кВ | Шины 220 кВ | |
| ЛЭП 220 кВ ПС7-220 - ПС8-220 | ПС7-220 | ПС8-220 | |
| ЛЭП 500 кВ ПС7 - ПС1 | ЛЭП 500 кВ ПС7 - ПС1 | ПС7 | ПС1 |
| ЛЭП 330 кВ ПС1-330 - ПС8 | ПС1-330 | ПС8 | |
Б.3.3 Замеры мощности по ЛЭП 500 кВ ПС5 - ПС1, ЛЭП 500 кВ АЭС - ПС1, ЛЭП 500 кВ ПС7 - ПС1 выполняют на ПС 500 кВ ПС1. Остальные замеры передаются на ПС 500 кВ ПС1 по каналам телемеханики.
Б.4 Количество ступеней и уставки КПР
Количество ступеней КПР в сечениях и уставки КПР приведены в таблице Б.4
Таблица Б.4 — Количество ступеней и уставки КПР
| КПР* | Количество ступеней | Первая ступень | Последняя ступень | Шаг |
| КПР1 "ЭС1 - ЭС2" | 18 | 1200 | 2050 | 50 |
| КПР4 "ЭС2 - ЭС1" | 16 | 200 | 1700 | 100 |
| КПР3 "Выдача ОЭС1" | 32 | 750 | 2300 | 50 |
| КПР2 "ЭС2 - ЭС1+блок 1" | 6 | 2400 | 2650 | 50 |
| КПР2* "ЭС2 - ЭС+блок 2" | 6 | 2400 | 2650 | 50 |
| КПР5 "ОЭС - ЭС2" | 16 | 850 | 1600 | 50 |
| КПР6 "ЭС3 - ЭС2" | 22 | 300 | 1400 | 50 |
| * Выдержку времени на срабатывание и возврат для всех ступеней КПР принять равной 5 с. | ||||
Б.5 Пусковые органы (ПОр), используемые в устройстве ЛАПНУ
Нумерацию сигналов ПОр, в том числе в протоколе обмена с ПТК ВУ, принимают по таблице Б.5.
Таблица Б.5 — Сигналы ПОр (вида сухой контакт от ГИС)
| Сигналы, подаваемые на вход ЛАПНУ ПС 500 кВ ПС1 в качестве ПОр | Номер ПОр и вид |
| ФОЛ 500 кВ АЭС - ПС1 | ПОр1(ПОп) |
| ФОЛ 500 кВ ПС4 - ПС2 | ПОр2(ПОп) |
| ФОЛ 500 кВ АЭС - ПС2 | ПОр3(ПОп) |
| ФОЛ 500 кВ ПС5 - ПС1 | ПОр4(ПОп) |
| ФОЛ 500 кВ ПС7 - ПС1 | ПОр5(ПОп) |
| ФОЛ 500 кВ ПС2 - ПС3 | ПОр6(ПОп) |
| ФОТ АТ1 500/220 кВ АЭС | ПОр7(ПОп) |
| ФОЛ 330 кВ ПС1-330 - ПС8 | ПОр8(ПОп) |
| ФОЛ 330 кВ ПС2-330 - ПС1-330 | Пор9(ПОп) |
| ФОЛ 330 кВ ГРЭС - ПС6 | Пор10(ПОп) |
| ФОБ одного из блоков АЭС | ПОр11(ПОп) |
| ФОДЛ ЛЭП 500 кВ ПС4 - ПС2 (ПОр2) и ЛЭП 500 кВ ПС2 - ПС3(ПОр6) | ПОр12*(ПОл) |
| ФОЛ ЛЭП 500 кВ АЭС - ПС1 (ПОр1) и ФОТ АТ1 500/220 кВ АЭС (ПОр7) | ПОр13**(ПОсл) |
| ФОЛ 500 кВ ПС1 - ПС8 | ПОр14(ПОп) |
| ФОТ АТ3 500/220 кВ ПС1 | ПОр15(ПОп) |
| ФОТ АТ4 500/220 кВ ПС 1 | ПОр16(ПОп) |
| ФОТ АТГ1 500/220 кВ ПС8 | ПОр17(ПОп) |
| ОГ 300 от другого устройства ПА | ПОр18***(ПОв) |
| * Логический ПОр12 формируется при поступлении ПОр2 и ПОр6 в интервале одновременности независимо от последовательности. ** Сложный (двойной) ПОр13 формируется при поступлении последовательно ПОр1 и ПОр7 в интервале одновременности. *** При фиксации внешнего ПОр18 должно выдаваться УВ типа ОГ 300 независимо от схемы, сечения и КПР. Примечания 1 ФОБ — фиксация отключения блока (генератора); ФОДЛ — фиксация отключения двух линий (электропередачи). 2 Сигналы ПОр1 и ПОр7 могут подаваться также и по протоколу GOOSE МЭК 61850. | |
Б.6 Перечень дискретных сигналов, подаваемых в устройство ЛАПНУ
Для формирования логики работы АПНУ, перечисленных в Б.2, в устройства ЛАПНУ подают СФС ремонтов в соответствии с таблицей Б.6.
Таблица Б.6 — Перечень входных дискретных сигналов
| Сигналы, подаваемые на вход устройства ЛАПНУ | Номер | Вид ТС | Источник |
| СФС ЛЭП 500 кВ АЭС - ПС1 со стороны АЭС | Р1’* | GOOSE | ГИС |
| СФС ЛЭП 500 кВ АЭС - ПС1 со стороны ПС1 | Р1" | МЭК-104 | ГИС |
| Состояние ЛЭП 500 кВ АЭС - ПС1 | Р1 | расчетный | — |
| СФС ЛЭП 500 кВ АЭС - ПС6 | Р2 | МЭК-104 | ГИС |
| СФС ЛЭП 500 кВ АЭС - ПС2 | Р3 | МЭК-104 | ГИС |
| СФС АТ1 500/220 АЭС | Р4 | МЭК-104 | ГИС |
| СФС ЛЭП 500 кВ ПС5 - ПС1 | Р5 | GOOSE | ГИС |
| СФС Блока № 1 на АЭС | Р6 | МЭК-104 | ГИС |
| СФС Блока № 2 на АЭС | Р7 | МЭК-104 | ГИС |
| СФС ЛЭП 330 кВ ПС1-330 - ПС8 | Р8 | МЭК-104 | ГИС |
| СФС ЛЭП 330 кВ ГРЭС - ПС8 | Р9 | МЭК-104 | ГИС |
| СФС ЛЭП 330 кВ ГРЭС - ПС6 | Р10 | МЭК-104 | ГИС |
| СФС ЛЭП 500 кВ ПС7 - ПС1 | Р11 | МЭК-104 | ГИС |
| СФС ЛЭП 220 кВ ПС6 - ПС5-220 | Р12 | МЭК-104 | ГИС |
| СФС ЛЭП 220 кВ ПС6 – ПС3-220 | Р13 | МЭК-104 | ГИС |
| СФС ЛЭП 220 кВ ПС1-220 - ПС2-220 | Р14 | МЭК-104 | ГИС |
| СФС ЛЭП 500 кВ ПС1 - ПС8 | Р15 | МЭК-104 | ГИС |
| СФС ЛЭП 330 кВ ПС2-330 - ПС1-330 | Р16 | МЭК-104 | ГИС |
| Недостоверность Ракт. ЛЭП 330 кВ ПС1/330-ПС8 | Р17** | GOOSE | ГИС |
| СФС ЛЭП 220 кВ ПС3-220 - ПС4-220 | Р18 | МЭК-104 | ГИС |
| СФС ЛЭП 220 кВ ПС5-220 - ПС6-220 | Р19 | МЭК-104 | ГИС |
| "Сезон" | Р20*** | Сухой контакт | ГИС |
| СФС ЛЭП 500 кВ ПС2 - ПС3 | Р23 | МЭК-104 | ГИС |
| СФС ЛЭП 500 кВ ПС2 - ПС4 | Р24 | МЭК-104 | ГИС |
| СФС ЛЭП 220 кВ ПС7-220 - ПС8-220 | Р26 | МЭК-104 | ГИС |
| СФС ЛЭП 220 кВ ГРЭС - ПС1 I цепь | Р28 | Сухой контакт | ГИС |
| СФС АТГ1 500/220 кВ ПС 8 | Р29 | МЭК-104 | ГИС |
| СФС АТ3 на ПС1 500 кВ | Р30 | Сухой контакт | ГИС |
| СФС АТ4 на ПС1 500 кВ | Р31 | Сухой контакт | ГИС |
| СФС АТГ2 330/220 ПС8 500 кВ | Р32 | МЭК-104 | ГИС |
| СФС ЛЭП 220 кВ ГЭС - ПС1 | Р33 | МЭК-104 | ГИС |
| СФС ЛЭП 220 кВ ГРЭС - ПС1 II цепь | Р34 | Сухой контакт | ГИС |
| * Значение СФС ЛЭП (оборудования): логическая 1 — "ремонт", логический 0 — "работа". ** Значение Р17: логическая 1 — "недостоверно", логический 0 — "достоверно". *** Значение Р20: логическая 1 — "лето", логический 0 — "зима". Примечание — Состояние ремонт ЛЭП 500 кВ АЭС - ПС1 рассчитывается по правилу ИЛИ Р1= Р1’, "ИЛИ" Р1’’, состояние работа по правилу И "НЕ" Р1= "НЕ" Р1’ "И" "НЕ" Р’’. | |||
Б.7 Выходные сигналы ЛАПНУ
От устройства ЛАПНУ на ПС1 выполнить пуск следующих сигналов и команд ПА:
1) ОН 1 оч. РЭ;
2) ОН 2 оч. РЭ;
3) ОН 3 оч. РЭ;
4) ОН 4 оч. РЭ;
5) ОН 5 оч. РЭ;
6) ОН 6 оч. РЭ;
7) ОН 100 КЭ;
8) ОН 200 КЭ;
9) ОН 300 КЭ;
10) ОН 100 ВЧ;
11) ОН 200 ВЧ;
12) ОГ 150;
13) ОГ 300;
14) ОГ 450;
15) ОГ 600;
16) ОГ 750;
17) ОГ 900;
18) "Срабатывание ПК".
Примечание — Обозначения РЭ, КЭ и ВЧ - условные обозначения районов реализации ОН.
Б.8 Команды ПА, соответствующие УВ в ТУВ ЛАПНУ и ЦСПА
Б.8.1 Команды ПА, соответствующие УВ в ТУВ ЛАПНУ
Б.8.1.1 В таблице Б.7 приведена логика реализации УВ на ОН РЭ из ТУВ ЛАПНУ.
Таблица Б.7 — Логика реализации УВ типа ОН РЭ
| УВ ТУВ ЛАПНУ | Пуск команд ПА |
| ОН 1 оч. РЭ | ОН 1 оч. РЭ |
| ОН 1+2 оч. РЭ | ОН 1 оч. РЭ и ОН 2 оч. РЭ |
| ОН 1+2+3 оч. РЭ | ОН 1 оч. РЭ, ОН 2 оч. РЭ и ОН 3 оч. РЭ |
| ОН 1+2+3+4 оч. РЭ | ОН 1 оч. РЭ, ОН 2 оч. РЭ, ОН 3 оч. РЭ и ОН 4 оч. РЭ |
| ОН 1+2+3+4+5 оч. РЭ | ОН 1 оч. РЭ, ОН 2 оч. РЭ, ОН 3 оч. РЭ, ОН 4 оч. РЭ и ОН 5 оч. РЭ |
| ОН 1+2+3+4+5+6 оч. РЭ | ОН 1 оч. РЭ, ОН 2 оч. РЭ, ОН 3 оч. РЭ, ОН 4 оч. РЭ, ОН 5 оч. РЭ, ОН 6 оч. РЭ |
Б.8.1.2 Логика реализации УВ на ОН КЭ из ТУВ ЛАПНУ приведена в таблице Б.8.
Таблица Б.8 — Логика реализации УВ типа ОН КЭ
| УВ ТУВ ЛАПНУ | Пуск команд ПА |
| ОН 1 оч. КЭ | ОН 100 КЭ |
| ОН 1+2 оч. КЭ | ОН 100 КЭ |
| ОН 1+2+3 оч. КЭ | ОН 100 КЭ + ОН 200 КЭ |
| ОН 1+2+3+4 оч. КЭ | ОН 100 КЭ + ОН 200 КЭ |
| ОН 1+2+3+4+5 оч. КЭ | ОН 100 КЭ, ОН 200 КЭ и ОН 300 КЭ |
| ОН 1+2+3+4+5+6 оч. КЭ | ОН 100 КЭ, ОН 200 КЭ и ОН 300 КЭ |
Б.8.1.3 Логика реализации УВ на ОН ВЧ из ТУВ ЛАПНУ приведена в таблице Б.9.
Таблица Б.9 — Логика реализации УВ типа ОН ВЧ
| УВ ТУВ ЛАПНУ | Пуск команд ПА |
| ОН 1 оч. ВЧ | ОН 100 ВЧ |
| ОН 2 оч. ВЧ | ОН 200 ВЧ |
Б.8.1.4 Логика реализации УВ на ОГ из ТУВ ЛАПНУ приведена в таблице Б.10.
Таблица Б.10 — Логика реализации УВ типа ОГ
| УВ ТУВ ЛАПНУ | Пуск команд ПА |
| ОГ 150 | ОГ 150 |
| ОГ 300 | ОГ 300 |
| ОГ 450 | ОГ 450 |
| ОГ 600 | ОГ 600 |
| ОГ 750 | ОГ 750 |
| ОГ 900 | ОГ 900 |
Б.8.2 Команды ПА, соответствующие УВ из ТУВ ЦСПА
Б.8.2.1 Логика реализации УВ на ОН РЭ из ТУВ ЦСПА приведена в таблице Б.11.
Таблица Б.11 — Логика реализации УВ типа ОН РЭ
| Номер (адрес, значение) УВ ТУВ ЦСПА | Пуск команд ПА |
| 1 (адрес, значение) | ОН 1 оч. РЭ |
| 2 (адрес, значение) | ОН 2 оч. РЭ |
| 3 (адрес, значение) | ОН 3 оч. РЭ |
| 4 (адрес, значение) | ОН 4 оч. РЭ |
| 5 (адрес, значение) | ОН 5 оч. РЭ |
| 6 (адрес, значение) | ОН 6 оч. РЭ |
Б.8.2.2 Логика реализации УВ на ОН КЭ из ТУВ ЦСПА приведена в таблице Б.12.
Таблица Б.12 — Логика реализации УВ на ОН КЭ
| Номер (адрес, значение) УВ ТУВ ЦСПА | Пуск команд ПА |
| 7 (адрес, значение) | ОН 100 КЭ |
| 8 (адрес, значение) | ОН 200 КЭ |
| 9 (адрес, значение) | ОН 300 КЭ |
Б.8.2.3 Логика реализации УВ на ОН ВЧ из ТУВ ЦСПА приведена в таблице Б.13.
Таблица Б.13 — Логика реализации УВ типа ОН ВЧ
| Номер (адрес, значение) УВ ТУВ ЦСПА | Пуск команд ПА |
| 10 (адрес, значение) | ОН 100 ВЧ |
| 11 (адрес, значение) | ОН 200 КЭ |
Б.8.2.4 В ТУВ ЦСПА устройства ЛАПНУ для ПОр заданы номера УВ или IP адреса и значения, которые ПТК ВУ выбрал для конкретного аварийного отключения.
Б.8.3 Команды ПА, соответствующие УВ ТУВ ЦСПА в части УВ на ОГ
Б.8.3.1 В ТУВ ЦСПА будут поступать именованные УВ на ОГ в любых комбинациях (номера УВ с 12 по 19).
Б.8.3.2 При поступлении именованных УВ на ОГ в ТУВ ЦСПА под номерами необходимо определить суммарный объем УВ и выполнить пуск команды, соответствующей рассчитанному объему (ОГ 150, ОГ 300 - ОГ 900), условно принять, что:
- объему ОГ 150 МВт соответствуют именованные УВ ОГ 12-15 или 19;
- объему ОГ 300 МВт соответствуют именованные УВ на 16-18 или любая комбинация из двух именованных УВ, соответствующих объему 150 МВт.
Б.8.3.3 Выполнить пуск УВ по логике в соответствии с таблицей Б.14.
Таблица Б.14 — УВ в ТУВ ЦСПА
| Номер УВ в ТУВ ЦСПА | 12 | 13 | 14 | 15 | 16 | 17 | 18 | 19 |
| Пуск команд ПА | ||||||||
| ОГ 150 | ✕ | | | | | | | |
| ОГ 150 | | ✕ | | | | | | |
| ОГ 150 | | | ✕ | | | | | |
| ОГ 150 | | | | ✕ | | | | |
| ОГ 150 | | | | | | | | ✕ |
| ОГ 300 | | | | | ✕ | | | |
| ОГ 300 | | | | | | ✕ | | |
| ОГ 300 | | | | | | | ✕ | |
| ОГ 300 | ✕ | | | ✕ | | | | |
| ОГ 300 | ✕ | | | | | | | ✕ |
| ОГ 300 | | | | ✕ | | | | ✕ |
| ОГ 450 | ✕ | | | | ✕ | | | |
| ОГ 600 | | | | | ✕ | | ✕ | |
| ОГ 750 | ✕ | | | | | ✕ | ✕ | |
| ОГ 900 | ✕ | ✕ | ✕ | ✕ | ✕ | ✕ | | |
Б.8.4 Формат ТУВ ЦСПА
Б.8.4.1 Формат, в котором ТУВ ЦСПА должна поступать из имитатора ПТК ВУ при передаче УВ на ОГ под соответствующими номерами в протоколе обмена, приведен в таблице Б.15.
Таблица Б.15 — Формат ТУВ ЦСПА
| ПОр1 | ПОр2 | Состояние | УВ1 | УВ2 | … | УВK |
| 1 | — | 1 | 0 | 0 | … | 0 |
| 2 | — | 1 | 0 | 0 | … | 0 |
| 3 | — | 0 | 1 | 1 | … | 0 |
| 1 | 2 | 1 | 1 | 0 | … | 1 |
| … | … | … | … | … | … | … |
Каждая строка соответствует простому или двойному ПОр. ПОр кодируется номером. В устройстве ЛАПНУ должен выбираться тот ПОр, чье свой ство "Номер ПОр в протоколе обмена c ПТК ВУ" соответствует заданному номеру.
Столбец "Состояние" определяет состояние ПОр - включен он или отключен. Отключенные сигналы ПОр будут игнорироваться в случае их поступления.
Количество столбцов УВ в ТУВ должно соответствовать количеству номеров УВ (k=19), заданных в протоколе обмена с ПТК ВУ в соответствии с Б.8.2, Б.8.3.
Каждое УВn в строке для ПОр кодируется "1" или "0". Если для УВn в строке ТУВ задана "1", то в устройстве ЛАПНУ при фиксации данного ПОр в аварийном цикле будет выбрано для реализации данное УВn, имеющее свойство "Номер в протоколе обмена с ПТК ВУ", равное номеру столбца. Заданное УВ не будет выбираться, если его применение запрещено персоналом (воздействие "Запретить" на УВ).
Б.8.4.2 При передаче по прикладному протоколу МЭК-104 поверх TCP/IP УВ передаются из ПТК ВУ для каждого ПОр в виде конкретного IP адреса ячейки ТУВ (формат которой совпадает с форматом ТУВ ЛАПНУ) и значения. Заданное УВ не будет выбираться, если его значение равно нулю или его применение запрещено персоналом (воздействие "Запретить" на УВ).
Б.8.5 Параметры настройки общего характера
Период расчетного цикла — 1 с.
Интервал одновременности — 0,5 с.
Время срабатывания и возврата КПР — 5 с.
Длительность команд ПА типа ОН — 100 мс, типа ОГ — 500 мс.
Задержка обнуления доаварийной ТУВ ЦСПА после завершения аварийного цикла — 5 с1).
1) Для универсальных устройств ЛАПНУ.
Блокировка приема таблицы, или дозировок, УВ ЦСПА после обнуления — 180 с1).
1) Для универсальных устройств ЛАПНУ.
Блокировка выбора УВ для ТУВ ЛАПНУ после завершения аварийного цикла — 6 с.
Время ожидания обновления таблицы (дозировок) УВ ЦСПА — 120 с1).
1) Для универсальных устройств ЛАПНУ.
Правило согласования значения СФС — ремонт элемента схемы — логическое ИЛИ2).
2) Для резервированных устройств ЛАПНУ между двумя каналами каждого устройства, для дублированных устройств с совместной работой между устройствами по каждому каналу.
Правило согласования значения СФС — работа элемента схемы — логическое И2).
2) Для резервированных устройств ЛАПНУ между двумя каналами каждого устройства, для дублированных устройств с совместной работой между устройствами по каждому каналу.
Максимальная пауза обновления замеров и СФС по цифровым входам — 10 с.
Минимальная пауза изменения перетока активной мощности по входу — 5 с.
Время фиксации сигнала ПОр в аварийном цикле — 5 мс.
Заданное устройство ЛАПНУ из дублированных устройств для выдачи команд ПА при потере связи или синхронизации — устройство 1.
Блокировка выбора УВ ОГ 600 и ОГ 900 при фиксации сигнала ПОр111).
1) Для универсальных устройств ЛАПНУ.
Обнуление УВ для ПОр7 в аварийном цикле при идентификации ПОр1.
Блокировка выбора УВ ОГ 900 в ТУВ ЛАПНУ при фиксации СФС Р6 или Р7 в расчетном цикле.
Метод определения результирующего замера при равнозначных каналах ввода — среднее арифметическое.
Б.8.6 Управляющая таблица
Функционально-логическая схема устройства ЛАПНУ для автономного режима приведена на рисунке Б.1. Настроечная таблица (управляющая таблица) устройства ЛАПНУ для автономного режима приведена в таблице Б.16.

Примечание — На схеме в обозначении перетока Ракт принято направление перетока от первого объекта ко второму, например обозначение "Ракт АЭС - ПС2" означает переток активной мощности от АЭС к ПС2.
Рисунок Б.1 — Функционально-логическая схема устройства ЛАПНУ
Таблица Б.16 — Настроечная таблица


Приложение В
(обязательное)
Стек протоколов комплекса программного обеспечения программно-технического комплекса верхнего уровня централизованной системы противоаварийной автоматики
В.1 Схема организации информационного взаимодействия ПТК ВУ c универсальными устройствами ЛАПНУ
В.1.1 Для ПТК ВУ информационное взаимодействие с универсальными устройствами ЛАПНУ (устройствами ЛАПНУ) заключается в обмене информацией с соответствующим КС устройств ЛАПНУ или без КС напрямую с устройствами ЛАПНУ.
КС предназначен для согласования протоколов обмена данными ПТК ВУ и устройствами ЛАПНУ.
В.1.2 Организация информационного обмена между КС и КМ устройства ЛАПНУ реализуется разработчиком конкретного устройства ЛАПНУ.
В.1.3 Для каждого устройства ЛАПНУ на сервере ПТК ВУ должен присутствовать отдельный экземпляр КС.
В.1.4 Информационное взаимодействие ПТК ВУ с КС должно предусматривать обмен данными по инициативе ПТК ВУ и (или) по инициативе устройств ЛАПНУ.
На рисунке В.1 изображена схема информационного обмена между ПТК ВУ и устройством ЛАПНУ c использованием КС (для примера показано взаимодействие между КС и КМ по специальному протоколу PCP поверх UDP) с использованием специализированных протоколов связи (SLICP, TMDEP), а также пунктирной линией показана возможность взаимодействия между ПТК ВУ ЦСПА и устройством ЛАПНУ по стандартному протоколу МЭК-104 поверх ТСР/IP напрямую без КС, если в ПТК ВУ ЦСПА и устройстве ЛАПНУ используется для обмена прикладной протокол МЭК-104.

Рисунок В.1 — Схема информационного взаимодействия между ПТК ВУ ЦСПА и устройством ЛАПНУ
В.2 Протоколы комплекса
В.2.1 Основными протоколами комплекса программного обеспечения ПТК ВУ ЦСПА являются TCP/IP и специализированные протоколы SLICP и ALOP, TMDEP, описание которых приведены ниже, или стандартный протокол МЭК-104. Реализацию информационного обмена по протоколу МЭК-104 необходимо выполнять в соответствии с ГОСТ Р МЭК 60870-5-104.
В.2.2 Описание протокола ALOP:
а) признак начала пакета — последовательность символов ~$begin$~.
Примечание — Наличие поля обязательно;
б) код сервиса назначения — код сервиса, для обработки которым предназначены данные в пакете.
Примечание — Наличие поля обязательно;
в) код отправителя — код комплекса программного обеспечения, осуществляющего передачу пакета.
Примечание — Наличие поля обязательно;
г) код передаваемого данного/данных — код данного/массива данных, содержащегося в пакете. При передаче запроса это поле ДОЛЖНО СОДЕРЖАТЬ последовательность WAQ_пробел_номер (Waiting for Answer Query). При передаче данных по запросу это поле ДОЛЖНО СОДЕРЖАТЬ последовательность AOQ_пробел_номер (Answer On Query). Номер присваивается клиентской стороной и служит исключительно для нумерации запросов в рамках сессии обмена данными.
Примечание — Наличие поля обязательно;
д) за какую дату — к какой дате относится данное/массив в пакете;
е) формат даты: ДД.ММ.ГГГГ.
Примечание — Может быть пустым - указывается NULL (строка символов);
ж) за какое время/интервал — к какому интервалу времени относится данное/массив в пакете;
и) формат времени: ЧЧ:ММ:СС;
к) формат интервала: число.
Примечание — Может быть пустым - указывается NULL (строка символов);
л) данное/массив данных — данное или массив данных. Формат данных или запросов внутри этого поля определяется конкретной подсистемой оперативно-информационного комплекса и является произвольным (за исключением наличия ключевых слов, используемых в ALOP).
Примечание — Наличие поля обязательно;
м) номер фрейма в сеансе передачи пакета — массив данных может быть разделен на несколько частей и передаваться в нескольких пакетах. Для обеспечения правильной последовательности чтения данных необходимо каждый пакет снабжать порядковым номером, начинающимся с 1 в формате N/M, где N — порядковый номер фрейма, M — всего фреймов. Если же передача производится одним пакетом, то это поле должно содержать 0;
н) признак конца передачи — последовательность символов ~$end$~.
Примечание — Наличие поля обязательно.
Разделителем полей является последовательность символов ~$~.
Пакет может содержать произвольное количество последовательностей символов CRLF (0x0d 0x0a).
Зарезервированные ключевые слова ALOP приведены в таблице В.1.
Таблица В.1 — Зарезервированные ключевые слова ALOP
| Слово | Назначение |
| ~$begin$~ | Признак начала пакета ALOP |
| ~$end$~ | Признак конца пакета ALOP |
| ~$~ | Разделитель полей пакета ALOP |
В.2.2.1 Примеры пакетов
Пример 1
~$begin$~
~$~service_01~$~kio3_01~$~ti512~$~18.07.1999~$~12:00:00
~$~456.4~$~0~$~
~$end$~
Данный пакет содержит информацию об измерении, которое предназначено для обработки модулем service_01, получено от отправителя с кодом kio_01, измерение с кодом ti512 на 12 ч 00 мин 00 с 18.07.1999, значение измерения 456.4, передача произведена в один пакет (признак 0).
Пример 2
~$begin$~
~$~service_02~$~kio_02~$~dg100~$~18.07.1999~$~NULL~$~
:232345:655567:23498.7:458721.54:0:0:0:1254:0:
~$~1/2~$~
~$end$~
~$begin$~
~$~service_02~$~kio_02~$~dg100~$~18.07.1999~$~NULL~$~
:13345:55675:3498.27:46721.5:45667:21111:0:1254.7:0:
~$~2/2~$~
~$end$~
Данный пакет содержит массив данных, которые предназначены для обработки модулем service_02, получены от отправителя с кодом kio_02, массив данных с кодом dg100 за 18.07.1999, номер интервала отсутствует (NULL).
Итоговый массив:
:232345:655567:23498.7:458721.54:0:0:0:1254:0:
:13345:55675:3498.27:46721.5:45667:21111:0:1254.7:0:,
передача произведена в два пакета (признак 1, 2).
Рассмотрим пакет, содержащий запрос на передачу данных в примере 2:
~$begin$~
~$~service_02~$~kio_02~$~WAQ1~$~18.07.1999~$~NULL
~$~: sut_01: sut_02: sut_03:
~$~0~$~
~$end$~
Поле № 4 содержит "WAQ1", что обозначает "Сервис kio_02 запрашивает (номер запроса 1) у сервиса service_02 данные (поле № 7): sut_01: sut_02: sut_03: за 18.07.1999".
Ответный пакет может иметь вид:
~$begin$~
~$~kio3_02~$~service_02~$~AOQ1~$~18.07.1999~$~NULL
~$~: sut_01=4587: sut_02=87445.5: sut_03=45884.64:
~$~0~$~
~$end$~
Поле № 4 содержит "AOQ1", что обозначает "Сервис service_02 отвечает на запрос номер 1 сервису kio_02 данными (поле № 7): sut_01=4587: sut_02=87445.5: sut_03=45884.64: за 18.07.1999".
Ответственность за нумерацию запросов лежит на клиентской стороне (посылающей запрос) и предназначена только для определения последовательности запросов-ответов в сессии обмена данными.
В.2.3 Описание протокола SLICP
В.2.3.1 SLICP [Session Layer Information Complex Protocol (v 1.0)] — протокол уровня приложения, регламентирующий ведение сессии обмена данными.
В.2.3.2 Командный процессор.
Командный процессор на стороне сервера должен подчиняться следующим правилам:
а) все сообщения сервера начинаются с маркера начала ~$SAB$~ и заканчиваются маркером конца ~$SAE$~. Если в ответе содержится дополнительная информация (кроме самого сообщения — например, набор строк on-line помощи), то ее ограничители никак не регламентируются;
б) последней строкой всегда должна быть комбинация ~$SAB$~_SERVER_MESSAGE_~$SAE$~CRLF;
в) при установлении соединения должно посылаться сообщение, начинающееся с кода 100;
г) при получении от клиента сообщения должен выполняться синтаксический анализ;
д) если сообщение содержит одну из регламентированных команд, выполняется ее предписание. Результат всегда сообщается клиенту в формате КОД_ПРОБЕЛ_ТЕКСТ;
е) если сообщение содержит признак начала передачи пакета ALOP, то сервер выполняет накопление в буфере принимаемых данных до обнаружения признака конца пакета ALOP;
ж) при получении от клиента команды QUIT производится закрытие сессии с освобождением всех задействованных ресурсов операционной системы, передача клиенту сообщения, начинающегося с кода 299, и разрыв соединения с клиентом;
и) поток данных между клиентом и сервером не должен содержать зарезервированных слов, за исключением их прямого назначения.
Команды SLICP приведены в таблице В.2.
Таблица В.2 — Команды
| Команда | Значение |
| HELP | Запрос подсказки по командам сервера |
| NOOP | Просьба подтвердить готовность к приему пакетов |
| QUIT | Просьба завершить сессию |
Любая команда должна завершаться последовательностью символов CRLF (0x0d 0x0a).
В.2.3.3 Коды ответов
Коды ответов приведены в таблице В.3.
Таблица В.3 — Коды ответов
| Код | Значение |
| Коды успешного выполнения | |
| 100 | Соединение установлено, сессия открыта |
| 210 | Ответ на команду NOOP - подтверждение готовности к приему пакетов |
| 299 | Сессия успешно завершена. Соединение сейчас будет разорвано |
| 320 | Пакет успешно обработан |
| 321 | Команда успешно выполнена |
| 322 | Ответ сформирован и передан |
| Коды ошибок | |
| 520 | Неизвестная команда |
| 553 | Ошибочное количество байтов в пакете ALOP. Возможна потеря при передаче |
| 555 | Ошибка синтаксического анализа |
| 556 | Нет признака начала пакета ALOP |
| 557 | Нет признака конца пакета ALOP |
| 558 | Нет имени сервиса - обработчика пакета ALOP |
| 559 | Нет имени отправителя пакета ALOP |
| 560 | Нет кода данных пакета ALOP |
| 561 | Ошибочный формат даты данных пакета ALOP |
| 562 | Ошибка в формате времени или интервала времени данных пакета ALOP |
| 563 | Нет данных |
| 564 | Ошибочное значение в поле "фрейм/всего фреймов" пакета ALOP |
| 565 | Неправильное количество полей пакета ALOP |
| 566 | Сервис назначения пакета ALOP на данном узле не зарегистрирован |
| 567 | Сервис назначения пакета ALOP на данном узле не настроен на прием |
| 568 | Сервис назначения на данном узле не соответствует указанному в пакете ALOP (ошибка маршрутизации. Для устранения необходимо анализировать таблицы маршрутизации на BROKER’ах) |
| 573 | Синтаксическая ошибка или ошибочное значение в пакете ALOP |
| 575 | Синтаксическая ошибка или ошибочное значение в поле пакета ALOP |
| 580 | Недостаточно прав для выполнения операции |
| 600 | Ошибка при инициализации сокета (в транзитной сессии) |
| 610 | Ошибка сокета (в транзитной сессии) |
| 620 | Перегрузка сервиса. Сервис не может обслужить соединение по причине достижения порога максимальной загруженности другими соединениями |
| 710 | Нет связи между КС и устройством ЛАПНУ |
| 711 | Ошибка связи с 1 устройством (контроллером) ЛАПНУ |
| 712 | Ошибка связи со 2 устройством (контроллером) ЛАПНУ |
| 713 | … |
| 714 | … |
| … резерв … | … |
| 719 | … |
| 720 | КС. ТУВ не принят. Некорректное содержимое ТУВ |
| 721 | Прием ТУВ заблокирован в течение тайм-аута после срабатывания ПО |
| 722 | Отказ ЛАПНУ, выполнение команд ПТК ВУ ЦСПА невозможно |
| 723 | Неизвестная ошибка при обработке ЛАПНУ команды ПТК ВУ ЦСПА |
| 725 | Невозможно передать ТУВ на устройство ЛАПНУ по причине превышения таймаута ожидания ответа от ЛАПНУ |
| 730 | Все доступные соединения между КС и ЛАПНУ заняты |
Зарезервированные ключевые слова SLICP+ALOP приведены в таблице В.4.
Таблица В.4 — Зарезервированные ключевые слова SLICP+ALOP
| Слово | Значение |
| ~$begin$~ | Признак начала пакета ALOP |
| ~$end$~ | Признак конца пакета ALOP |
| ~$~ | Разделитель полей пакета ALOP |
| ~$SAB$~ | Маркер начала сообщения сервера (Server Answer Begin) |
| ~$SAE$~ | Маркер конца сообщения сервера (Server Answer End) |
В.2.3.4 Сессия связи с использованием протокола SLICP
Сессия связи должна состоять из этапов, приведенных в таблице В.5.
Таблица В.5 — Сессия связи и ее этапы
| Сторона | Данные | Описание |
| Клиент | Устанавливает соединение с определенным портом (например, 5280) сервера ХХХ.ХХХ.ХХХ.ХХХ | — |
| Сервер | ~$SAB$~100 OK~$SAE$~CRLF* | Сессия открыта. Готов обслуживать запросы |
| Клиент | ~$begin$~CRLF ~$~service_02~$~kio3_02~$~dg100~$~18.07.1999~$~NULL~$~CRLF :232345:655567:23498.7:458721.54:0:0:0:1254:0: CRLF ~$~0~$~CRLF ~$end$~CRLF | Передача запроса в формате ALOP |
| Сервер | ~$SAB$~320 OK~$SAE$~CRLF | Запрос успешно обработан |
| Клиент | ~$begin$~CRLF ~$~service_02~$~kio3_02~$~WAQ 1~$~18.07.1999~$~NULL~$~CRLF : sut_01: sut_02: sut_03: CRLF ~$~0~$~CRLF ~$end$~CRLF | Передача запроса № 1 в формате ALOP с ожиданием ответа |
| Сервер | ~$begin$~CRLF ~$~kio3_02~$~service_02~$~AOQ 1~$~18.07.1999~$~NULL~$~CRLF : sut_01=12854: sut_02=2564.54: sut_03=44741.9: CRLF ~$~0~$~CRLF ~$end$~CRLF ~$SAB$~322 OK~$SAE$~CRLF | Ответ на запрос № 1 передан |
| Клиент | QuitCRLF | Завершить сессию |
| Сервер | ~$SAB$~299 OK~$SAE$~CRLF | Сессия закрыта |
| Сервер | Разрывает соединение | — |
| * CRLF — возврат каретки. | ||
Сервер всегда отвечает кодом сообщения (три символа, каждый из которых лежит в диапазоне от нуля до девяти), отделенным справа минимум одним пробелом от текста сообщения.
Наличие каких-либо дополнительных символов слева от кода сообщения не допускается.
В.2.4 Описание протокола TMDEP
В.2.4.1 TMDEP [Telemetry Data Exchange Protocol (v 1.0)] — протокол обмена данными с удаленным устройством ЛАПНУ. Реализует сессию обмена сообщениями по технологии "клиент/сервер" через устанавливаемое TCP-соединение (TCP/IP — интерфейс сокетов).
В.2.4.1.1 Командный процессор
Командный процессор на стороне сервера должен подчиняться следующим правилам, представленным в описании протокола SLICP.
Команды протокола приведены в таблице Б.6.
Каждый ответ заканчивается стандартным SLICP-блоком:
~$SAB$~_SERVER_MESSAGE_~$SAE$~CRLF
Таблица В.6 — Команды
| Общие | |
| SLICP-совместимые | Набор команд, стандартный для всех SLICP-совместимых модулей |
Любая команда должна завершаться последовательностью символов CRLF (0x0d 0x0a).
В.2.4.1.2 Коды ответов
Коды ответов должны соответствовать кодам, представленным в описании протокола SLICP.
В.2.4.1.3 Сессия
Реализация сессии должна соответствовать регламенту, представленному в описании протокола SLICP.
В.2.4.1.4 Вызов функций приема/передачи данных
Функции приема/передачи данных необходимо инкапсулировать в поле ДАННЫЕ пакета ALOP. Ответ также инкапсулируется в поле ДАННЫЕ пакета ALOP.
При передаче чисел с дробной частью в качестве разделителя целой и дробной части применяется ТОЧКА.
В.2.4.2 Типы пакетов информационного обмена
В.2.4.2.1 В рамках протокола TMDEP может производиться обмен пакетами в формате ALOP. Содержание информационной части пакетов может представлять собой несколько разновидностей:
а) данные;
б) команды.
В.2.4.2.2 Данными являются:
- ТУВ (таблица управляющих воздействий);
- протокол срабатываний устройства ЛАПНУ, передаваемый от ЛАПНУ (через КС) шлюзу ММО;
- протокол передачи ТУВ (передается шлюзу ММО) от КС к устройству ЛАПНУ;
- диагностические данные о состоянии КС;
- диагностические данные о состоянии устройства ЛАПНУ;
- диагностические данные о состоянии каналов связи;
- информация о режиме работы устройства ЛАПНУ;
- режимные параметры.
В.2.4.2.3 Командами являются:
- инициализация устройства ЛАПНУ (запрос на передачу ТУВ);
- запрос информации от шлюза ММО к устройству ЛАПНУ:
- о состоянии устройства ЛАПНУ;
- о состоянии каналов связи;
- о режиме работы устройства ЛАПНУ;
- запрос УВ из ТУВ ЛАПНУ/ТУВ ЦСПА;
- запрос режимных параметров;
- синхронизация времени.
В.2.4.2.4 Дублированные устройства нумеруют, начиная с 0.
В.2.4.3 Передача команд
В.2.4.3.1 Регистрация Login
Login (UserName, Password, NeedStat).
Идентифицироваться в БД ПТК верхнего уровня ЦСПА.
Параметры:
а) UserName — зарегистрированное название комплекса программного обеспечения, для взаимодействия с которым производится идентификация;
б) Password — пароль (в хешированном виде);
в) NeedStat — зарезервировано на будущее. Ответ:
’ОК’
Если регистрация не прошла, то ответ ’NO RIGHTS’.
Пример
Клиент:
~$BEGIN$~
~$~ODUURL_CFRAS_RT01~$~UJNAJA_KS_01~$~WAQ 1~$~NULL~$~NULL~$~
~$~Login(srv1, srv1pass, 0)~$~0~$~
~$END$~
Модуль:
~$BEGIN$~
~$~UJNAJA_KS_01~$~ODUURL_CFRAS_RT01~$~AOQ 1~$~NULL~$~NULL
~$~
OK
~$~0~$~
~$END$~
~$SAB$~322 OK~$SAE$~
В.2.4.3.2 Запрос состояния дублированных устройств ЛАПНУ (опция)
Запрос состояния устройства 1(У1) и устройства 2 (У2) ЛАПНУ по двум каналам ММО.
Запрос от шлюза ММО к КС.
Формат вызова:
GetCurMode_KPU
Ответ — структура:
4 байта (значения 1 или 0 — раб/не раб.): Канал1_У1 Канал2_У1 Канал1_У2 Канал2_У2
#9
1 байт (1 — АЗД, 0 — автономный)
#9
64 байта (битовая маска): сигнальная индикация. 64-й байт "Работа/Резерв" (1/0).
#9
1 байт (0 — "Не расчет", 1 — "Расчет"). ЛАПНУ не смогла сформировать ТУВ в автономном режиме работы (причиной могут быть: нерасчетные сечения, неизвестная схема сети, потеря связи с ССПИ и т.п.).
#9
2 байта (1 — рестарт, 0 — нормальная работа): У1 У2
#9
2 байта (1 — контроллер ЛАПНУ в работе, 0 — в отказе): У1 У2
#9
2 байта (1 — выходные цепи включены, 0 — отключены): У1 У2
#9
2 байта (1 — входные цепи включены, 0 — отключены): У1 У2
#9
2 байта (1 — нет сигнализации о неисправности в контроллере ЛАПНУ, 0 — в контроллере ЛАПНУ сформирована сигнализация о неисправности): У1 У2
#9
2 байта (1 — нет разночтений, 0 — есть разночтения): У1 У2
#9
2 байта (1 — наличие нерасчетных сечений, 0 — нерасчетных сечений нет)
#9
ДДММГГГГЧЧММССТТ (для У1)
#9
ДДММГГГГЧЧММССТТ (для У2)
#9
Примечание — Выражение "-1" обозначает неопределенное (недостоверное) значение.
Пример
Клиент:
~$BEGIN$~
~$~UJNAJA_KS_01~$~ODUURL_CFRAS_RT01~$~WAQ 1~$~NULL~$~NULL~$~
GetCurMode_KPU
~$~0~$~
~$END$~
Модуль:
~$BEGIN$~
~$~ODUURL_CFRAS_RT01~$~UJNAJA_KS_01~$~AOQ 1~$~NULL~$~NULL~$~
1111 #9 1 #9 0000000...1 #9 1 #9 00 #9 11 #9 11 #9 11 #9 11 #9 11 #9 00 #9 1411200515454500 #9 1411200515454600 #9
~$~0~$~
~$END$~
~$SAB$~322 OK~$SAE$~
В.2.4.3.3 Передача нового времени для устройства ЛАПНУ
Данные от шлюза ММО для КС.
Формат вызова:
SetCurTime(Npk, TIME)
Npk — номер дублированного устройства ЛАПНУ.
TIME — изменение времени для устройства ЛАПНУ, с.
Данное изменение определяется на основании нескольких запросов GetCurTime, в результате которых определяется время задержки пакетов в сети передачи данных и реальное расхождение во времени на каждом из дублированных устройств ЛАПНУ и сервере ЦСПА.
Пример
Клиент:
~$BEGIN$~
~$~UJNAJA_KS_01~$~ODUURL_CFRAS_RT01~$~WAQ 1~$~NULL~$~NULL~$~
SetCurTime(1, +4)
~$~0~$~
~$END$~
Модуль:
~$BEGIN$~
~$~ODUURL_CFRAS_RT01~$~UJNAJA_KS_01~$~AOQ 1~$~NULL~$~NULL~$~
OK
~$~0~$~
~$END$~
~$SAB$~322 OK~$SAE$~
Примечание — +4 представляет "прибавить на У1 4 секунды".
В.2.4.3.4 Передача команды на переключение устройства ЛАПНУ в автономный режим
Команда от шлюза ММО для КС.
Формат вызова (LM-Local Mode):
SwitchToLM(Author)
Author — 0: диспетчер, 1: ЦСПА.
Пример
Клиент:
~$BEGIN$~
~$~UJNAJA_KS_01~$~ODUURL_CFRAS_RT01~$~WAQ 1~$~NULL~$~NULL~$~
SwitchToLM(0)
~$~0~$~
~$END$~
Модуль:
~$BEGIN$~
~$~ODUURL_CFRAS_RT01~$~UJNAJA_KS_01~$~AOQ 1~$~NULL~$~NULL~$~
OK
~$~0~$~
~$END$~
~$SAB$~322 OK~$SAE$~
В.2.4.3.5 Запрос ТУВ из устройств ЛАПНУ
Запрос данных от шлюза ММО для КС.
Формат вызова:
GetTUV(Mode)
Mode: 0 — запрос ТУВ ЛАПНУ
1 — запрос ТУВ
Ответ — структура:
N_ПОр_1 #9 N_ПОр_2 #9 Состояние #9 НБ #9 Устойчивость #9 ОГ #9 ОН #9 УЗС #9
Значение_УВ_1 #9 … #9 Значение_УВ_64 #9 ДДММГГГГЧЧММССТТ #9 #13#10,
где N_Пор - номер пускового органа. Для простых пусковых органов ПО_2 должно быть 0.
Состояние — включено/отключено (0/1);
НБ — значение небаланса.
Устойчивость — 0 или 1. По данному ПОр обеспечивается необходимый объем управления по всем сечениям.
ОГ — отключаемая генерация (целое).
ОН — отключаемая нагрузка (целое).
УЗС — увеличение нагрузки станции.
Значение_УВ_N - значение 0 или 1 УВ. Передаются всегда все 64.
ДДММГГГГЧЧММССТТ — день, месяц, год, час, мин, с — точное время последнего обновления УВ по данному ПОр, ТТ — значение в мс ("??", если значение не известно);
#9 — символ ASCII [TAB];
#13#10 — символы ASCII [CRLF].
Пример
Клиент:
~$BEGIN$~
~$~UJNAJA_KS_01~$~ODUURL_CFRAS_RT01~$~WAQ 1~$~NULL~$~NULL~$~
GetTUV
~$~0~$~
~$END$~
Модуль:
~$BEGIN$~
~$~ODUURL_CFRAS_RT01~$~UJNAJA_KS_01~$~AOQ 1~$~NULL~$~NULL~$~
1 #9 0 #9 1 #9 0 #9 1 #9 200 #9 300 #9 1 #9 ... #9 1 #9 14112005122020?? #9
2 #9 0 #9 0 #9 0 #9 1 #9 250 #9 100 #9 1 #9 ... #9 0 #9 14112005122020?? #9
3 #9 0 #9 1 #9 0 #9 0 #9 400 #9 500 #9 0 #9 ... #9 1 #9 14112005122020?? #9
~$~0~$~
~$END$~
~$SAB$~322 OK~$SAE$~
В.2.4.3.6 Запрос режимных параметров
Запрос данных от шлюза ММО для КС.
Формат вызова:
GetMP(N_PK),
где N_PK — номер дублированного устройства ЛАПНУ.
Ответ — структура:
ПК #9 СИ1…СИ64 #9 Р1…Р64 #9 Сечение1 #9 … #9 Сечение16 #9
ДДММГГГГЧЧММССТТ #9 #13#10,
где ПК — номер устройства;
С — сигнальная индикация (может быть 0 или 1). Для каждого полукомплекта свой набор;
Р — ремонты (может быть 0 или 1), для обоих полукомплектов — одинаково;
Сечение — номер ступени (значения от 0 до 63), если больше или равно 64, то ремонтная схема в сечении нерасчетная. Для обоих полукомплектов — одинаково;
ДДММГГГГЧЧММССТТ — день, месяц, год, час, мин, с — точное время последнего обновления УВ по данному ПОр, ТТ — значение в мс ("??", если значение не известно);
#9 — символ ASCII [TAB];
#13#10 — символы ASCII [CRLF];
Пример
Клиент:
~$BEGIN$~
~$~UJNAJA_KS_01~$~ODUURL_CFRAS_RT01~$~WAQ 1~$~NULL~$~NULL~$~
GetMP(0)
~$~0~$~
~$END$~
Модуль:
~$BEGIN$~
~$~ODUURL_CFRAS_RT01~$~UJNAJA_KS_01~$~AOQ 1~$~NULL~$~NULL~$~
0 #9 0... 1 #9 1...0 #9 10 #9 10 #9 ... #9 2 #9 14112005141122?? #9
~$~0~$~
~$END$~
~$SAB$~322 OK~$SAE$~
В.2.4.3.7 Запрос текущего времени на устройстве ЛАПНУ
Запрос данных от шлюза ММО для КС.
Формат вызова:
GetCurTime(Npk, CPATIME)
Npk — номер устройства ЛАПНУ.
CPATIME — дата/время на сервере ЦСПА в текстовом формате: ДДММГГГГЧЧММСС.
Ответ:
Npk — номер устройства ЛАПНУ.
CPATIME — дата/время, полученные с сервера ЦСПА в текстовом формате: ДДММГГГГЧЧММСС. Завершается символом #9 (TAB).
KPUTIME — дата/время на устройстве ЛАПНУ в текстовом формате: ДДММГГГГЧЧММСС. Завершается символом #9 (TAB).
Пример
Клиент:
~$BEGIN$~
~$~UJNAJA_KS_01~$~ODUURL_CFRAS_RT01~$~WAQ 1~$~NULL~$~NULL~$~
GetCurTime(1, 08062005101512)
~$~0~$~
~$END$~
Модуль:
~$BEGIN$~
~$~ODUURL_CFRAS_RT01~$~UJNAJA_KS_01~$~AOQ 1~$~NULL~$~NULL~$~
1 #9 08062005101512 #9 08062005101525 #9
~$~0~$~
~$END$~
~$SAB$~322 OK~$SAE$~
В.2.4.3.8 Запрос ТУВ на ЛАПНУ (опция)
Запрос ТУВ от внешнего клиента для шлюза КС.
Формат вызова:
ExecGetTUV(KPU_ID, Mode)
KPU_ID — идентификатор устройства ЛАПНУ в базе данных (БД) ПТК ВУ ЦСПА.
MODE — 0: ТУВ ЛАПНУ 1: ТУВ ЦСПА.
Ответ:
Идентификатор записанной в БД ТУВ ЦСПА.
Пример
Клиент:
~$BEGIN$~
~$~ODUURL_CFRAS_RT01~$~ODUURL_CONSOLE~$~WAQ 1~$~NULL~$~
NULL~$~
ExecGetTUV(1,1)
~$~0~$~
~$END$~
Модуль:
~$BEGIN$~
~$~ODUURL_CONSOLE~$~ODUURL_CFRAS_RT01~$~AOQ1~$~NULL~$~
NULL~$~
234
~$~0~$~
~$END$~
~$SAB$~322 OK~$SAE$~
В.2.4.3.9 Передача команды на переключение ЛПНУ в режим АЗД
Команда от шлюза КС для КС.
Формат вызова (SM — Slave Mode):
SwitchToSM(Author)
Author 0: диспетчер, 1: ЦСПА.
Пример
Клиент:
~$BEGIN$~
~$~UJNAJA_KS_01~$~ODUURL_CFRAS_RT01~$~WAQ 1~$~NULL~$~NULL~$~
SwitchToSM(0)~$-0~$~
~$END$~
Модуль:
~$BEGIN$~
~$~ODUURL_CFRAS_RT01~$~UJNAJA_KS_01~$~AOQ 1~$~NULL~$~NULL~$~
OK
~$~0~$~
~$END$~
~$SAB$~322 OK~$SAE$~
В.2.4.4 Передача данных
В.2.4.4.1 Передача ТУВ после расчетного цикла
Данные от шлюза ММО для КС.
Формат вызова:
NewTUV(Struct)
Struct структура:
Код #9 N_ПОр_1 #9 N_ПОр_2 #9 Состояние #9 НБ #9 Значение_УВ_1 #9 … #9
Значение_УВ_64 #9 ДДММГГГГЧЧММССТТ #9 #13#10,
где M — количество простых пусковых органов, которые составляют сложный пусковой орган;
N — количество ступеней УВ на низовом устройстве;
Код — код (количество обработанных аварий от данного устройства ЛАПНУ). Устройство ЛАПНУ принимает ТУВ и запоминает данный код. При срабатывании УВ (ПОр) ЛАПНУ передает через КС шлюзу КС протокол срабатывания. Сервер ЦСПА должен при получении данного протокола остановить текущий расчетный цикл и произвести расчет заново. После чего увеличить на 1 (или более) код. Новые ТУВ передаются с новым кодом. Если ЛАПНУ получает ТУВ со старым кодом, то это считается приемом ошибочной ТУВ;
N_ПОр — номер пускового органа. Состоит из одного или нескольких чисел ПО_1 … ПО_M. Для простых пусковых органов все значения, кроме первого, должны быть 0. Количество ПО в строке УВ настраивается опционально для каждого контроллера;
Состояние — включено/отключено (0/1);
НБ — значение небаланса;
Значение_УВ_N — значение 0 или 1 УВ. Передаются всегда все 64;
#9 — символ ASCII [TAB];
#13#10 — символы ASCII [CRLF];
ДДММГГГГЧЧММССТТ — день, месяц, год, час, мин, с — точное время последнего обновления УВ по данному ПОр, ТТ — значение в мс ("??", если значение не известно).
Пример
Клиент:
~$BEGIN$~
~$~UJNAJA_KS_01~$~ODUURL_CFRAS_RT01~$~WAQ 1~$~NULL~$~NULL~$~
NewTUV(
888 #9 1 #9 0 #9 1 #9 0 #9 0 #9 1 #9… .#9 0 #9 12012004123100?? #9 #13#10
……………
888 #9 64 #9 21 #9 1 #9 0 #9 0 #9 1 #9... .#9 0 #9 12012004123100?? #9 #13#10)
~$~0~$~
~$END$~
Модуль:
~$BEGIN$~
~$~ODUURL_CFRAS_RT01~$~UJNAJA_KS_01~$~AOQ1~$~NULL~$~NULL~$~
OK
~$~0~$~
~$END$~
~$SAB$~322 OK~$SAE$~
В.2.4.4.2 Передача протокола срабатываний ПОр
По этой команде ЦСПА увеличивает на 1 код ТУВ (количество обработанных аварий).
Данные от КС для шлюза ММО.
Формат вызова:
EmergencyPO(Struct)
Struct — структура:
ПК#9Ф1#9 Ф2#9 Ф2#9ПО_1#9 … #9ПО_64#9О_ПО_1#9 …
#9О_ПО_64#9ДДММГГГГЧЧММССТТ#9,
где ПК — номер устройства, с которого получено уведомление (0 — первый, 1 — второй);
Ф1 — если 1, то воздействия были выданы, если 0, то воздействия не были выданы;
Ф2 — если 1, то признак "ТУВ не готов", если 0, то "ТУВ готов";
Ф3 — если 1, то ТУВ ЦСПА, если 0, то ТУВ ЛАПНУ;
ПО — пришедшие аварийные сигналы, как номера ПО (64 шт. 1 или 0);
О_ПО — пришедшие отключенные аварийные сигналы, как номера ПО (значение 1 или 0; количество ПО может быть любым);
ДДММГГГГЧЧММССТТ — (день, месяц, год, час, мин, с — точное время).
Пример
Клиент:
~$BEGIN$~
~$~ODUURL_CFRAS_RT01~$~UJNAJA_KS_01~$~WAQ1~$~NULL~$~NULL~~
EmergencyPO(0 #9 0 #9 0 #9 1 #9 1 #9 0 #9 ... 0 #9 0207200412451100 #9)
~$~0~$~
~$END$~
Модуль:
~$BEGIN$~
~$~UJNAJA_KS_01~$~ODUURL_CFRAS_RT01~$~AOQ 1~$~NULL~$~NULL~$~
OK
~$~0~$~
~$END$~
~$SAB$~322 OK~$SAE$~
В.2.4.4.3 Передача расширенного протокола срабатываний ПОр (опция)
Данные от КС для шлюза ММО.
Формат вызова:
EmergencyPO_Ext(Struct)
Struct структура:
MP#9#13#10
ПК#9Р1…Р64#9Сечение1#9…#9Сечение16#9ДДММГГГГЧЧММССТТ#9#13#10
POE#9#13#10
ПК_1#9Ф1#9#13#10
Ф2#9ПО_1#9ПО_2#9УВ_1…УВ_64#9ДДММГГГГЧЧММССТТ#9#13#10
…………
Ф2#9ПО_1#9ПО_2#9УВ_1…УВ_64#9ДДММГГГГЧЧММССТТ#9#13#10,
где MP — Префикс, означающий начало блока РЕЖИМНЫХ параметров;
ПК — номер устройства (0 — первый, 1 — второй), с которого получена режимная информация;
P — ремонты (может быть 0 или 1). Для обоих устройств — одинаково;
Сечение — номер ступени (значения от 0 до 15), если больше или равно 64 — ремонтная схема в сечении нерасчетная. Для обоих устройств — одинаково;
ДДММГГГГЧЧММССТТ — день, месяц, год, час, мин, с — точное время последнего обновления УВ по данному ПОр, ТТ — значение в мс или??;
POE — Префикс, означающий начало блока РАСШИРЕННОГО протокола;
ПК — номер устройства, с которого получено уведомление (0 - первый, 1 - второй);
Ф1 — если 1, то воздействия были выданы, если 0, то воздействия не были выданы;
Ф2 — признак, из какого ТУВ выдано воздействие (0 — из ТУВ ЛАПНУ, 1 — из ТУВ ЦСПА);
ПО — пришедшие аварийные сигналы, как номера ПОр;
УВ — выданные управляющие воздействия;
ДДММГГГГЧЧММССТТ — (день, месяц, год, час, мин, с — точное время).
Пример
Клиент:
~$BEGIN$~
~$~ODUURL_CFRAS_RT01~$~UJNAJA_KS_01~$~WAQ1~$~NULL~$~NULL~$~
EmergencyPO_Ext(MP #9 #13 #10
1 #9 1...0 #9 10 #9 ... #9 3 #9 14112005141122?? #9 #13 #10
РОЕ #9 #13#10
1 #9 1 #9 #13 #10
1 #9 1 #9 0 #9 0001000...0 #9 0207200412451100 #9 #13 #10
0 #9 12 #9 14 #9 0100010...0 #9 0207200412451200 #9 #13 #10)
~$~0~$~
~$END$~
Модуль:
~$BEGIN$~
~$~UJNAJA_KS_01~$~ODUURL_CFRAS_RT01~$~AOQ 1~$~NULL~$~NULL~$~
OK
~$~0~$~
~$END$~
~$SAB$~322 OK~$SAE$~
В.2.4.4.4 Передача срабатываний УВ
Данные от КС для шлюза ММО.
Формат вызова:
EmergencyUV(Struct)
Struct структура:
ПК#9ФЛАГ#9УВ_1#9 … #9 УВ_N #9 ДДММГГГГЧЧММССТТ #9,
где ПК — номер устройства, с которого получено уведомление (0 — первый, 1 — второй);
ФЛАГ — если 1, то воздействия были выданы, если 0, то воздействия не были выданы;
ДДММГГГГЧЧММССТТ — (день, месяц, год, час, мин, с — точное время).
Пример
Клиент:
~$BEGIN$~
~$~ODUURL_CFRAS_RT01~$~UJNAJA_KS_01~$~WAQ 1~$~NULL~$~NULL~$~
EmergencyUV(0 #9 0 #9 1 #9 0 #9 0 #9 0 #9 0 #9 0 #9 0 #9 1 #9 0 #9 0207200412451100 #9)
~$~0~$~
~$END$~
Модуль:
~$BEGIN$~
~$~UJNAJA_KS_01~$~ODUURL_CFRAS_RT01~$~AOQ 1~$~NULL~$~NULL~$~
OK
~$~0~$~
~$END$~
~$SAB$~322 OK~$SAE$~
В.2.4.4.5 Передача информации о состоянии устройств ЛАПНУ
Данные от КС для шлюза ММО.
Формат вызова:
CurMode_KPU(Struct)
Struct структура:
4 байта (значения 1 или 0 — работа/не работа): Канал1_У1 Канал2_У1 Канал1_У2 Канал2_У2
#9
1 байт (1 — АЗД, 0 — автономный)
#9
64 байта: резерв
#9
1 байт (0 — "Не расчет", 1 — "Расчет")
#9
2 байта (1 — рестарт, 0 — нормальная работа): У1 У2
#9
2 байта (1 — У в работе, 0 — отказ У): У1 У2
#9
2 байта (1 — выходные цепи включены, 0 — отключены): У1 У2
#9
2 байта (1 — входные цепи включены, 0 — отключены): У1 У2
#9
2 байта (1 — нет неисправностей, 0 — есть неисправности): У1 У2
#9
2 байта (1 — нет разночтений, 0 — есть разночтения): У1 У2
#9
2 байт (1 — наличие нерасчетных сечений, 0 — нерасчетных сечений нет)
#9
ДДММГГГГЧЧММССТТ (для У1)
#9
ДДММГГГГЧЧММССТТ (для У2)
#9
Примечание — Выражение "-1" обозначает неопределенное (недостоверное) значение.
Пример
Клиент:
~$BEGIN$~
~$~ODUURL_CFRAS_RT01~$~UJNAJA_KS_01~$~WAQ 1~$~NULL~$~NULL~$~
CurMode_KPU(1111 #9 1 #9 0000000...1 #9 1 #9 00 #9 11 #9 11 #9 11 #9 11 #9 11 #9 00 #9
1411200515454500 #9 1411200515454600 #9)
~$~0~$~
~$END$~
Модуль:
~$BEGIN$~~$~UJNAJA_KS_01~$~ODUURL_CFRAS_RT01~$~AOQ1~$~
NULL~$~NULL~$~OK
~$~0~$~
~$END$~
~$SAB$~322 OK~$SAE$~
В.2.4.4.6 Передача режимных параметров
Передача данных от КС для шлюза ММО. Осуществляется периодически (настраиваемый параметр) и по факту изменения режимных параметров.
Формат вызова:
MP(Struct)
Struct структура:
ПК #9 СИ1…СИ64 #9 Р1…Р64 #9 Сечение1 #9 … #9 Сечение16 #9
ДДММГГГГЧЧММССТТ #9,
где ПК — номер устройства;
СИ — сигнальная индикация (может быть 0 или 1). Для каждого полукомплекта — свой набор.
P — ремонты (может быть 0 или 1). Для обоих полукомплектов — одинаково.
Сечение — номер ступени (значения от 0 до 15), если больше или равно 64 — ремонтная схема в сечении нерасчетная. Для обоих полукомплектов — одинаково;
#9 — символ ASCII [TAB];
#13#10 — символы ASCII [CRLF];
ДДММГГГГЧЧММССТТ — день, месяц, год, час, мин, с — точное время последнего обновления УВ по данному ПОр, ТТ — значение в мс ("??", если значение не известно).
Пример
Клиент:
~$BEGIN$~
~$~ODUURL_CFRAS_RT01~$~UJNAJA_KS_01~$~AOQ 1~$~NULL~$~NULL~$~
МР(1 #9 0... 1 #9 1...0 #9 10 #9 ... #9 3 #9 14112005141122?? #9)
~$~0~$~
~$END$~
Модуль:
~$BEGIN$~
~$~UJNAJA_KS_01~$~ODUURL_CFRAS_RT01~$~WAQ 1~$~NULL~$~NULL~$~
OK
~$~0~$~
~$END$~
~$SAB$~322 OK~$SAE$~
Библиография
[1] Правила технологического функционирования электроэнергетических систем (утверждены постановлением Правительства Российской Федерации от 13 августа 2018 г. № 937)
[2] Требования к оснащению линий электропередачи и оборудования объектов электроэнергетики классом напряжения 110 кВ и выше устройствами и комплексами релейной защиты и автоматики, а также к принципам функционирования устройств и комплексов релейной защиты и автоматики (утверждены приказом Минэнерго России от 13 февраля 2019 г. № 101)
[3] МЭК 61850-8-1:2011 Сети связи и системы автоматизации энергосистем общего пользования. Часть 8-1. Специфическое отображение сервиса связи (SCSM). Отображения для MMS (ИСО 9506-1 и ИСО 9506-2) и ИСО/МЭК 8802-3 [Communication networks and systems for power utility automation - Part 8-1: Specific communication service mapping (SCSM) - Mappings to MMS (ISO 9506-1 and ISO 9506-2) and to ISO/IEC 8802-3]
[4] Стандарт Института инженеров электротехники и электроники IEEE 802.3-2018 Стандарт организации локальных сетей (группа стандартов) (IEEE Standard for Ethernet)
[5] RFC 793 STD 7 Стандарт Интернета. Протокол управления передачей [Transmission Control Protocol (TCP)]
[6] RFC 791 STD 5 Стандарт Интернета. Интернет - протокол [Internet Protocol (IP)]
[7] RFC 768 STD 6 Стандарт Интернета. Протокол пользовательских дейтаграмм [User Datagram Protocol (UDP)]
[8] Требования к обеспечению надежности электроэнергетических систем, надежности и безопасности объектов электроэнергетики и энергопринимающих установок "Методические указания по устойчивости энергосистем" (утверждены приказом Минэнерго России от 3 августа 2018 г. № 630)